你平时有看榜单的习惯吗?

榜单是怎么排出来的?
你是否想过,榜单到底是怎么排出来的?
榜单说小张麻辣烫好吃,凭什么?会不会是因为小张给平台塞钱了,才让他排在小李前面?的确,不排除有的榜单是花钱上的。可要是所有榜单都是这样排,那就坏了。
当你做决策的依据,完全是谁给的钱多谁上榜,会出现什么情况?
第一次,你听了榜单的推荐。它说小张家就是全市第一好吃的麻辣烫。结果你带着客户去了,客户没说什么,只是脸越吃越绿。
那你可能一辈子都不想再去小张家,也再也不想打开这个榜单了。没人去看,榜单也就失去了存在的意义。
所以,榜单的排名,一定是会遵守某种合理且公正的规则。
就拿大学排名来说吧。怎样才算一个“更好”的大学呢?
有人说,大学是学术机构,那自然是发表论文数量最多就是好的。也有人说,咱们都现实一点吧,大学毕业后都要工作,那肯定是就业率越高越好。
嗯。这些观点都没错。但是,都不够全面。
假设说,论文确实多了,全是同质化论文,难道能说明这个学校学术水平就更好了吗?一毕业全都进厂,就业率是100%了,可这就能说明学校很值得读吗?
这里面的门门道道太多了。
提到大学排名,一般会去比较权威的榜单,比如,QS世界大学排行榜、U.S.News世界大学排行榜、THE泰晤士世界大学排行榜、ARWU软科世界大学学术排名等等。
QS是怎么排的呢?你会发现他们有一整套排名方法论,并且给每个要素设定好了权重:

(截自QS官网)
并且,你会发现数据搜集非常不简单。
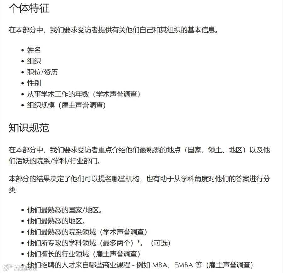
教员学生数量比,你可能还可以通过调查找到数据。但什么是学术声誉?什么是雇主声誉?这些指标,机构还得定出更细的规则给到学校。
学术声誉,官网描述说是学校的“研究质量、学术合作方式、战略影响、教育创新性以及对教育和整个社会的影响”。怎么样,这一串话,读完都得岔口气,绝不是简单统计数据就能完成的。
那么怎么办呢?机构会让相关学者填写调查问卷。
2020年,QS世界大学学科排名就用上了全球近94000名学者的反馈。
请看图。这还只是学术声誉的调查结构的一小部分。

(截自QS官网)
所以,整个排名规则非常非常复杂。而复杂性,就会诞生专业度。




有意思的是,QS榜单本身是不挣钱的。
的确。只有当榜单是公开、透明、合理的,才会被大家拿来做决策依据。
而为了维持这种公正性,QS会用上多层次的数据验证程序,以及来自学术界、企业界和第三方数据库的多元数据来源,并且设有独立审核机构,定期检查排名方法和数据。
那么,钱从哪里来呢?
QS背后的公司Quacquarelli Symonds,前身是一个留学咨询机构。榜单能为他们吸引来了大量对口顾客,来找他们付费咨询。
不仅如此,排名吸引来的大量流量,让QS变成了一个天然的广告平台,也让QS拉来了许多合作伙伴。
如果你去QS官网逛,会发现划着划着,就会看到完美融入的广告贴片。这些贴片,可能是高端商学院项目的招募,也可能是牙齿矫正的广告。我去翻了翻其他的几个榜单网站,也都有类似的贴片。
其他收入还有付费指南、衍生排名、各类评估等等,收入来源很多样,但是大头还是广告收入。
根据外网资料,QS的年收入在4000多万美元。这和大部分留学机构相比,甚至可以称为“远远胜过”的收入水平。
现在,看懂了QS排名的逻辑,你就能看懂生活中那些榜单背后的商业故事了。
比如,我们或许都用过的生活服务类APP,大众点评。
大众点评的收入大头之一,也是广告收入。你有没有发现,当你刷着刷着点评帖子,就会点到一些广告,然后跳转去酒店页面、旅游项目页面。
另外,你在大众点评上消费的金额,比如团购订单,会留下一些“过路费”,也就是一定比例的佣金,是给到大众点评的。
根据晚点LatePost报道,大众点评的用户创收之高是行业罕见的水平,一个日活用户一年在上面会花费近700元。2021年,大众点评的广告和佣金收入,就超过了100亿元。
另外,他们还有其他增值服务。比如大众点评可以为商家提供数据分析服务,也会收取一定费用。
而这些收入的基石,来自于越来越多的商家参与了大众点评的各种榜单评定,从而又吸引来了越来越多的精准目标客户。
他们靠着榜单,一步步打通了信息不对称、构建了网络效应,然后就会不断进入自我增强的正循环。
根据财报和网络数据,美团年收入数千亿,但是它大力发展的外卖其实利润微薄,大部分利润是来自到店及酒店旅游业务。而这部分业务,2021年有三分之一来自于大众点评。
又比如,做过新媒体的朋友都很熟悉的公司,新榜。
我有幸采访过几次新榜的创始人徐达内老师。他告诉我说,新榜在去年和前年的收入,大致在15亿左右。
新榜会给公众号、抖音等各种媒体账号打分、排名,每天都要出几十个榜单。榜单一定是公正透明的,本身不挣钱。
徐老师分享说,做好榜单的秘诀,就是一定要创新、透明、可信赖。
许多做自媒体的朋友要是想找对标账号,又或者甲方想去寻找媒体投放,都会第一时间想到新榜。
这样一来,他们就可以成为一座桥梁,去帮助品牌选号做投放。
又从这些业务里衍生出了各项数据产品,大部分的数据其实都已经自动化、标准化了,成本其实可以降到很低。
这就是规则制定者的力量。
*个人观点,仅供参考。
参考资料:
1、《QS World University Rankings 排名方法论》
https://www.qschina.cn/en/qs-world-university-rankings/methodology
2、《2025 年世界大学排名:方法论》,泰晤士高等教育 (THE)
https://www.timeshighereducation.com/world-university-rankings/world-university-rankings-2025-methodology
3、《<美国新闻>如何计算全球最佳大学排名》,美国新闻网
https://www.usnews.com/education/best-global-universities/articles/methodology
4、《大众点评的内容转型:有多赚钱,就有多艰难》,晚点LatePost
5、《重磅|2025QS世界大学排名正式发布!》,QS世界大学排名官微
6、《2024年《财富》世界500强排行榜揭晓》,财富FORTUNE
7、《中共南京大学委员会关于十九届中央第七轮巡视整改进展情况的通报》,中央纪委国家监委网站
https://www.ccdi.gov.cn/yaowenn/202204/t20220415_186594.html
观点 / 刘润 主笔 / 木言声 编辑 / 二蔓 版面 / 黄静

《下个十年,是人力更强,还是资本更强?》
《2025,中国餐饮四大趋势》







