✦
•
✦
做 WB 的同学都知道用 Actin 条带作为内参来反映 WB 实验的上样量和结果的可靠性,可你是否知道, Actin 在一些特定条件下也会「失灵」?
✦
•
✦
近期,PNAS 上刊发了一篇题为 AMBRA1 levels predict resistance to MAPK inhibitors in melanoma 的论文通过大量 WB 「双内参」来精准检测 AMBRA1 和 FAK1 的蛋白表达水平,以确保实验结果的准确性和可重复性。从而揭示了 AMBRA1 蛋白水平是预测黑色素瘤对 MAPK 抑制剂反应的重要生物标志物,并为开发针对 MAPK 抑制剂抗性的新治疗策略提供了可能的靶点。
通览文中的 WB 数据结果,其中之一的内参就是我们常用的看家蛋白(文中分别使用了 Actin 或Vinculin 或 β-tubulin),另外一个固定使用的内参是 Stain-Free 。采用「看家蛋白」+「Stain-Free」的双内参模式为 WB 实验数据保驾护航。从文献中的图片结果来看,也是「赏心悦目」!
图源:论文截图
为什么这篇论文中 WB 实验使用了双内参?而「Stain-Free」又是什么?
双内参:为科研结果加上双保险
在 WB 实验中,内参是用于校正样品加载量和检测过程中可能出现的变异性的关键因素。传统的内参,如 Actin 或 Tubulin,因其在细胞中相对稳定的表达水平而被广泛使用。但一个 Actin 可能不灵,特别是在细胞类型、生理状态或病理条件改变时,这些传统内参的表达水平也可能发生变化。
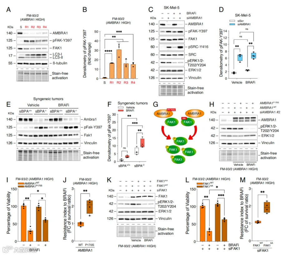
例如论文中 Figure 5 中展示的 H 图。图中传统内参 Vinculin 显示出了不均一的条带变化,但是 Stain-Free 展示的总蛋白说明上样量是一致的。那么这种情况下,我们就不应该按照 Vinculin 的提示再去调平上样量了。如果仅使用 Vinculin 一种内参,那么实验者则不得不调整上样量,增加实验操作是小事,最终更会导致目的蛋白表达定量失真,那就是非常不幸的结果了!
在很多 WB 实验中,我们总是感觉目的蛋白表达趋势不对劲,也许问题就出在我们使用的内参上。
Stain-Free 技术通过对凝胶或印迹膜上总蛋白进行荧光标记来检测蛋白质的存在及样品加载量,从本质而言,Stain-Free 是一种总蛋白内参方法。与传统的总染色方法(如考马斯亮蓝),及看家蛋白内参相比,具有以下优点:
因而,在 WB 实验中,Stain-Free 技术可以作为第二个内参(loading control)来评估样品加载的一致性,确保实验结果的准确性。
看双内参在 Figure 中的优异表现
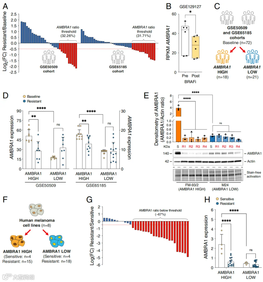
Figure 1:展示了在黑色素瘤患者样本中 AMBRA1 表达水平与 MAPK 抑制剂抗性之间的关系。通过 WB 技术,研究人员观察到在治疗抵抗性黑色素瘤样本中 AMBRA1 的表达水平下降。
Figure 3:利用 WB 技术,研究人员发现在 AMBRA1 表达水平较低的黑色素瘤细胞中,FAK1 的活化增加,这与 MAPK 抑制剂的抗性有关。此外,WB 还被用来展示 AMBRA1 水平的调节如何影响黑色素瘤细胞对 MAPK 抑制剂的反应。
Figure 5:通过 WB 分析,研究人员揭示了在 AMBRA1 表达水平较低的黑色素瘤细胞中,FAK1 信号通路的活化与 BRAFi(一种 MAPK 抑制剂)的抗性有关。WB 结果显示,AMBRA1 的缺失与 FAK1 的磷酸化水平增加相关联。
这些 Figure 通过 WB 技术的应用,不仅证实了 AMBRA1 在黑色素瘤对 MAPK 抑制剂抗性中的作用,还揭示了 AMBRA1 与 FAK1 信号通路之间的联系,为未来的治疗策略提供了新的视角。
注:
1. 相关产品仅限科研使用,不作为临床诊断。
2. Bio-Rad 是 Bio-Rad Laboratories, Inc. 在特定区域的商标
参考文献
[1]、Di Leo L, Pagliuca C, Kishk A, Rizza S, Tsiavou C, Pecorari C, Dahl C, Pacheco MP, Tholstrup R, Brewer JR, Berico P, Hernando E, Cecconi F, Ballotti R, Bertolotto C, Filomeni G, Gjerstorff MF, Sauter T, Lovat P, Guldberg P, De Zio D. AMBRA1 levels predict resistance to MAPK inhibitors in melanoma. Proc Natl Acad Sci U S A. 2024 Jun 18;121(25):e2400566121.

