

6月8日,全国股转系统经过两个月的征求意见,正式发布了新三板主办券商内核工作新规,即《主办券商内核工作指引(试行)》,要求主办券商加强推荐业务的质量管理和风险控制。
“为进一步规范主办券商推荐业务,明确主办券商内核职责及工作要求,全面提高主办券商推荐业务及内核工作质量,根据《全国中小企业股份转让系统业务规则(试行)》、《全国中小企业股份转让系统主办券商推荐业务规定(试行)》、《全国中小企业股份转让系统主办券商管理细则(试行)》,我司制定了《全国中小企业股份转让系统主办券商内核工作指引(试行)》,现予发布,自2016年10月1日起施行。请各相关机构按照指引要求做好各项准备工作。”
该工作指引的重点在于规范主办券商提升工作质量,具体内容如下:
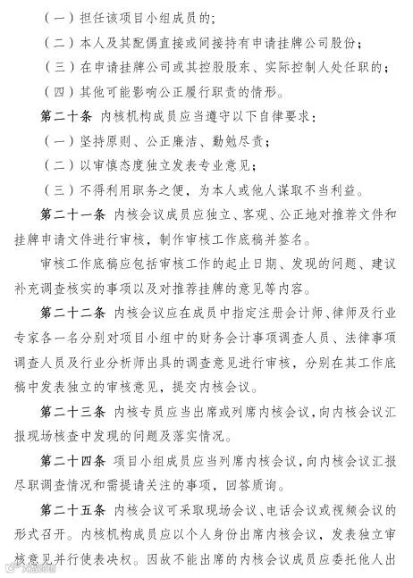
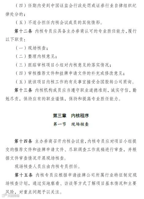
多图预警\(^o^)/共计1M












