搜索
首页
大数快讯
大数活动
服务超市
文章专题
出海平台
流量密码
出海蓝图
产业赛道
物流仓储
跨境支付
选品策略
实操手册
报告
跨企查
百科
导航
知识体系
工具箱
更多
找货源
跨境招聘
DeepSeek
首页
>
2025年度专业技术人员职业资格考试重要事项提示
>
2025年度专业技术人员职业资格考试重要事项提示
黄埔职建
2025-03-06
0
●
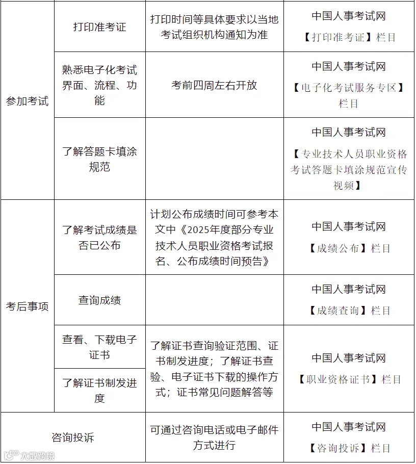
了解专业技术人员职业资格考试一般流程
●2025年度部分专业技术人员职业资格考试报名、公布成绩
时间
预告
●
相关信息查询方式
来源:中国人事考试网
【声明】内容源于网络
0
0
黄埔职建
促进区内企业完善职业能力建设,提高技能人才职业能力和素质。
内容
740
粉丝
0
关注
在线咨询
黄埔职建
促进区内企业完善职业能力建设,提高技能人才职业能力和素质。
总阅读
254
粉丝
0
内容
740