又是一年毕业季,师兄师姐们都着急给文章找个期刊。忐忐忑忑一个多月,文章终于有了审稿意见。
好消息:没被拒,需要修;
坏消息:需要修的包括 WB 实验。
看似完美的 WB 条带,哪里出了问题?
千辛万苦搞定了 WB 条带非特异、背景深、显色过曝……却忽略了内参的问题,甚至差点出现假阳性。除了 β-actin 和 GAPDH,原来在一些实验上(如神经细胞)有更好的内参选择!
在最新发表在神经领域一区 Neurobiology of disease 的创新性研究中,研究者基于行为学分析并结合大量 WB 实验(利用 Stain-Free 免染总蛋白作为 WB 内参),表明 Ts66Yah(唐氏综合征)小鼠模型中,随着年龄的增长,氧化还原平衡、蛋白质平衡、应激反应、代谢通路、程序性细胞死亡和突触可塑性的调控变化,为理解衰老相关的脑疾病提供新的理论基础[1]。
研究方法和思路学起来
1. 首先对 Ts66Yah 小鼠进行行为学分析,表明随着年龄的增长,小鼠认知能力出现障碍并伴随行为异常改变。
图 1. Ts66Yah 小鼠衰老过程中的认知和行为缺陷
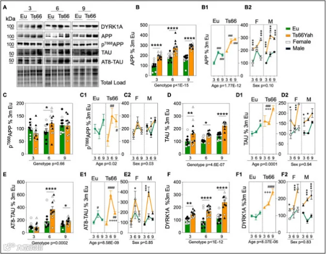
2. 进一步研究者发现 Ts66Yah 小鼠具有明显的神经退行性变的分子特征。
图 2. Ts66Yah 小鼠神经退行相关的分子标志检测
3. 内在分子机制探究,研究结果表明 Ts66Yah 小鼠脑组织中线粒体氧化还原失衡、细胞凋亡增加以及突触可塑性发生异常改变。
图 3. Ts66Yah 小鼠海马区线粒体失衡
总之,该研究通过行为检测以及 Western Blot、线粒体呼吸检测等探究内在的分子机制,加深了对衰老相关脑组织的分子变化机制的理解。值得一提的是,Stain-free 总蛋白作为内参的 WB 实验,为本研究的机制发现提供重要信息,也为神经研究提供有利、可靠工具。
获得发表级高质量数据的实验技巧
1. Stain-free 总蛋白作为内参的优势及应用
在 WB 实验中,内参的选择尤为重要。越来越多的研究表明,传统的细胞骨架蛋白 β-tubulin 或 β-actin 在神经元细胞分化过程中会发生动态变化[2]。这无疑给蛋白定量分析带来一定干扰,因此需要选择新的总蛋白内参指标。Stain-Free 被证明是一个比常用管家蛋白(actin、tubulin、GAPDH)更为稳定、精准的内参定量参考,并且具有更为理想的线性动态范围,可以作为传统管家蛋白内参的替代[3]。
图 4. 相同实验条件下,Stain-Free 总蛋白信号与 actin、tubulin、GAPDH 的动态范围差异
与传统管家蛋白相比,Stain-Free 免染总蛋白在不同神经组织部位(突触小泡、粗突触体、含有突触小泡的 LP1 上清液、突触体膜、可溶性突触体膜、突触后密度)的表达更为恒定,更适合作为神经相关样品 WB 的内参[4]。
2. β-actin,GAPDH,stain-free 总蛋白内参如何选择?
3. WB 实验常见问题及解决方法
1)出现非特异性条带
① 一抗非特异性与蛋白结合。建议更换新的一抗。
② 目标蛋白有多个修饰位点,一抗可与其他位点结合。建议更换别的不同种属或类型的一抗。
③ 蛋白降解,但其抗原表位依旧能够被一抗识别并结合。建议添加蛋白酶抑制剂。
2)背景深
① 封闭问题:封闭物浓度过低;封闭时间过短;封闭物选择不当。选择合适的封闭物及封闭物浓度。常规封闭一般为室温 2 小时,若效果不佳可选择 4℃ 过夜。
② 一抗稀释比例不合适。建议对抗体进行滴度测试,选择最适宜的抗体稀释度。
③ 孵育温度过高。可考虑 4℃ 过夜孵育。
3)显色过曝
WB 显色过曝常常由于曝光时间过长或化学发光底物使用不当。因此应选择低灵敏度的化学发光底物或缩短曝光时间,若条带很弱,逐渐增强曝光强度。
在 WB 实验中,内参的挑选对于确保实验结果的准确性、促进分子机制探索具有不可或缺的重要性。Stain-Free 免染总蛋白技术能够在无需额外标记或抗体的情况下,对凝胶上的总蛋白进行可视化,提供准确且可靠的蛋白质定量数据。不仅简化了实验操作,而且显著提高了实验结果的准确性和可靠性。
如您需要了解更多的 Stain-Free 免染 Western 实验流程或申请试用,请点击下方小程序码,了解更多。
注:
1. 相关产品仅限科研使用,不作为临床诊断。
2. Bio-Rad 是 Bio-Rad Laboratories, Inc. 在特定区域的商标。
参考文献

