为促进社会各界更好了解全国碳市场发展情况,生态环境部组织编制了《全国碳市场发展报告(2024)》,并于7月21日在武汉“中国碳市场大会2024”上正式发布。
《报告》系统总结了全国碳排放权交易市场和全国温室气体自愿减排交易市场的最新建设进展,全方位展示了市场建设运行工作成效,展望了全国碳市场未来发展方向,是继2022年《全国碳排放权交易市场第一个履约周期报告》之后,生态环境部发布的全国碳市场最新进展情况报告。
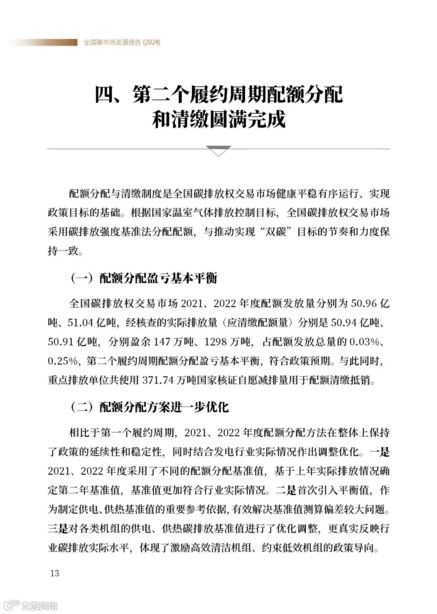
《报告》提到,下一步,中国政府将持续完善全国碳排放权交易市场相关政策配套制度,综合考虑行业的碳排放水平、数据质量基础、减污降碳协同、行业高质量发展等因素,分阶段、有步骤推动碳排放权交易市场覆盖更多重点行业;逐步推行免费和有偿相结合的碳配额分配方式,提升有偿分配比例,使碳价更真实地反映企业碳减排成本;不断丰富交易品种、交易主体、交易方式,进一步提升市场活跃度,完善价格发现功能。同时,积极发展具有高质量碳信用的全国温室气体自愿减排交易市场,构建科学合理、公开透明、广泛参与的制度体系,重点支持生态系统碳汇、可再生能源、甲烷控排、节能增效等项目发展,推进低碳零碳负碳技术应用,探索采用信息化手段强化数据质量管理,推动核证自愿减排量广泛应用。




















来源:生态环境部官网。本号对转载、分享、陈述、图片、观点保持中立,图片文字均来自网络,目的仅在于传递更多消息。版权归原作者。有版权方面不当之处,欢迎回消息告知删稿事宜,本号将尽快处理。谢谢