脓毒症是由细菌等病原微生物侵入机体引起的全身炎症反应综合征,也是一种会危及生命的器官功能障碍。抗生素治疗是脓毒症初期治疗的重要步骤,但抗生素使用不当会导致多重耐药感染甚至死亡。因此,找到新的靶向治疗策略是必要的。
脓毒症诱发的肝损伤(SILI)是脓毒症引发的不良反应之一。有研究发现肠道菌群失调与肠道屏障功能破坏和肝脏损伤有关。因此重塑肠道菌群来预防和治疗肝损伤是可行的。饮食可以通过调节肠道微生物群来影响宿主代谢,益生元和益生菌也可以通过调节肠道微生物群来改善肠道完整性,改善宿主代谢和肝损伤。然而,饮食、益生元和肠道微生物群之间复杂的相互作用需要进一步研究。
中药复方八味败毒散(BWBDS)是医院处方,临床上能有效治疗术后感染,其是从八种传统中药(人参、百合、黄精、金银花、沙棘、杏仁、桔梗和柏皮)提取的有效成分,具有抗菌、抗炎等多种生理活性。网络药理学表明,这些活性机制可能影响细菌生化反应和炎症调节。然而,BWBDS在多微生物脓毒症中的治疗潜力尚不清楚。为探讨BWBDS治疗脓毒症的潜力,并探讨其与肝肠之间相关的机制,澳门大学健康科学院梁丽娴教授、广州中医药大学第二附属医院(广东省中医院)中医湿证国家重点实验室谢莹教授和北京中医药大学信息中心陈建新教授课题组在《Acta Pharmaceutica Sinica B》(JCR 1区 IF14.5)联合发表了“Herbal formula BaWeiBaiDuSan alleviates polymicrobial sepsis-induced liver injury via increasing the gut microbiota Lactobacillus johnsonii and regulating macrophage anti-inflammatory activity in mice”的研究论文。
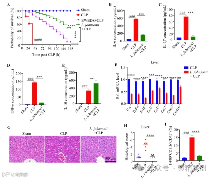
首先该研究通过网络药理学预测了与BWBDS抗脓毒症作用相关通路。尤其是一些重要的炎症因子和信号的通路如肿瘤坏死因子(TNF)和白介素-17(IL-17)等。本实验发现与盲肠结扎穿刺(CLP)对照组小鼠相比,BWBDS治疗组小鼠的生存时间显著延长(图1A);血清中促炎细胞因子及mRNA显著下调,抗炎细胞因子及mRNA显著上调(图1B-F);总巨噬细胞和M1巨噬细胞减少,同时M2巨噬细胞增加(图2A-C)。本实验还发现与CLP对照小鼠相比,肠道菌群中约氏乳酸杆菌丰度均有所增加(图3H和I)。以上结果表明BWBDS对小鼠SILI有治疗效果,并且其可能通过激活M2巨噬细胞和抑制M1巨噬细胞的功能及增加益生菌,减少有害菌来促进其治疗。
本实验还通过肠道菌群移植实验发现与CLP粪便接受小鼠相比,接受BWBDS粪便小鼠的存活率高(图4A);血清抗炎因子水平升高(图4B);肝脏中总巨噬细胞的数量减少(图4E);肠道微生物中约氏乳酸杆菌的丰富度增加(图4K和L)。进一步验证约氏乳酸杆菌是否为对败血症肝损伤反应的重要调节因子,比较了小鼠BWBDS治疗组和约氏乳杆菌治疗组多种指标。如与BWBDS治疗组相比,约氏乳杆菌治疗组生存率更高(图5A);血清中促炎因子水平显著降低,抗炎因子显著上调(图5B-F);肝脏中总巨噬细胞的比例降低(图5I)。这些结果表明,BWBDS缓解SILI的作用可能是通过增加约氏乳杆菌介导的。并且本实验还发现约氏乳杆菌治疗能逆转CLP诱导腹膜巨噬细胞(PMs)、脾脏和极化的外周血单核细胞(pPBMC)中总巨噬细胞的比例显著增加的现象(图6A);M1巨噬细胞减少,M2巨噬细胞增加(图6B和C)。这些结果表明,BWBDS治疗小鼠SILI可能与通过促进约氏乳杆菌生长来激活M2巨噬细胞,抑制M1巨噬细胞的功能来发挥作用。
本研究还发现与对照组相比,约氏乳杆菌治疗显著增加了IL-10+ M2巨噬细胞的比例(图8A);显著提高结肠IL-10 mRNA和血清中IL-10蛋白的水平(图7B和C)。而约氏乳杆菌联合IL-10抗体阻断剂治疗组与对照组无明显变化(图7D),肝内总巨噬细胞比例未见下降(图7E)。这些结果表明,约氏乳杆菌治疗小鼠SILI可能部分依赖于IL-10+ M2巨噬细胞的促进。为了进一步阐明约氏乳杆菌的治疗机制,本研究还比较了活的和死的约氏乳杆菌对脓毒症的治疗效果。发现口服正常和灭活的约氏乳杆菌都显著延长了小鼠CLP后的存活率,且失活的比正常的活性好(图8A)。此外,灭活的约氏乳杆菌治疗组血清中促炎因子水平明显降低,抗炎因子水平明显上调(图8B-E);谷丙转氨酶(ALT)和谷草转氨酶(AST)水平降低(图8F和G);肝脏中巨噬细胞总比例降低,IL-10+ M2增加(图8J和K)。结果表明灭活的约氏乳杆菌的细胞膜成分对SILI也有有益作用,猜测可能其细胞膜成分是影响巨噬细胞的抗炎功能的主要成分。
总的来说,BWBDS可以通过增加小鼠肠道微生物群约氏乳杆菌,帮助维持肠道完整性和促进巨噬细胞抗炎活性来缓解SILI。此外,约氏乳杆菌通过增强肠道完整性和促进IL-10+ M2巨噬细胞抗炎症活性来逆转SILI。由于SILI的治疗方法有限,通过给药益生元和靶菌来调节巨噬细胞可能为败血症提供新的治疗策略。我们的研究结果表明,BWBDS可以作为益生元使用,而肠道微生物群约氏乳杆菌可以作为益生元使用。

转载请在开头注明:本文转载自公众号——黄精联盟
澳门大学健康科学院梁丽娴教授、广州中医药大学第二附属医院(广东省中医院)中医湿证国家重点实验室谢莹教授和北京中医药大学信息中心陈建新教授为本文的通讯作者
原文链接:https://doi.org/10.1016/j.apsb.2022.10.016

