在现代社会,随着饮食结构改变、生活压力剧增,溃疡性结肠炎(Ulcerative Colitis, UC)已从 “罕见病” 逐渐成为困扰全球数百万人的慢性炎症性肠病(Inflammatory Bowel Disease, IBD)之一。患者常面临反复腹痛、腹泻、血便等症状,不仅生活质量严重下降,长期患病还可能增加结肠癌的风险。目前临床治疗多依赖氨基水杨酸类、糖皮质激素及免疫抑制剂等药物,但长期使用易引发副作用且疗效有限,因此,寻找安全有效的新型治疗策略已成为消化领域研究的迫切需求。
黄精多糖(Polygonatum cyrtonema polysaccharide, PCP),具有抗炎、免疫调节、抗氧化及肠道保护等多种生物学功能。已有研究提示PCP可能参与肠道健康调控,但关于其对溃疡性结肠炎的治疗作用及潜在机制,尤其是是否依赖肠道菌群介导,尚未形成明确结论。近期,安徽中医药大学解教授团队在《Carbohydrate Polymers》(化学一区TOP,IF=12.5)发表的聚焦于PCP的《Polygonatum cyrtonema Hua polysaccharide alleviates ulcerative colitis via gut microbiota-independent modulation of inflammatory immune response》,为治疗UC带来了全新思路,首次系统解析了PCP的精细结构(新型果聚糖),并揭示了 PCP 治疗溃疡性结肠炎的作用效果及 “不依赖肠道菌群的炎症免疫调节” 核心机制,为 UC 治疗提供了全新的天然药物候选及理论依据。这一发现不仅打破了 “肠道菌群是天然活性多糖干预UC核心靶点” 的传统认知,更为开发新型UC治疗药物提供了关键理论依据。

研究首先对黄精根茎进行水提醇沉、脱蛋白、透析和纯化,获得均一多糖PCP(图1),其平均分子量为5.65kDa(图2A)。然后采用离子色谱法测定PCP的单糖组成为果糖(Fru):葡萄糖(Glc)=28:1,总离子色谱(TIC)、1H和13C核磁共振波谱确定了其主链为→2,1-β-D-果糖,支链则含→2,6-β-D-果糖及葡萄糖残基(图2B-G)。

图1 黄精均一多糖PCP的制备。

图2 PCP结构表征。(A)PCP摩尔质量分布的SEC-MALLS-RI层析。(B)PCP单糖组成分析的离子色谱图。(C)PCP的红外光谱。(D)PCP甲基化糖醇醋酸酯的TIC图谱。(E)PCP的1H核磁共振波谱。(F)PCP的13C核磁共振波谱。(G)PCP的化学结构。
为研究PCP对UC的保护作用,尤其是其对肠道免疫反应的调节作用,建立了葡聚糖硫酸钠(DSS)诱导的急性UC小鼠模型和肠道微生物群耗竭的UC小鼠模型,以及肠上皮细胞与巨噬细胞体外共培养模型,采用免疫组化、流式细胞术、16S rRNA测序等技术进行分析,得到以下结果:
PCP改善小鼠 DSS 诱导的结肠炎症状。相比于对照组,DSS 组小鼠粪便松散、出血严重和 DAI 评分更高(Disease Activity Index,疾病活动指数,是评估疾病严重程度、监测病情变化及判断治疗效果的核心量化工具);而PCP 治疗后,结肠炎小鼠的粪便逐渐恢复正常形态,出血较少,DAI 评分较低,其中中剂量和高剂量的 PCP 组显示 DAI 评分显著降低(图3 B)。此外, PCP 治疗小鼠的存活率显著提高,体重减轻、食物和水摄入量减少状况被逆转,尤其高剂量的 PCP 显著延长小鼠结肠长度(图3 B-H)。
此外,DSS 诱导还会导致小鼠结肠粘膜组织损伤和炎症,并伴有水肿。H&E 染色(图3 I、J)显示结肠炎小鼠结肠组织中显著的组织病理学损伤,包括杯状细胞丢失(红色箭头)、粘膜下水肿(绿色箭头)、肌肉层增厚、隐窝破坏(蓝色箭头)、中性粒细胞浸润(黑色箭头)和结肠炎小鼠结肠组织中的大溃疡(橙色箭头)。相反,PCP 治疗显着保护小鼠的结肠组织免受结肠炎损伤,这种保护作用在高剂量 PCP 组中更为明显。AB 和 PAS 染色显示,PCP 给药后小鼠粘液分泌减少的情况明显改善(图3 K-N)。这些数据表明,PCP 在缓解 DSS 诱导的结肠炎的疾病症状方面起着至关重要的作用。

图3 PCP可改善DSS诱导的小鼠结肠炎症状。(A)动物实验方案设计。(B-D)实验期间疾病活动指数(DAI)、存活率和体重的变化。(E-F)每日食物摄入量和水摄入量的变化。(G)所有组的平均结肠长度。(H)小鼠结肠形态的图像。各组大鼠结肠(I-K)HE染色、AB染色、PAS染色,BARS=100μm。(L-N)组织学评分及染色定量分析。
PCP 调节的结肠免疫蛋白和紧密连接蛋白表达。免疫组学染色显示 DSS 组结肠中 IgA 表达显著降低,而 Ly6G 表达显著高于对照组,PCP 治疗恢复了 IgA 和 Ly6G 的表达 (图4 A-C),表明 PCP 减轻了中性粒细胞诱导的炎症反应。同时,在结肠炎小鼠中观察到 ZO-1 、 Occludin 和 MUC2 表达明显降低,PCP 治疗显著改善了这些表达 (图4 A和 D-F)。这些结果表明,PCP 可以减轻炎症诱导的肠道屏障功能损害。

图4 PCP调节结肠免疫蛋白和紧密连接蛋白的表达。(A)免疫组学分析PCP对结肠炎小鼠结肠组织中IgA、Ly6G、MUC2及肠上皮紧密连接蛋白ZO-1和Occludin表达的影响。(B-F)免疫组织化学定量分析IgA、Ly6G、MUC2、ZO-1和Occludin的表达。
PCP调节炎症免疫反应。结肠炎的发展与异常的免疫反应密切相关,包括促炎细胞因子的过量产生和免疫细胞比例的失衡。结果显示,与DSS组相比,高剂量PCP处理的结肠炎小鼠血清中促炎细胞因子 IL-6、IL-18、IL-17 A、IL-1β、TNF-α 和 IFN-γ 水平显著降低,抗炎细胞因子 IL-10 水平显著升高(图5 A-N)。通过流式细胞术检测 MLNs中 Th17 和 Treg 细胞的变化,DSS 诱导的结肠炎导致 Th17 细胞比例急剧增加,Tregs 比例显着下降,这在 PCP 治疗后发生逆转(图 5 O-R)。此外, DSS 诱导的结肠炎小鼠还表现出胸腺萎缩和脾肿大,经PCP 治疗后显著恢复了结肠炎小鼠免疫器官的正常状态,这主要表现为胸腺指数升高和脾指数的降低。这些结果表明,PCP 通过调节炎性细胞因子分泌、Th17/Tregs 细胞平衡和免疫器官指数来抑制 DSS 诱导的过度炎症介导的免疫反应。

图5 PCP对炎症免疫反应的调节作用。(A-N)用双抗体夹心酶联免疫吸附试验法检测PCP对结肠炎小鼠结肠组织和血清中IL-6、IL-1β、IL-17 A、IL-18、TNF-α、 IFN-γ和IL-10分泌水平的影响。(O-R)Flow分析PCP对结肠炎小鼠肠系膜淋巴结辅助性Th17细胞和调节性Treg细胞百分比的影响。
PCP 减轻DSS诱导的肠道微生物组成干扰。16S rRNA 测序分析表明,DSS 诱导的结肠炎小鼠的 Shannon (图6 A)、Simpson (图6 B)、Chao (图6 C) 和 Ace (图6 D) 指数明显低于对照组,表明 DSS 处理降低了肠道菌群的丰富度和多样性。相反,PCP 给药以剂量依赖性方式增加这些指标,表明 PCP 可以恢复肠道微生物的丰富度和多样性。维恩图显示,对照组、DSS 组和高剂量 PCP 组的特异性 OTU 数量分别为 137、27 和 55(图6 E),证实 PCP 可以逆转 DSS 诱导的肠道微生物多样性减少。
在门水平上,与对照组相比,DSS 组Bacteroidota的相对丰度明显降低,Firmicutes和致病的Proteobacteria的丰度有所增加;而PCP 治疗提高了结肠炎小鼠Bacteroidota的相对丰度,降低了Proteobacteria的丰度(图6 F)。在属水平上,DSS 组Lactobacillus、Akkermansia、Bacteroides 和 Blautia 的相对丰度显著低于对照组,Helicobacter、Ruminococcustorquesgroup、Escherichia-Shigella 和 Desulfovibrio 的丰度则显著高于对照组。PCP治疗后可有效恢复这些细菌属的比例(图6G-O)。

图6 PCP可减轻DSS引起的肠道微生物组成紊乱。(A-D)α多样性分析。(E)维恩图分析。(F)门水平上微生物组的变化。(G)属水平上微生物组成的变化。(H-O)Lactobacillus, Helicobacter, Bacteroides, Akkermansia, Ruminococcus_torquesgrou, Escherichia-Shigella, Blautia, Desulfovibrio的相对丰度。
PCP以微生物群非依赖性方式缓解DSS诱导的小鼠结肠炎。在用3%DSS诱导急性结肠炎之前,先用Ab预处理小鼠以消耗肠道微生物群,从而研究PCP对DSS诱导的小鼠结肠炎的缓解作用是否与肠道微生物群相关(图7A)。研究发现,与 Abs+DSS 组相比,PCP 治疗的微生物群耗尽的结肠炎小鼠 (Abs+DSS + PCP)显著改善了DSS诱导的结肠长度缩短、DAI 评分和体重减轻(图7B-F),并显著降低结肠组织和血清中炎性细胞因子 IL-1β、IL-6 和 TNF-α 的水平(图G-L)。此外,PCP 对 Abs 处理的结肠炎小鼠的影响与 PCP 对正常结肠炎小鼠 (DSS + PCP) 的影响相似。

图7 PCP以非微生物群依赖的方式改善小鼠的结肠炎。(A)动物实验设计示意图。(B)具有代表性的结肠图像。(C)结肠长度。(D-F)实验期间疾病活动指数、每日体重记录和每日体重变化。(G-I)结肠组织中IL-6、IL-1β、TNF-α水平;(J-L):血清中IL-1β、IL-6、TNF-α水平。
在 Abs 处理的结肠炎小鼠中,PCP 管饲后结肠的组织病理学损伤仍然显著改善,紧密连接蛋白 ZO-1 和 Occludin 的表达以及杯状细胞分泌 MUC2 在结肠组织中得到有效恢复,这与 DSS + PCP 组相似(图8 A-H)。此外,与 Abs+DSS 组相比,在 Abs+DSS + PCP 组的MLN中观察到Th17细胞百分比显著降低和Tregs细胞百分比显著增加,其变化趋势与 DSS + PCP 组相当(图8 I-L)。这些结果表明,PCP 对DSS诱导的结肠炎的缓解作用不依赖于肠道微生物群。

图8 PCP改善微生物群耗尽的结肠炎小鼠的组织病理损伤、肠屏障功能和Th17/Tregs细胞平衡。(A)各组结肠组织H&E染色。(B-D)免疫组织化学方法检测结肠组织中ZO-1、Occludin和MUC2的表达。(E-H)ZO-1、Occludin、MUC2表达的组织学评分和定量分析。(I-L)肠系膜淋巴结辅助性Th17细胞和调节性Treg细胞百分比的变化。
PCP通过抑制炎症免疫反应改善肠道屏障功能。在 Caco-2/RAW264.7 共培养炎症模型中, PCP对 Caco-2 细胞顶端侧的处理显著抑制了促炎因子 IL-6、IL-1β 和 TNF-α的释放(图9 A-F)。
免疫荧光分析显示,与对照组相比,Caco-2/RAW264.7 共培养炎症模型组紧密连接蛋白 ZO-1、 Occludin 以及 MUC2 的表达显著降低,而这些紧密连接蛋白和粘蛋白的表达在 PCP 处理后明显恢复(图9 G-L)。随后,使用 FITC-D4 测定肠道通透性,以进一步研究 PCP对Caco-2 细胞肠道屏障完整性的保护作用。模型组 FITC-D4 的通透性显著增加,表明肠道屏障因炎症刺激而发生渗漏,而PCP 治疗减轻了炎症引起的肠道屏障破坏(图9 M)。

图9 PCP通过抑制炎症反应增强肠屏障功能。在体外Caco-2/RAW264.7共培养炎症模型中,观察PC对Caco-2细胞顶端分泌IL-6(A)、IL-8(B)、TNF-α(C)及RAW264.7巨噬细胞基底侧分泌IL-6(D)、IL-1β(E)、TNF-α(F)的影响。PCP作用后Caco-2细胞顶侧ZO-1(G)、Occludin(H)和MUC2(I)表达的免疫荧光分析(J-L)ZO-1、occludin和MUC2表达的定量分析。(M)PC处理后FITC-D4在Caco-2/RAW264.7共培养炎症模型中的通透性。
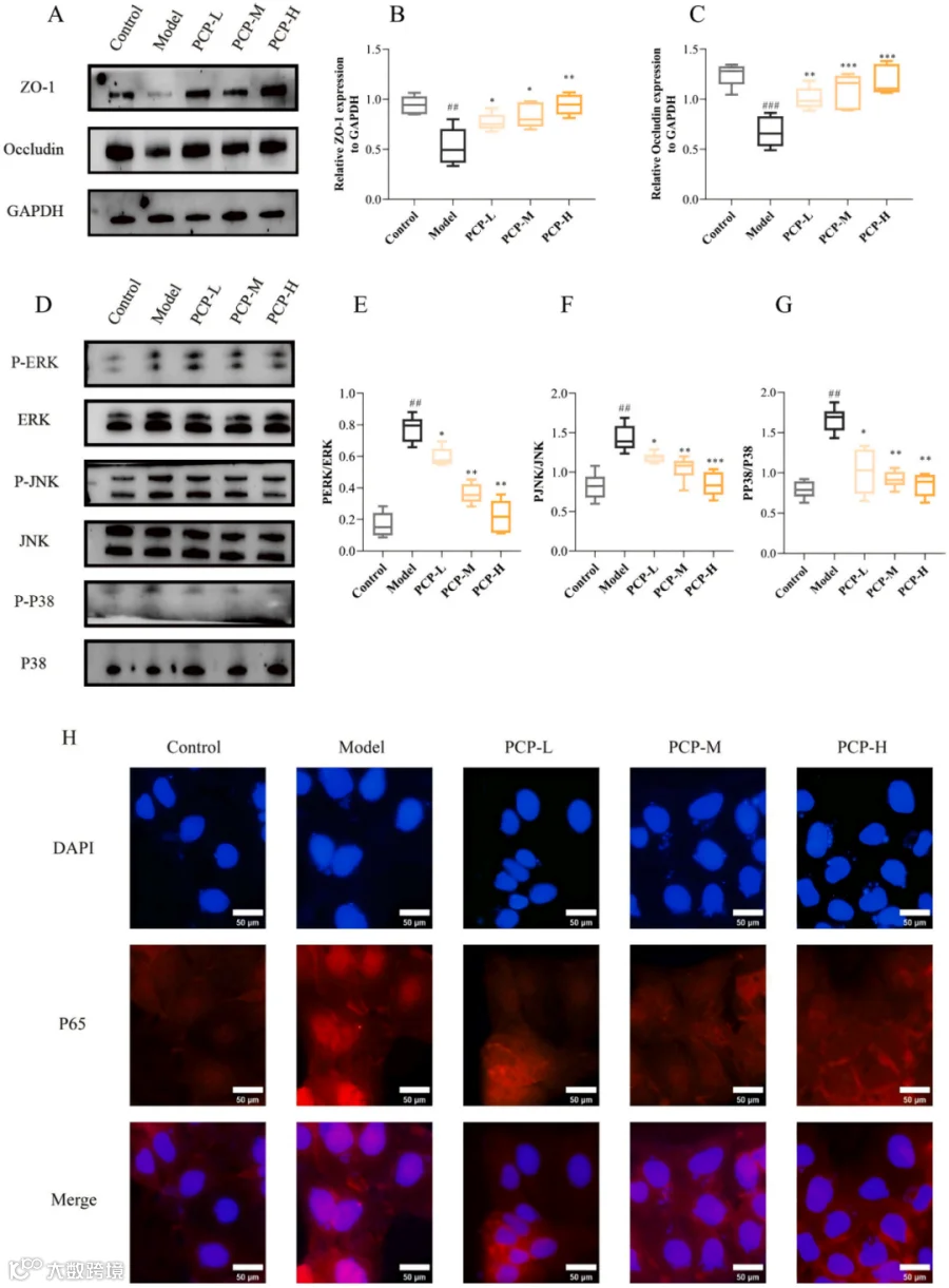
Western blot分析进一步表明,PCP 显著逆转了炎症引起的 ZO-1 和 Occludin 表达降低(图10 A-C)。此外,在共培养模型系统中,PCP 剂量依赖性地抑制了 LPS 诱导的巨噬细胞中 ERK 、 JNK 和 P38 的磷酸化(图10 D-G)。同时,免疫荧光分析显示,LPS 诱导 NF-κB P65 大量转移到巨噬细胞核,这可能导致炎症因子的过度产生。然而,共培养炎症模型系统顶端侧 Caco-2 细胞的 PCP 处理显著抑制了 NF-κB P65 的核易位(图10 H)。这些结果表明,PCP可直接调节炎症免疫反应,从而改善炎症引起的肠道屏障损伤。

图10 Western blotting分析Caco-2细胞顶侧ZO-1和Occluin(A-C)的表达,共培养模型RAW264.7巨噬细胞经PCP处理后ERK、JNK和P38(D-G)的磷酸化水平,免疫荧光分析核转录因子-κB p65的核转位。
综上所述,PCP的结构被归类为果聚糖。PCP对结肠炎的缓解作用不依赖于肠道菌群,它可直接调节炎症免疫反应和肠道屏障功能,进而调节肠道菌群,为进一步研究天然多糖缓解结肠炎的作用机制提供了新的思路。
安徽中医药大学吴德玲教授和解松子教授为本文的通讯作者。
原文链接:https://doi.org/10.1016/j.carbpol.2025.123387
转载请在开头注明:本文转载自公众号——黄精联盟。
支持单位:
浙江农林大学森山大健康研究院
浙江农林大学新化黄精研究院
新化县颐朴源黄精科技有限公司
浙江农林大学磐安共富学院
浙江农林大学秀山共富学院
浙江农林大学苍南共富学院
编辑:朱婉悦
审核:刘京晶

