搜索
首页
大数快讯
大数活动
服务超市
文章专题
出海平台
流量密码
出海蓝图
产业赛道
物流仓储
跨境支付
选品策略
实操手册
报告
跨企查
百科
导航
知识体系
工具箱
更多
找货源
跨境招聘
DeepSeek
首页
>
2018-2019年度中国股权投资三大热门产业榜单
>
2018-2019年度中国股权投资三大热门产业榜单
中纳资本
2019-11-18
1
导读:产业资本开始加大上下游生态战略的投资布局,新时代GP、LP对产业布局也开启了进一步升级,机构投资形成了日益清晰和聚焦的投资策略与路径,越来越多的投资价值被挖掘和创造出来。
2018年,是产业投资崛起的一年。5G商用、芯片研发、商业航天、高端装备、生物医药等成为产业发展的聚焦领域,科创板注册制的推出使产融结合的发展方向更加明确。在产业不断深入整合和升级的基础上,产业投资价值日益凸显。
产业资本开始加大上下游生态战略的投资布局,新时代GP、LP对产业布局也开启了进一步升级,机构投资形成了日益清晰和聚焦的投资策略与路径,越来越多的投资价值被挖掘和创造出来。
融资
中国2018-2019年度中国股权投资产业榜,是融中研究院在产业投资2.0时代,依托融中集团自有数据库和强大研究能力,通过对各投资机构2018-2019年的管理资金规模、募资能力、投资能力、已投项目估值金额变化及已投项目再融资比例、退出情况、诚信情况、媒体视角等指标进行评价排序,以期客观展现了中国产业投资机构的当前业绩。
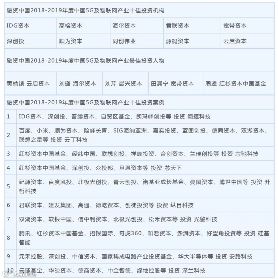
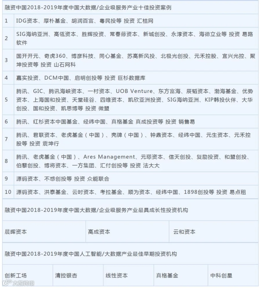
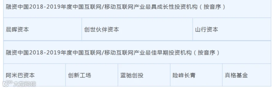
以下为融资中国2018-2019年度中国股权投资产业三大热门行业榜单:(数据来源融资中国)
互联网/移动互联网产业榜单
人工智能及大数据产业榜单
5G及物联网产业榜单
扫描二维码
获取更多精彩
中纳资本
【声明】内容源于网络
0
0
中纳资本
研究创造价值,专注成就卓越!中纳资本关注投资市场最新动态、第一时间推送最新资讯、以专业的视角解读市场要闻、把握行业发展方向、专注于新能源、新材料、高端制造等行业,挖掘具有价值成长的高新技术企业,打造最专业的私募股权投资平台。
内容
952
粉丝
0
关注
在线咨询
中纳资本
研究创造价值,专注成就卓越!中纳资本关注投资市场最新动态、第一时间推送最新资讯、以专业的视角解读市场要闻、把握行业发展方向、专注于新能源、新材料、高端制造等行业,挖掘具有价值成长的高新技术企业,打造最专业的私募股权投资平台。
总阅读
244
粉丝
0
内容
952