大数跨境

发改委:政府投资项目要做碳排放与“双碳”目标影响分析、论证符合性!

发改委:政府投资项目要做碳排放与“双碳”目标影响分析、论证符合性! 蚂蚁梦环境科学
2022-12-02
0
导读:为加强对项目前期工作的指导和规范,进一步提高项目前期工作的水平,经深入调研和广泛征求意见,在2002年印发的

为加强对项目前期工作的指导和规范,进一步提高项目前期工作的水平,经深入调研和广泛征求意见,在2002年印发的《投资项目可行性研究指南(试用版)》基础上,国家发展改革委研究起草了《政府投资项目可行性研究报告编制通用大纲(征求意见稿)》,现向社会公开征求意见。征求意见指出:

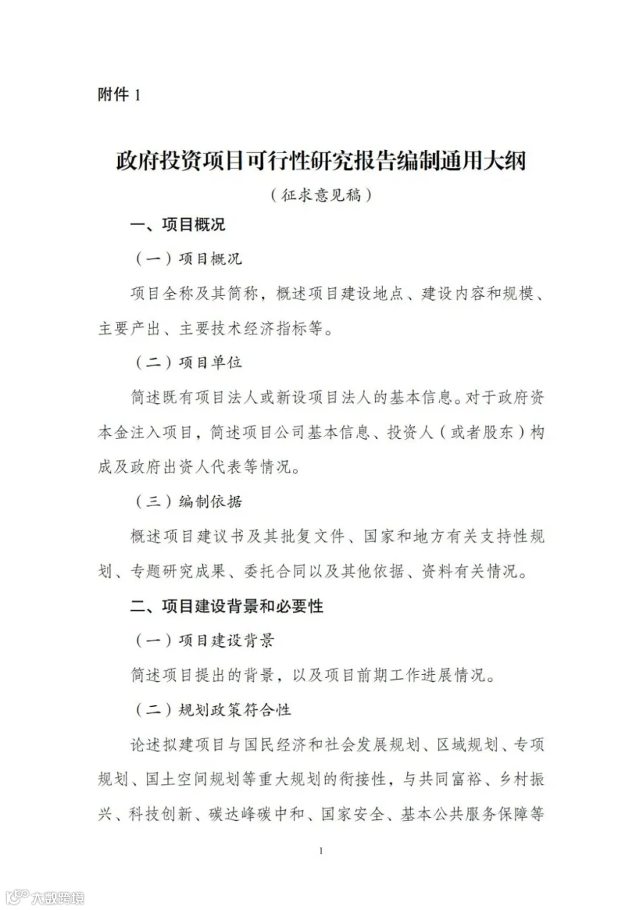
在规划政策符合性部分要论述拟建项目与国民经济和社会发展规划、区域规划、专项 规划、国土空间规划等重大规划的衔接性,与共同富裕、乡村振 兴、科技创新、碳达峰碳中和、国家安全、基本公共服务保障等重大目标的符合性。
碳排放与“双碳”目标影响分析,要说明拟建项目碳排放量的核算依据,估算项目全生命周期碳排放总量和强度,提出项目降碳、碳捕集利用和封存及碳汇等措施,论证绿证交易、碳交易等市场化工具应用的可能性及实施路 径,评价项目碳排放水平、固碳量与中和程度以及对当地“双碳” 目标的影响。
全文如下:
为加强对项目前期工作的指导和规范,进一步提高项目前期工作的水平,经深入调研和广泛征求意见,在2002年印发的《投资项目可行性研究指南(试用版)》基础上,国家发展改革委研究起草了《政府投资项目可行性研究报告编制通用大纲(征求意见稿)》《企业投资项目可行性研究报告编制参考大纲(征求意见稿)》和《关于投资项目可行性研究报告编制大纲的说明》,现向社会公开征求意见。
请登录国家发展改革委门户网站(http://www.ndrc.gov.cn)首页“互动交流版块”,进入“意见征求”专栏,就《政府投资项目可行性研究报告编制通用大纲(征求意见稿)》《企业投资项目可行性研究报告编制参考大纲(征求意见稿)》和《关于投资项目可行性研究报告编制大纲的说明》,提出宝贵意见建议。
此次公开征求意见的截止时间为2022年12月9日。

附件:1.政府投资项目可行性研究报告编制通用大纲
   2.企业投资项目可行性研究报告编制参考大纲
   3.关于投资项目可行性研究报告编制大纲的说明

国家发展改革委
2022年11月29日


|信息来源:发改委

版权归原作者所有,封面图片来源于原创,本文仅供交流学习,若来源标注错误或侵犯到您的权益,烦请告知,我们将立即删除。

【声明】内容源于网络
0
0
蚂蚁梦环境科学
广东蚂蚁梦科技有限公司创立于2019年4月,公司致力于成为一家专业的水泥节能降耗方案解决商。蚂蚁梦将遵循“共融、共享、共生”理念,构建一个资源优化配置平台。
内容 947
粉丝 0
蚂蚁梦环境科学 广东蚂蚁梦科技有限公司创立于2019年4月,公司致力于成为一家专业的水泥节能降耗方案解决商。蚂蚁梦将遵循“共融、共享、共生”理念,构建一个资源优化配置平台。
总阅读276
粉丝0
内容947