大数跨境

一般固废管理10大注意要点!如何核实处置单位资格?如何建立规范化档案?

一般固废管理10大注意要点!如何核实处置单位资格?如何建立规范化档案? 蚂蚁梦环境科学
2024-07-12
0
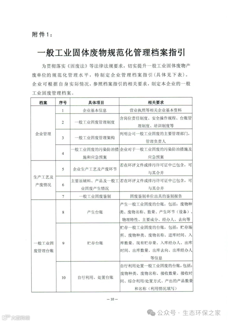
01、建立规范化管理档案


产废单位应结合建设项目环境影响评价、排污许可等文件和自身实际运营情况,从生产工艺、污染治理、事故应急、设备检修、场地清理、原辅材料、产品库存等,全面梳理明确一般工业固体废物的产生情况、理化特性和利用处置情况,必要时依据《固体废物鉴别标准通则》(GB34330-2017)开展固体废物鉴别,建立一般工业固体废物规范化管理档案、。 




02、建全环境管理台账


产废单位应按照生态环境部发布的《一般工业固体废物管理台账制定指南(试行)》要求,建立管理台账。
台账应包括《一般工业固体废物产生清单》《一般工业固体废物流向汇总表》《一般工业固体废物出厂环节记录表》,其中,《一般工业固体废物产生清单》应结合环境影响评价、排污许可等材料,根据实际生产运营情况记录一般工业固体废物产生信息,生产工艺发生重大变动等原因导致一般工业固体废物产生种类等发生变化的应及时变更;《一般工业固体废物流向汇总表》要按月填写,记录一般工业固体废物的产生、贮存、利用、处置数量和利用处置方式等信息;《一般工业固体废物出厂环节记录表》按批次填写,每一批次一般工业固体废物的出厂转移信息均应如实记录。
管理台账应由专人管理,防止遗失,保存期限不少于5年。 




03、规范现场分类贮存


产废单位应当按照《一般工业固体废物贮存和填埋污染控制标准》(GB18599-2020)要求建设一般工业固体废物贮存设施,落实防渗漏、防雨淋、防扬尘等要求,按固废类别进行分类贮存,禁止将一般工业固体废物投放到生活垃圾收集设施,禁止将不符合豁免条件的危险废物等混入到一般工业固体废物收集贮存设施。
贮存设施应在显著位置张贴符合《环境保护图形标志固体废物贮存(处置)场》(GB15562.2-1995)要求的环境保护图形标志,并注明相应固体废物类别。 




04、加强利用处置管理


产废单位应当按照“宜用则用、全程管控”的原则,根据经济、技术条件对一般工业固体废物进行综合利用。综合利用过程应遵守生态环境法律法规,符合固体废物污染环境防治技术标准,使用固体废物综合利用产物应当符合国家规定的用途、标准,严禁以利用名义非法转移、倾倒一般工业固体废物。 
对不能利用的一般工业固体废物应当进行无害化处置。原则上可焚烧减量的一般工业固体废物应纳入生活垃圾焚烧炉、水泥窑等工业窑炉设施进行协同焚烧处置,不宜焚烧减量的一般工业固体废物可进入一般工业固体废物填埋场进行填埋处置,填埋过程应符合《一般工业固体废物贮存和填埋污染控制标准》(GB18599-2020)相关要求。
产废单位应直接委托他人运输、利用、处置一般工业固体废物,并按照《固废法》等相关法律法规要求,对受托方的主体资格和技术能力进行核实,依法签订书面合同,并在合同中约定污染防治要求,明确双方的义务及违约责任,严禁向合同规定单位以外的单位或个人转移固废,对涉及跨省转移的利用处置单位要从严审核把关,经省市两级审核通过后方可实施。
对受托方实际运输、利用、处置情况要及时进行跟踪了解,建立全过程管理台账,做到全程可追溯、可查询。 



05、落实申报登记管理


年产废量在1吨以上的产废单位应于每年3月底前在“辽宁省固体废物智能监管信息平台”中完成年度申报登记工作;年产废量10万吨以上的产废单位同时按季度申报登记,应于每季度首月10日内完成上一季度申报登记;企业申报登记数据应与一般工业固体废物管理台账中的种类、数量、转移、处置等信息一致。 




06、落实跨省转移手续


申请一般工业固体废物跨省转移贮存、处置的,应向省厅提出申请,经省厅商请接收地省级生态环境主管部门同意后方可跨省转移贮存或处置。
申请一般工业固体废物跨省转移利用的,应当在“辽宁省固体废物智能监管信息平台”填写一般工业固体废物跨省转移备案表并上传相关材料完成备案,备案通过后方可进行跨省转移利用。省生态环境厅将备案信息通报接收地的省、自治区、直辖市人民政府生态环境主管部门。 




07、落实本市和跨市转移手续


产废10吨以上企业,一般工业固体废物在本市和跨市贮存、转移、处置的,应向市级生态环境保护部门备案,相关备案手续按照跨省转移手续办理,经市生态环境部门审核后方可贮存、转移或处置。 



08、直接委托利用处置


产废单位直接委托利用、处置一般工业固体废物的,应按照法律法规要求对受托方的主体资格和技术能力进行核实,依法签订书面合同,并在合同中约定污染防治要求。严禁通过没有接收处置能力的中间商转移一般工业固体废物。 




09、委托收集转运利用处置


一般工业固体废物产生量小于10吨的产废单位,可委托市内有相应能力的收集单位进行集中收集,但应对收集单位下游单位的贮存、利用、处置去向进行核实,并督促收集单位及时反馈全过程的收集、利用、处置情况。严禁将一般工业固体废物转移到未落实最终利用处置单位的收集单位。 




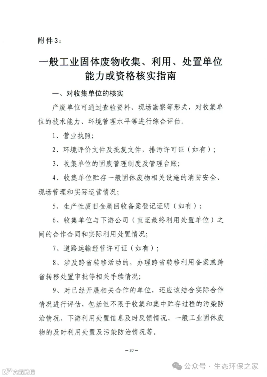
10、加强对资质和能力核验


产废单位应通过资料审核、现场评估等多种方式,对下游单位的技术能力、工艺设施、环境管理水平等进行综合评估,择优选择,避免将一般工业固体废物一包了之、一转了之。 

来源:生态环保之家。本号对转载、分享、陈述、图片、观点保持中立,图片文字均来自网络,目的仅在于传递更多消息。版权归原作者。有版权方面不当之处,欢迎回消息告知删稿事宜,本号将尽快处理。谢谢

【声明】内容源于网络
0
0
蚂蚁梦环境科学
广东蚂蚁梦科技有限公司创立于2019年4月,公司致力于成为一家专业的水泥节能降耗方案解决商。蚂蚁梦将遵循“共融、共享、共生”理念,构建一个资源优化配置平台。
内容 947
粉丝 0
蚂蚁梦环境科学 广东蚂蚁梦科技有限公司创立于2019年4月,公司致力于成为一家专业的水泥节能降耗方案解决商。蚂蚁梦将遵循“共融、共享、共生”理念,构建一个资源优化配置平台。
总阅读276
粉丝0
内容947