大数跨境

黄精多糖通过调节肠道菌群缓解运动性疲劳

黄精多糖通过调节肠道菌群缓解运动性疲劳 黄精联盟
2023-10-22
0
导读:大量研究证明天然多糖可通过刺激肠道微生物多样性,促进有益菌生长,改善疾病。目前,从食物中提取的多糖在治疗肠道相关疾病和调节肠道菌群方面具有显著优势。黄精多糖(PRP)则是黄精的主要活性成分。

随着社会的进步和生活水平的提高,人们越来越重视身体健康,而体育锻炼是促进身体健康的最常见方式。相关研究也证明运动可以改善慢性和与免疫系统相关的疾病。然而,过度运动会使内在代谢紊乱,导致有害代谢产物在体内积聚,产生运动性疲劳,引起身体潜藏的疾病急速恶化,比如高血压等基础疾病恶化引发心脑血管病等急性循环器官障碍,甚至出现致命的症状。因此改善过度运动导致的疲劳已成为人们关注的健康问题。

大量研究证明天然多糖可通过刺激肠道微生物多样性,促进有益菌生长,改善疾病。目前,从食物中提取的多糖在治疗肠道相关疾病和调节肠道菌群方面具有显著优势。黄精(Polygonati rhizomaPR)是一种药食两用的草本植物并且已被原国家卫生部正式批准作为医疗干预和膳食补充剂使用。在印度、韩国和其他亚洲国家的日常保健食品生产中也得到了广泛的应用。黄精多糖(Polygonati rhizoma polysaccharidesPRP)是黄精的主要活性成分为证明黄精多糖可以通过防止肠道菌群失调来缓解过度运动引起的疲劳这一假设,成都中医药大学的章津铭教授团队在Journal of Functional Foods(二区,IF5.6)期刊发表了题为Polygonati rhizoma polysaccharides relieve exercise-induced fatigue by regulating gut microbiota”的研究论文。

部分结果展示:
1. PRP对力竭游泳诱导的疲劳小鼠的影响。(A)动物实验的方案示意图;(B)增重;(C)游泳时间(D)肌酸激酶;(E)乳酸;(F)血尿素氮;(G)丙二醛。n=6, *P<0.05.
首先诱导疲劳小鼠模型。将小鼠随机两组即模型组(口服生理盐水)和治疗组(口服黄精多糖),预给药7天后进行力竭游泳,将未进行力竭游泳训练的小鼠设为对照组。记录各组小鼠的体重和游泳时间。再7天后,经给药后进行力竭游泳处死小鼠,取其血清以及粪便进行实验(图1A)。在整个实验阶段,所有小鼠的体重均呈现出稳定上升趋势(图1B),治疗组的平均力竭游泳时间明显高于模型组(图1C)。由于乳酸(LA)、血尿素氮(BUN)、丙二醛(MDA)、肌酸激酶(CK)等生化参数与疲劳有关,因此本研究测定了血清中这些指标的水平。在接受黄精多糖给药后,力竭游泳小鼠的肌酸激酶显著上升,乳酸、血尿素氮水平下降,说明黄精多糖可以缓解过度运动导致的肌酸激酶含量减少(图1D),同时可以通过减少体内有害代谢物的积累来发挥抗疲劳作用1E-F)。黄精多糖还可以下调丙二醛水平(图1G)以此来改善运动疲劳
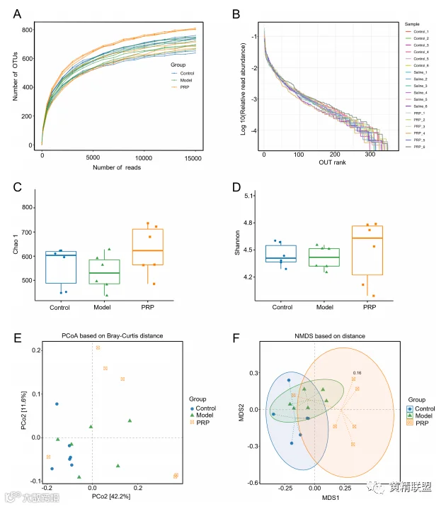
2. PRP对肠道菌群多样性的影响。(A)稀疏曲线;(B)OUT秩丰度曲线;(C)Chao 1指数;(D)Shannon指数;(E)基于未加权UniFracPCoA(F)NMDS分析。n=6.
操作分类单元(Operational Taxonomic UnitsOTUs),是在系统发生学研究或群体遗传学研究中,为了便于进行分析,人为给某一个分类单元设置的同一标志。物种丰富度曲线可以间接反映样品中的物种丰富度。利用秩丰度曲线对OTUs进行分析可知肠道细菌群落的多样性2A-B采用Chao 1指数评估肠道细菌群落数量,而Shannon反映了多样性。治疗组的Chao 1Shannon指数均高于对照组和模型组,说明经过黄精多糖处理后可以提高肠道菌群的丰富度和多样性2C-D采用Beta多样性分析对结果进行进一步验证,基于Bray-Curtis距离的主坐标分析(PCoA)和基于距离的非度量多维尺度分析(NMDS模型小鼠和对照组小鼠的肠道菌群组成有显著差异但经黄精多糖治疗后,肠道菌群失调得到改善2E-F
3. PRP改善了过度运动相关的肠道菌群失调。(A)OTUsVenn图;(B)PRP在物种水平上对肠道微生物群组成的影响;
力竭游泳后,肠道有害菌增加,导致肠道微生物群的衡,减少肠道细菌的多样性,而黄精多糖治疗后肠道益生菌增加,可以改善肠道微生物群失衡以此提高抗疲劳能力如图3A-B
转载请在开头注明:本文转载自公众号——黄精联盟
成都中医药大学教授章津铭为论文的通讯作者。
原文链接:https://doi.org/10.1016/j.jff.2023.105658
扫二维码关注“黄精联盟”公众号
支持单位:
浙江农林大学森山大健康研究院
浙江农林大学新化黄精研究院
新化县颐朴源黄精科技有限公司
浙江农林大学磐安共富学院
编辑:周茜
审核:刘京晶
终审:邹辉

【声明】内容源于网络
0
0
黄精联盟
林业和草原黄精产业创新联盟主办,发布黄精行业动态、前沿科技成果、黄精企业及产品介绍。
内容 72
粉丝 0
黄精联盟 林业和草原黄精产业创新联盟主办,发布黄精行业动态、前沿科技成果、黄精企业及产品介绍。
总阅读11
粉丝0
内容72