
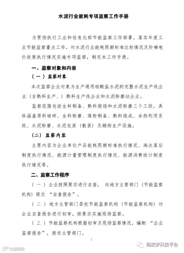
为贯彻执行工业和信息化部节能监察工作部署,落实年度工业节能监察重点工作,对水泥行业能耗限额标准达标情况及阶梯电价政策执行情况实施专项监察,工信部制定了《水泥行业能耗专项监察工作手册》,规定了生产通用硅酸盐水泥的完整水泥生产线企业 (含熟料生产、) 熟料生产线企业和水泥粉磨站企业为水泥行业监察对象;









本号对转载、分享、陈述、图片、观点保持中立,图片文字均来自网络,目的仅在于传递更多消息。版权归原作者。有版权方面不当之处,欢迎回消息告知删稿事宜,本号将尽快处理。谢谢!
蚂蚁梦环境科学









本号对转载、分享、陈述、图片、观点保持中立,图片文字均来自网络,目的仅在于传递更多消息。版权归原作者。有版权方面不当之处,欢迎回消息告知删稿事宜,本号将尽快处理。谢谢!