政策导读
日前,工信部发布《国家工业资源综合利用先进适用工艺技术设备目录(2023年版)》(征求意见稿),涉及工业固废减量化领域(9项)、工业固废综合利用领域(51项)、再生资源回收利用领域(19项)、再制造领域(10项)等先进适用工艺技术/设备。

原文如下:
《国家工业资源综合利用先进适用工艺技术设备
目录(2023年版)》公开征求意见
为贯彻《固体废物污染环境防治法》,落实《“十四五”工业绿色发展规划》,加快工业资源综合利用先进适用工艺技术设备推广应用,持续提高资源利用效率,我们研究起草了《国家工业资源综合利用先进适用工艺技术设备目录(2023年版)》(征求意见稿)。现向社会公开征求意见,如有意见或建议,请于2023年6月7日前反馈工业和信息化部节能与综合利用司。
传 真:010-68205337
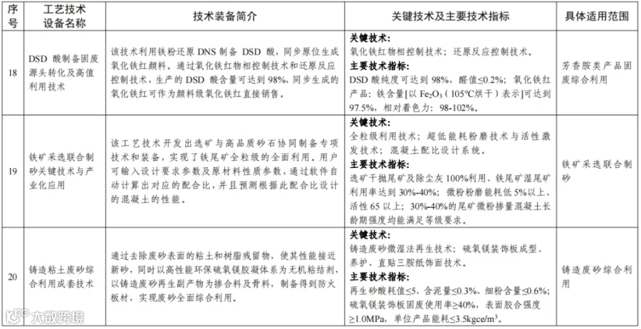
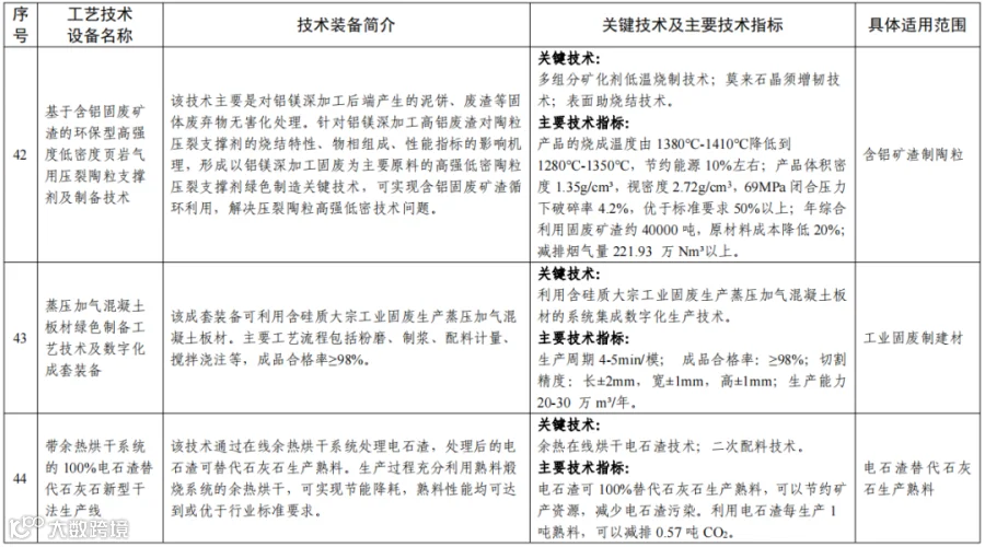
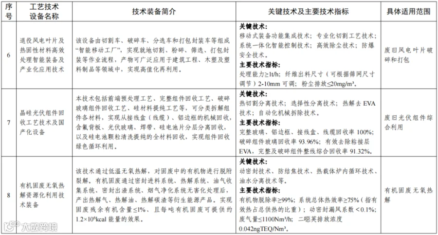
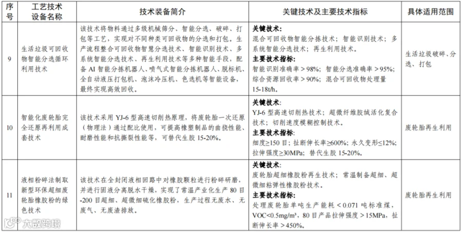
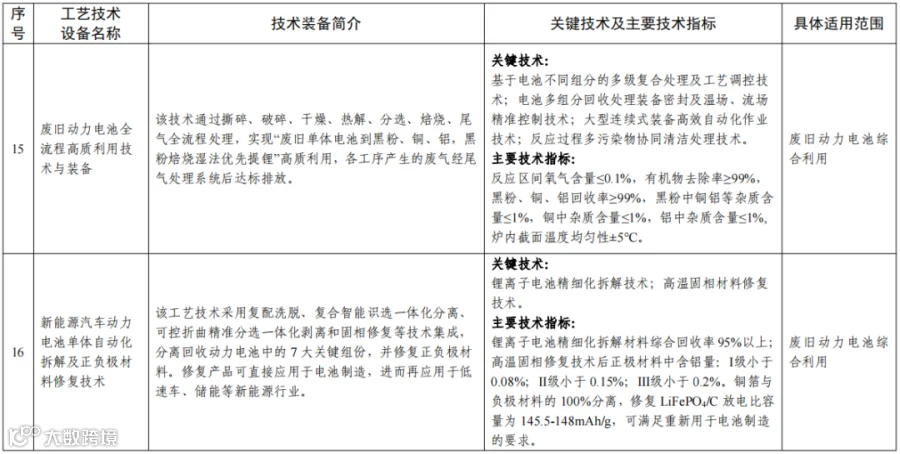
附件:《国家工业资源综合利用先进适用工艺技术设备目录(2023年版)》(征求意见稿)
工业和信息化部节能与综合利用司
附:






























来源:工信部。本号对转载、分享、陈述、图片、观点保持中立,图片文字均来自网络,目的仅在于传递更多消息。版权归原作者。有版权方面不当之处,欢迎回消息告知删稿事宜,本号将尽快处理。谢谢!

