
如何确定固废种类与代码?
固废分类与代码目录中明确了固体废物的种类、行业来源、废物代码以及固体废物名称。
1、固体废物种类
2、行业来源
3、固体废物代码组成
第4-6位为固体废物的顺序代码,从“001”到“009”;
第7-9位为固体废物二级分类的类别代码,从“S01”到“S99”;
(“S01-S59”为工业固体废物;“S60-S69”为生活垃圾;“S70-S79”为建筑垃圾;“S80-S89”为农业固体废物;“S90-S99”为其他固体废物)
确定国民经济行业代码→来源行业代码
确定来源行业代码在国民经济行业内排序→顺序代码
确定固废类别代码→类别代码
4、固体废物名称
《固废分类与代码目录》全文

企业应做好哪些工作?
建立一般工业固体废物管理台账
一般工业固体废物管理台账应如实记录产生工业固体废物的种类、数量、流向、贮存、利用、处置等信息,实现工业固体废物全过程、可追溯、可查询。管理台账应由专人管理,防止遗失,保存期限不少于5年。
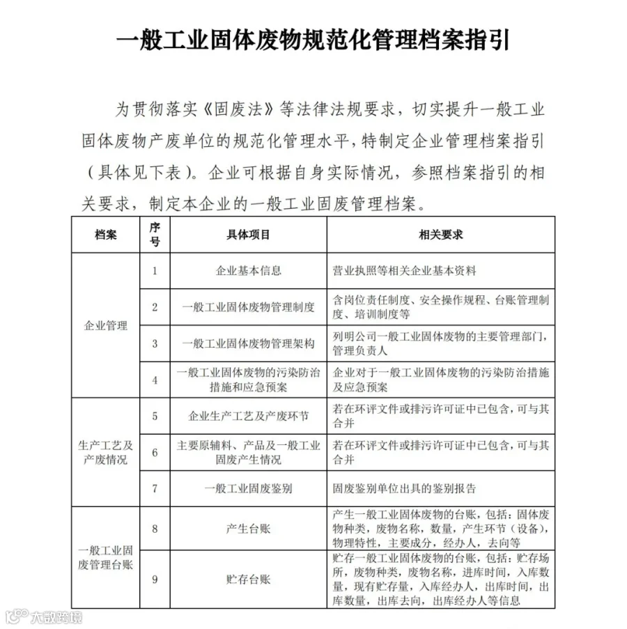
制定一般工业固废管理档案
企业可根据自身实际情况,参照档案指引的相关要求,建立一般工业固体废物规范化管理档案。
来源:环保365。本号对转载、分享、陈述、图片、观点保持中立,图片文字均来自网络,目的仅在于传递更多消息。版权归原作者。有版权方面不当之处,欢迎回消息告知删稿事宜,本号将尽快处理。谢谢

