酒精诱导的胃黏膜损伤是常见的消化系统疾病,主要诱因为过量饮酒导致胃黏膜屏障破坏,及其导致的胃炎症、糜烂、出血甚至溃疡。酒精诱导的胃黏膜损伤的主要机制为高浓度乙醇(>40%)具有脂溶性,可直接溶解胃黏膜表面的黏液层(由糖蛋白构成,是胃黏膜的第一道屏障),破坏黏液-碳酸氢盐屏障。黏液层被破坏后,胃酸(H⁺)及胃蛋白酶直接接触胃黏膜上皮细胞,导致细胞脱水、蛋白质变性,引发上皮细胞脱落、坏死,形成糜烂或溃疡。乙醇代谢过程中,细胞色素P450酶(CYP2E1)将其氧化为乙醛,同时产生大量活性氧(ROS,如超氧阴离子、羟自由基)。ROS直接攻击细胞膜脂质、蛋白质和DNA,导致细胞结构破坏(脂质过氧化)、功能异常(酶失活),并激活炎症信号通路(如NF-κB),加重组织损伤。乙醇刺激胃黏膜上皮细胞、肥大细胞及巨噬细胞,释放炎症介质(如组胺、白三烯、肿瘤坏死因子-α(TNF-α)、白细胞介素-6(IL-6)等),引发局部炎症反应。炎症细胞浸润进一步释放蛋白酶和氧自由基,形成“炎症-损伤”的正反馈循环等。主要预防措施在于避免空腹饮酒、控制饮酒量、避免混合饮酒。目前主要的治疗药物有:质子泵抑制剂奥美拉唑、黏膜保护剂替普瑞酮和铝碳酸镁、抗炎与抗氧化药物维c和米索前列醇等。然而,这些药物的胃保护效果并不如预期,还存在不可避免的副作用,如骨质疏松、心血管疾病、胃酸过少以及高复发率等。因此,迫切需要寻找副作用小、适用于酒精性胃损伤的替代治疗方法。
黄精属植物在中国作为药食同源之品已有2000年历史,在《神农本草经》中被列为“上品”药材。其中,多花黄精(Polygonatum cyrtonema Hua,简称PC)的根茎是最常用的品种,传统上用于补气养阴、润肺健脾、益肾。九蒸九晒炮制后的多花黄精(processed P. cyrtonema Hua,简称PPC)不仅能增强药效、提高安全性,还具有质地软糯、味道甘甜的特点,是中国传统的药食两用佳品。研究发现,在蒸制过程中,多花黄精中的主要成分(包括多糖、皂苷和黄酮类化合物)会发生显著变化。例如,PPC中的部分多糖会降解为可消化的单糖,且果糖和葡萄糖含量会增加。重要的是,与生黄精多糖相比,PPC多糖在预防氧化损伤方面的功效更强。因此,PPC在增强生黄精生物活性的同时,还能降低其对咽喉的刺激性和舌麻感。然而,目前关于PPC水提物对酒精诱导胃损伤的保护作用尚未见研究报道。
1. PPC的UHPLC-QE-MS图谱分析
|
其中,黄酮类和皂苷类化合物包含:人参皂苷Rc、甘草素、原薯蓣皂苷、甘草苷、山奈酚、芦丁、橙皮苷、新甘草苷、菝葜皂苷元、槲皮素、杨梅素、麦冬酮E、麦冬酮C、重楼皂苷I、拟人参皂苷F11、芹菜素、人参皂苷Rh2、薯蓣皂苷元、麦冬皂苷A、甲基麦冬酮A。单糖类化合物有:甘露醇、葡萄糖、木糖、麦芽六糖、蜜二糖、棉子糖、麦芽糖。推测黄酮类、皂苷类及单糖类化合物是PPC的主要小分子组成成分。
2. PPC在体外降低浸泡液中的酒精浓度
PPC常作为药酒原料,相关产品已实现商业化。为探究PPC对酒精浓度的影响,本研究将PPC浸泡在50%乙醇中11天(图2d)。实验结果显示,随着PPC蒸制次数增加,浸泡液中酒精浓度逐渐降低,蒸制5次后趋于稳定(图2b);同时,增加PPC用量也能显著降低浸泡液中的酒精浓度(图2c)。结果表明,PPC可有效降低其浸泡液中的酒精浓度。
|
3. PPC水提物预防小鼠乙醇诱导的胃损伤
3.1小鼠形态观察
为评估PPC水提物对乙醇诱导小鼠胃黏膜损伤的保护作用,本研究对小鼠连续5天进行PPC处理(图2e),并通过大体形态观察胃组织变化。结果显示,过量乙醇会导致小鼠胃黏膜出现水肿、糜烂、线性出血及腺区充血;对照组小鼠胃黏膜完整光滑,无明显损伤,说明乙醇诱导的胃损伤模型成功建立(图3a)。灌胃PPC水提物后,小鼠胃黏膜红肿、出血等症状明显改善,且改善效果呈剂量依赖性(图3a)。高剂量PPC(20g/kg)几乎能修复乙醇诱导的胃损伤,胃黏膜无明显出血点;中剂量组(10g/kg)和低剂量组(5g/kg)胃黏膜仍有少量线性出血(图3a)。胃损伤面积和损伤评分是评价胃损伤程度的重要指标。结果显示,灌胃10g/kg和20g/kg PPC可显著降低乙醇诱导的小鼠胃黏膜损伤面积和损伤评分(图3b、3c)。阳性药物奥美拉唑也能显著减轻胃黏膜损伤,效果与中剂量PPC相当,而高剂量PPC的保护作用优于奥美拉唑(图3a-3c)。
|
3.2组织病理学分析
通过H&E染色进行组织病理学分析,进一步评估PPC水提物的保护作用。结果显示,对照组小鼠胃上皮腺细胞结构正常、排列整齐,无炎症细胞浸润和黏膜出血(图4a);模型组小鼠胃组织出现明显病理改变,包括局部黏膜出血(蓝色箭头)、上皮损伤(三角形)、腺体结构紊乱(星号)及炎症细胞浸润(红色箭头)(图4a)。中、高剂量PPC(10g/kg、20g/kg)处理可显著改善上述病理损伤(图4a);低剂量PPC(5g/kg)组胃组织仍可见黏膜出血和上皮损伤;高剂量PPC处理几乎能修复乙醇诱导的胃组织病理损伤(图4a)。相应的组织病理学评分结果也显示,PPC水提物处理组评分显著较低,进一步证实其对乙醇诱导胃损伤的保护作用(图4b)。综上,PPC水提物对小鼠乙醇诱导的急性胃损伤具有明显保护作用。

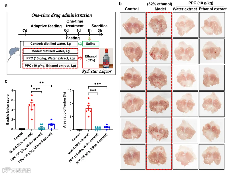
4. 单次灌胃PPC缓解酒精诱导的胃损伤
饮酒是普遍的社会文化,但过量饮酒会引发胃炎、胃癌等多种胃肠道疾病,目前急需有效的干预策略减轻酒精诱导的胃损伤。为评估PPC水提物对酒精诱导胃损伤的实际防治效果,本研究对小鼠单次灌胃PPC后,再灌胃红星二锅头白酒(酒精度53%)(图5a)。结果显示,与对照组相比,灌胃白酒会导致小鼠胃组织出现明显损伤,如黏膜腺体充血、线性出血和黏膜水肿(图5b);而10g/kg PPC水提物和醇提物处理几乎能预防上述胃损伤(图5b)。需注意的是,PPC醇提物处理组小鼠昏迷持续时间较长(数据未显示)。此外,PPC提取物处理组胃损伤评分较低,进一步证实其对酒精诱导胃黏膜损伤的保护作用(图5c)。以上结果表明,单次灌胃PPC水提物可保护小鼠免受白酒诱导的胃黏膜损伤,提示PPC在酒精性胃损伤治疗中具有潜在商业应用价值。

5. PPC的胃保护作用不依赖于其多糖成分
多糖是PPC中含量最丰富的成分,具有多种生物活性,也是《中华人民共和国药典》规定的质量评价指标。为探究PPC多糖是否在胃保护作用中发挥作用,本研究对小鼠灌胃高剂量PPC多糖(0.8g/kg)后进行乙醇处理。结果显示,与模型组相比,PPC多糖处理无法预防乙醇诱导的胃损伤(图6a),组织病理学结果也证实了这一结论(图6b)。此外,本研究还考察了生多花黄精(PC)水提物的胃保护作用,结果显示10g/kg生PC水提物对乙醇诱导的胃损伤具有与PPC水提物相似的保护效果(图6a、6b)。但生PC对咽喉有刺激性,且会引起舌麻感,这限制了其临床应用。综上,PPC多糖并非PPC发挥胃黏膜保护作用的关键活性成分。

6. PPC改善乙醇诱导胃损伤中的炎症和氧化应激反应
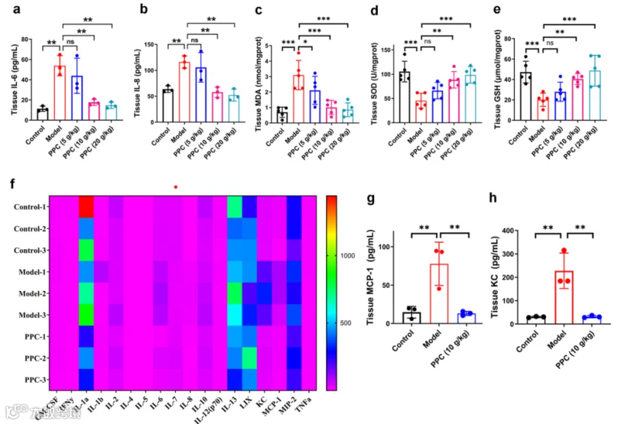
在酒精诱导胃损伤的过程中,酒精会触发炎症级联反应,加重组织损伤,因此抗炎活性是评估胃损伤干预措施的重要指标。本研究采用ELISA法检测胃组织中的炎症因子水平。结果显示,乙醇会显著升高胃组织中白细胞介素6(IL-6)和白细胞介素8(IL-8)的水平,而10g/kg和20g/kg PPC水提物处理能有效抑制这些促炎因子的升高(图7a、7b)。氧化应激指标检测表明,乙醇暴露会升高丙二醛(MDA)水平,降低超氧化物歧化酶(SOD)和谷胱甘肽(GSH)水平(图7c-7e);PPC处理则显著降低MDA水平,上调SOD和GSH水平(图7c-7e),说明PPC可改善乙醇诱导的氧化应激反应。通过磁珠多重检测法进一步分析炎症因子,结果与ELISA一致,PPC处理显著抑制了乙醇诱导的IL-6和IL-8水平升高(图7f)。此外,乙醇处理还显著提高了胃组织中单核细胞趋化蛋白1(MCP-1)和角质形成细胞源性趋化因子(KC)的水平(图7g、7h),而10g/kg PPC水提物处理可逆转这一升高趋势(图7g、7h)。综上,PPC水提物可通过减轻炎症和氧化应激反应,保护胃组织免受乙醇损伤。
|
7. PPC抑制乙醇诱导胃损伤中的MAPK、IL-17和TNF信号通路
7.1RNA测序与KEGG富集分析
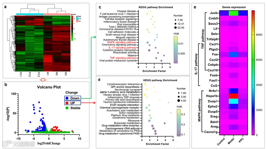
为深入探究PPC的胃保护机制,本研究通过RNA测序筛选差异表达基因,并进行KEGG富集分析。结果显示,与对照组相比,乙醇处理组小鼠胃组织中有151个基因下调,321个基因上调(图8a、8b)。对上调基因的KEGG分析表明,排名前20的富集通路中,NF-κB、MAPKs、TNF、IL-17等炎症相关信号通路占主要地位(图8c);对下调基因的KEGG分析显示,蛋白质消化吸收通路显著富集(图8d)。

与模型组相比,PPC处理组有448个基因下调,98个基因上调(图9a、9b)。对下调基因的KEGG分析显示,MAPKs、TNF-α和IL-17信号通路显著富集(图9c),提示这些通路可能是PPC发挥作用的关键靶点;对上调基因的KEGG分析表明,药物代谢和细胞色素P450介导的外源物代谢通路显著富集(图9d)。基因表达比较发现,TNF-α、IL-17和MAPK通路中的大部分基因在模型组中上调,而在PPC组中下调(图9e)。以上结果表明,乙醇激活了MAPKs、TNF-α和IL-17信号通路,而PPC可抑制这些通路的激活,并增强胃组织代谢功能。

7.2Westernblot检测
|
总结
PPC对酒精诱导的小鼠胃损伤表现出显著的保护作用。体外实验表明,PPC可降低酒精浓度;体内实验进一步证实,无论是单次给药还是连续给药,PPC均能减轻胃黏膜损伤。其作用机制可能与抑制氧化应激和炎症反应,以及调节MAPK、IL-17和TNF-α信号通路有关。研究指出,PPC中的非多糖成分是其解酒护胃的主要活性组分,具备开发为抗酒精性胃损伤药物和保健食品的潜力。
皖西学院生物与制药工程学院、安徽省中医药生态农业工程技术研究中心陈存武,廖茂良为本文通讯作者。
原文链接:https://doi.org/10.1016/j.jep.2024.119103
支持单位:
浙江农林大学森山大健康研究院
浙江农林大学新化黄精研究院
新化县颐朴源黄精科技有限公司
浙江农林大学磐安共富学院
浙江农林大学秀山共富学院
浙江农林大学苍南共富学院


