大数跨境

黄精靠什么抗肥胖?

黄精靠什么抗肥胖? 黄精联盟
2024-01-26
1
导读:黄精是一种传统的中药。黄精根茎具有多种药理作用,如抗衰老、抗糖尿病、抗炎、抗肿瘤等。但现在研究大多侧重于黄精中化合物的药理活性研究,对于控制这些化合物合成和积累的基因在很大程度上还是未知的。此前有研究

肥胖已经成为了全球范围健康的主要威胁之一,其会导致2型糖尿病、中风和癌症等多种疾病。肥胖不仅导致生活质量下降,而且还会使社会经济生产力受到影响。现在已有用于长期抗肥胖药物,但因其各种副作用使人们长期服用的意愿相对较低。因此,研究人员一直在探索开发有效且安全的抗肥胖药物。

黄精(Polygonatum sibiricum)一种传统的中药。黄精根茎具有多种药理作用,如抗衰老、抗糖尿病、抗炎、抗肿瘤等。但现在研究大多侧重于黄精中化合物的药理活性研究,对于控制这些化合物合成和积累的基因在很大程度上还是未知的。此前有研究发现黄精根状茎具有良好的抗肥胖作用。然而,介导这种活性的代谢和遗传基础尚未完全解决。众所周知,年份大的黄精根茎具有较强的药理作用。在此背景下,河南大学生命科学学院禹坷教授张学斌教授课题组在《Frontiers in Plant Science(二区,IF 5.6)发表了“Metabolome and transcriptome signatures shed light on the anti-obesity effect of Polygonatum sibiricum的研究论文。通过高分辨代谢组分析和转录组分析来比较不同生长阶段的黄精根茎抗肥胖作用的代谢和遗传基础。

本文对六组不同生长年限的黄精根茎(1)进行高分辨率的代谢组分析,建立了黄精根茎的代谢物文库,用于后续的代谢组分析。
1 不同生长年限的黄精根茎形态
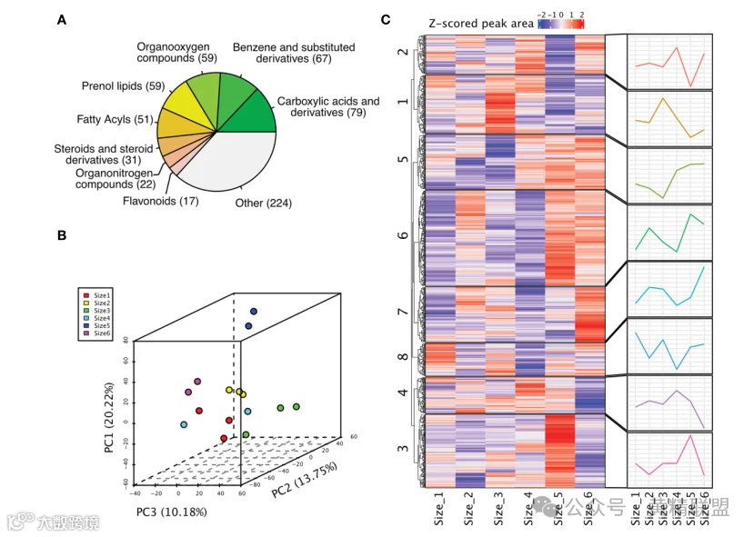
首先本研究将代谢物进行了分类(2A)对这些代谢物含量进行了主成分分析。发现年份小的黄精根茎(尺寸为1234)的样本更相似,而年份大的根茎(尺寸为56)与其他根茎的差别大,且尺寸5和尺寸6的代谢组也有明显的差异(2B)对代谢物进行了聚类分析发现年份大年份小的黄精根茎之间存在明显的代谢差异(2C)按上述结果将6组根茎样品重新分组为两组根茎(尺寸1234)和根茎(尺寸56)对这两组样品进行差异分析,发现105种代谢物在根茎中丰度明显更高(3A)。我们推测,具有抗肥胖作用的生物活性代谢物在105种代谢物中。先前的研究表明,根皮素可以显著预防高脂肪饮食小鼠的肥胖和代谢紊乱;果糖是具有抗肥胖作用的多糖生物合成中关键单糖之一;亚油酸和α-亚麻酸这两种不饱和脂肪酸对肥胖有明显的影响。通过热图分析发现根皮素、果糖、亚油酸和α-亚麻酸丰度在根茎组中积累更多(3B)。总的来说,通过比较在不同生长阶段的黄精根茎的代谢组分析确定了潜在的抗肥胖代谢物,即根皮素、果糖、亚油酸和α-亚麻酸。
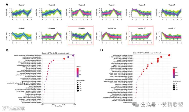
其次本研究通过转录组分析来阐明黄精抗肥胖作用的生物合成途径。本研究将不同生长阶段黄精根茎中差异表达转录本(DETs)分成了12个聚类(4A)。在12个类中,289聚类在5号样本中表达最高,而1611聚类在6号样本中表达最高(4A)。之后对DETs进行了GO富集分析,发现与碳水化合物和多糖的生物合成和代谢相关的途径在聚类9中富集(4B),而与初级和次级代谢物(如苯丙素)的生物合成相关的途径在聚类11富集(4C)。结合代谢组学分析表明在年份大的黄精根茎中苯丙素和多糖的生物合成和代谢比年份大的根茎更活跃。
通过代谢组学和转录组学的结合分析,本文研究了具有潜在抗肥胖作用的代谢物生物合成途径关键基因的表达。参照根皮素的合成途径,本研究发现根茎中苯丙氨酸解氨酶(PAL)、肉桂酸4-羟化酶(C4H)、双键还原酶(DBR)、和查尔酮合成酶(CHS)表达量均显著高于根茎(5A)这可能导致年份大根茎中根皮素的积累量更高的原因。本研究还发现磷脂酶A1基因(LCAT3)在根茎中的表达量显著高,黄精中亚油酸的氧化物LOX1_5在根茎组的根茎中的表达量显著(5B)。这些结果表明,年份大的根茎中亚油酸和α-亚麻酸的生物合成更活跃,代谢活性更低,这可能是导致这两种不饱和脂肪酸的积累高的原因。本文基于转录组数据构建了多糖的生物合成途径,发现以下酶基因的转录的表达量在根茎中显著偏高:β-果糖糠醛苷酶(sacA)、果糖激酶(scrK)、葡萄糖-6-磷酸异构酶(GPI)、甘露糖-6-磷酸异构酶(MPI)、葡萄糖-1-磷酸腺苷转移酶(glgC)、葡萄糖脱氢酶(UGDH)UDP-葡萄糖醛酸4-外聚酶 (GAE)UDP-芹菜糖/木糖合成酶 (AXS)UDP葡萄糖醛酸酯脱羧酶(UXS)(6)这表明在年份大的根茎中由于这些酶的表达升高,构建多糖的各种单糖被激活,这可能是导致多糖积累的原因。
,本文确定了三种黄精中抗肥胖作用相关化合物的代谢和遗传通路特征为今后进一步黄精抗肥胖研究提供了宝贵的资源。
2 不同生长阶段黄精根茎代谢组谱 (A)黄精根茎中代谢产物的主要种类 (B)不同生长时期根茎中代谢物峰面积的主成分分析(PCA) (C)不同生长阶段根状茎中代谢物的k均值聚类分析
3 黄精不同生长时期根状茎代谢物代谢组学比较分析 (A)黄精根茎和根茎代谢物(DAMs)差异积累的Vocano (B) 黄精根茎和根茎代谢物热图
4 黄精不同生长年限根茎差异表达转录物(DETs)分析 (A) 12聚类在不同根茎组中表达模式的差异 (B)聚类9DETsGO富集分析 (C)聚类11DETsGO富集分析
5 黄精根茎中潜在的抗肥胖代谢物的生物合成途径 (A)根皮素的生物合成 (B)亚油酸和α-亚麻酸的生物合成和代谢
6 黄精多糖合成途径
转载请在开头注明:本文转载自公众号——黄精联盟
河南大学生命科学学院禹坷教授和张学斌教授为本文的通讯作者
原文链接:https://doi.org/10.3389/fpls.2023.1181861
扫二维码关注“黄精联盟”公众号
支持单位:
浙江农林大学森山大健康研究院
浙江农林大学新化黄精研究院
新化县颐朴源黄精科技有限公司
浙江农林大学磐安共富学院
编辑:周茜
审核:刘京晶
终审:邹辉

【声明】内容源于网络
0
0
黄精联盟
林业和草原黄精产业创新联盟主办,发布黄精行业动态、前沿科技成果、黄精企业及产品介绍。
内容 72
粉丝 0
黄精联盟 林业和草原黄精产业创新联盟主办,发布黄精行业动态、前沿科技成果、黄精企业及产品介绍。
总阅读11
粉丝0
内容72