近年来,随着高脂高糖饮食模式的普及,肥胖及其相关代谢性疾病已成为全球性健康问题。非酒精性脂肪肝病作为常见的肝脏代谢异常表现,其发生发展与肠道菌群失调密切相关,构成了"肠-肝轴"调控机制的核心环节。在此背景下,益生菌干预作为一种微生态调节策略,显示出潜在的应用价值。然而,活菌制剂在安全性、稳定性和标准化生产方面仍面临挑战,促使研究者将目光转向热灭活益生菌及其代谢产物。
陕西师范大学食品工程与营养科学学院的研究团队在《Journal of Agricultural and Food Chemistry》(1区,IF=6.2)上发表了名为“Polygonatum kingianum Polysaccharides Enhance the Preventive Efficacy of Heat-Inactivated Limosilactobacillus reuteri WX-94 against High-Fat-High-Sucrose-Induced Liver Injury and Gut Dysbacteriosis”的文章,创新性地将黄精多糖(Polygonatum kingianum polysaccharides, PKP)与热灭活罗伊氏乳杆菌相结合,探讨其对高脂高糖饮食诱导的肝损伤和肠道菌群紊乱的干预作用。

研究团队首先通过体外实验证实,黄精多糖能作为罗伊氏乳杆菌的良好碳源,在无糖培养基中添加2%黄精多糖可使细菌细胞密度达到与常规MRS培养基相当的水平(图1A)。更重要的是,黄精多糖显著增强了菌株在模拟消化环境中的稳定性,在模拟肠液和胆汁盐溶液中均表现出优于普通培养基的保护作用(图1B-D)。
代谢组学分析进一步揭示,黄精多糖培养的罗伊氏乳杆菌能产生更丰富的活性代谢物。与普通培养基相比,PKP培养组中3-苯基乳酸、吲哚-3-乳酸和丙酸等有益代谢物的含量显著提升(图1K)。这些代谢物的增加直接增强了培养上清液的抗氧化能力,对ABTS⁺、DPPH⁻、FRAP和·OH自由基的清除能力均显著高于对照组(图1E-H)。

图1. 评估细菌生长、消化稳定性、抗氧化活性和代谢物谱。(A)不同培养基中罗伊氏乳杆菌的细胞活力;(B-D)PKP提升罗伊氏乳杆菌在模拟肠液、胆汁盐及胃液中的存活稳定性;(E-H)罗伊氏乳杆菌ABTS⁺、DPPH⁻、FRAP及·OH自由基清除能力;(I-J)罗伊氏乳杆菌中差异代谢物火山图与集合图;(K)PKP共培养显著调控的关键代谢物;(L)关键代谢物与抗氧化活性之间的相关性分析;(M)差异代谢物的KEGG通路富集分析;(N)关键代谢物与其预测靶点的相关网络图。*p < 0.05;**p < 0.01;***p < 0.001。
在动物实验中,研究人员建立了高脂高糖饮食诱导的大鼠代谢紊乱模型。经过8周干预后,与单纯高脂高糖组相比,黄精多糖培养的热灭活罗伊氏乳杆菌处理组表现出最显著的改善效果:体重和肝脏重量的增加得到有效抑制(图2A-B),血清ALT、AST水平和肝脏甘油三酯含量显著降低(图2D-G)。组织病理学分析显示,该处理组的非酒精性脂肪肝病活动评分显著改善(图2Q),肝脏脂肪变性和炎症得到明显缓解(图2J-P)。

图2. 巴氏杀菌PKP-罗伊氏乳杆菌调节肝脏高脂肪高蔗糖诱导的代谢综合征参数以及脂质代谢和抗氧化能力。(A-C)干预对身体重量、肝脏重量及肝指数的影响;(D-I)干预对血清甘油三酯、总胆固醇、AST、ALT、MDA及GSH-PX水平的影响;(J-P)各组代表性肝脏组织H&E染色切片;(Q)肝脏NAFLD活动度评分。
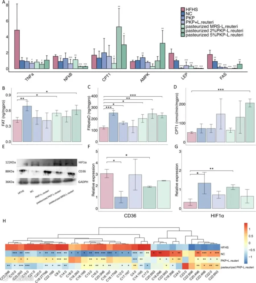
在分子机制层面,该干预显著调节了肝脏脂代谢关键基因的表达:CPT1和AMPK的mRNA水平显著上调,而炎症因子TNFα和NFκB的表达则明显下调(图3A)。蛋白水平分析进一步证实,脂肪酸转运蛋白CD36的表达被显著抑制,而HIF-1α的表达得到提升(图3E-G)。肝脏脂肪酸组成分析显示,干预有效改善了高脂高糖饮食引起的有害变化(图3H)。

图3. 巴氏杀菌的PKP-罗伊氏乳杆菌可抑制肝脏炎症并改善脂质代谢。(A)肝脏组织中TNFα、NFκB、CPT1、AMPK、LEP、FAS的mRNA相对表达量;(B-D)肝脏中FAT、FAβO、CPT1的蛋白表达水平;(E-G)肝脏中CD36和HIF1α的蛋白表达Western blot结果及定量分析。(H)肝脏中的脂肪酸组成。
从肠道微生态角度分析,这种保护作用与肠道菌群的重塑密切相关。16S rRNA测序结果显示,干预组中乳酸杆菌的相对丰度显著增加,而潜在有害菌幽门螺杆菌和颤螺菌的丰度明显降低(图4D-L)。同时,结肠内容物中短链脂肪酸分析显示,乙酸、丙酸和丁酸的含量得到显著恢复(图5A-C)。相关性分析进一步证实,这些微生物和代谢物的变化与肝脏代谢指标的改善密切相关(图5D)。

图4. 巴氏杀菌PKP-罗伊氏乳杆菌调节大鼠高脂肪高蔗糖诱导的肠道微生物疾病。(A)sPLS-DA模型显示各组肠道微生物群落结构差异;(B)组间差异微生物物种的火山图;(C)基于丰度变化的微生物聚类趋势模式;(D-L)各组在科、属、种水平上关键差异菌群的相对丰度。

图5. 短链脂肪酸的结肠含量及其与巴氏杀菌的PKP-罗伊氏乳杆菌的相关性调节了参与脂质代谢、脂肪酸和肠道微生物的生化参数、基因和蛋白质;(A-C)各组结肠内容物中乙酸、丙酸、丁酸的含量;(D)临床参数、代谢物和肠道微生物之间的相关性。
该研究证实了通过益生元优化益生菌代谢特性,再结合热灭活技术的可行性,既保证了制剂的安全性,又显著增强了健康促进作用。这种方法为开发针对代谢性疾病的新型微生态制剂提供了科学依据,也为传统药食同源植物的现代化应用开辟了新途径。
本文通讯作者为施琳副教授
原文链接:doi: 10.1021/acs.jafc.4c00372.
转载请在开头注明:本文转载自公众号——黄精联盟。

支持单位:
浙江农林大学森山大健康研究院
浙江农林大学新化黄精研究院
新化县颐朴源黄精科技有限公司
浙江农林大学磐安共富学院
浙江农林大学秀山共富学院
浙江农林大学苍南共富学院
编辑:张淑琪
审核:刘京晶

