一、研究背景
全球老龄化趋势日益严峻,据世界卫生组织预测,到2030年65岁以上人口将占全球总人口的16.7%;我国第七次人口普查数据显示,60岁及以上人口占比已达18.7%。衰老作为癌症、自身免疫性疾病等年龄相关疾病的核心风险因素,推动抗衰老研究成为学术热点。葡萄籽提取物中的原花青素C1(Procyanidin C1,PCC1)因其显著的抗氧化、抗炎及清除衰老细胞等活性备受关注。然而,其口服生物利用度受限于胃肠道的降解作用。因此,亟需开发新型递送系统以提高进入肠道的PCC1浓度对提高其口服吸收率具有重要意义。
纳米递送技术在改善天然活性物质的稳定性和生物利用度方面得到了广泛应用。在众多递送载体中,粒径1-1000nm的纳米颗粒系统表现出独特优势:其可通过物理包封、化学吸附等多种形式有效保护活性成分,显著提高稳定性。值得关注的是,源自传统中药黄精的黄精多糖(Polygonatum polysaccharide, PSP)因其特殊的分子结构展现出卓越的载药性能。更重要的是,PSP在口腔和胃液中相对稳定,大部分PSP可进入肠道。这一特性使得PSP为构建胃肠道靶向递送系统提供了理想载体材料。
在此背景下,浙江农林大学斯金平教授与张宜明教授领导的研究团队,在《Food Research International》(JCR1区,IF=8.0)上发表题为“A novel yolk-shell nanoparticles delivery system based on Polygonatum polysaccharides and PCC1 for synergistic anti-aging”的最新研究成果。开发了一种基于PSP为壁材来包埋PCC1的靶向肠道“yolk-shell”构型的纳米颗粒递送系统。该研究采用分子对接技术阐明了PSP与PCC1的相互作用机制,系统评估了纳米颗粒理化性质,并通过体外模拟实验评估了其在不同生理环境中的稳定性。研究结果显示,该递送系统能有效保护PCC1免受口腔和胃部环境的破坏,实现精准的肠道靶向释放。进一步的果蝇模型实验证实,该纳米递送系统能显著延缓衰老进程,为开发新型抗衰老制剂提供了重要科学依据。该研究不仅创新性地拓展了多糖基纳米递送系统的设计思路,也为黄精这一传统药食两用资源的高值化利用开辟了新途径。

摘要图
二、主要内容
1.PCC1-P/L NPs的制备
本研究以赖氨酸(Lysine,Lys)为交联剂,通过反溶剂沉淀法成功构建了黄精多糖包埋原花青素C1的纳米颗粒(PCC1-P/L NPs)。具体制备过程为:先将PCC1和Lys溶液按1:1体积比混合,优化两者之间的相互作用。随后将该混合溶液与不同浓度的PSP溶液按1:3体积比进行自组装。系统优化结果显示,当PSP浓度为8mg/mL时,纳米颗粒表现出最优性能:包封率达93.4%,平均粒径为345nm,且具有优异的物理稳定性。

图 1 多糖和赖氨酸含量的优化。(A)包封率。(B)载药量。(C)赖氨酸添加顺序对纳米颗粒包封的影响(NPs表示交联顺序改变的纳米颗粒组)。(D-G)赖氨酸添加前后的粒径、多分散指数(PDI)和zeta电位。(H)交联顺序对zeta电位特性的影响。
通过分子对接技术深入解析了纳米颗粒的形成机制。研究发现,PCC1、Lys和PSP三者通过氢键和疏水相互作用形成稳定结构。具体表现为:PCC1的酚羟基与Lys氨基产生π-烷基相互作用,外层多糖层则通过氢键网络包裹PCC1-Lys复合物。这种分子间作用力确保了纳米颗粒的结构稳定性。

图 2 PCC1-P/L NPs中的交联动力学和结合构象。(A)赖氨酸和(B)多糖:交联过程的动力学曲线。(C)PCC1与赖氨酸的最低能量结合构象。(D)PCC1与Lys之间的相互作用。(E)三元复合物(PSP、PCC1和Lys)的最低能量结合构象。(F)三元相互作用。绿色虚线表示氢键,紫色虚线表示 π- 烷基相互作用;距离也以埃(Å)为单位进行测量。
研究团队系统考察了纳米颗粒在不同环境条件下的稳定性。结果显示:多糖壳层包被显著提高了PCC1的光稳定性,其紫外屏蔽效应有效保护了光敏感活性成分;在热稳定性测试中,纳米颗粒中PCC1的保留率(85.60%)显著高于游离PCC1(48.61%)。体外模拟消化实验证实,该递送系统具有pH响应特性,在肠道环境(SGF,pH 6.8)中的释放率显著高于胃部环境(SIF,pH 1.2),展现出良好的肠道靶向性。

图 3 PCC1-P/L NPs的稳定性和生物利用度研究(A)光稳定性(左)和热稳定性(右)。(B)离子强度对粒径和多分散指数(PDI)的影响。(C)包封多酚的体外生物利用度模拟。(D)模拟胃肠道条件下PCC1释放的数据拟合模型。
通过果蝇模型评估了纳米颗粒的抗衰老效果。寿命实验数据显示,PCC1-P/L NPs处理组的中位寿命和最大寿命均显著延长,且效果优于单独使用PCC1或PSP,证实了协同抗衰老作用。运动能力测试表明,纳米颗粒处理组果蝇的攀爬能力明显改善(p<0.05),提示其可有效延缓衰老相关的运动功能衰退。

图 4 PCC1-P/L NPs对果蝇寿命和运动能力的影响。(A,B)寿命增长曲线。(C,D)平均存活时间、中位存活时间和最长存活时间。(E,F)攀爬能力。
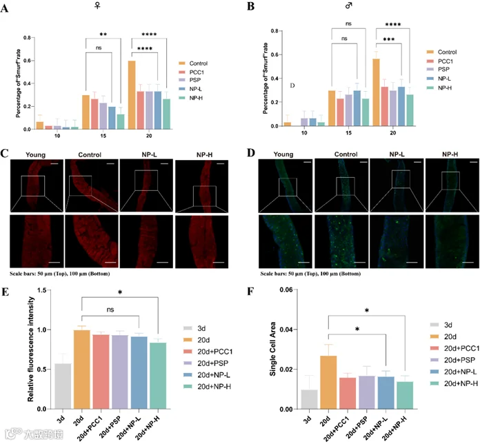
研究重点考察了纳米颗粒对衰老相关肠道功能障碍的改善作用。通过DHE染色发现,高剂量纳米颗粒使肠道ROS水平降低16%(p<0.05),保护肠道细胞免受氧化损伤。通过esg+细胞来标记肠道干细胞(ISCs),发现纳米颗粒处理可有效抑制衰老引起的ISCs异常增殖,维持肠道稳态。这些结果为阐明其抗衰老机制提供了重要实验依据。

图 5 PCC1-P/L NPs对果蝇肠道功能的影响。(A,B)“Smurf” 果蝇的百分比。(C)使用DHE(红色)来测量活性氧(ROS)水平。(D)肠道中相对活性氧水平的量化。比例尺:50um(上),100um(下)。(E)解剖的中肠的免疫荧光图像,肠干细胞(esg+)细胞用GFP(绿色)和DAPI(蓝色)标记。(F)对肠干细胞(esg+)细胞数量进行量化。
三、结论与展望
本研究成功开发了一种基于黄精多糖包埋原花青素C1的新型纳米递送系统,有效解决了天然活性成分口服生物利用度低的关键问题。该递送系统通过自组装技术实现93.4%的高包封率并显著提升了PCC1的稳定性。研究证实该系统具有pH响应特性实现了71.52%的肠道靶向释放。通过果蝇模型证实,该系统可延长寿命,改善运动功能力,并有效缓解肠道氧化损伤及抑制肠道干细胞异常增生等作用。在应用前景方面,该技术不仅可用于开发抗衰老饮料、保健胶囊等功能性食品,还为神经退行性疾病和肠道炎症的防治提供了新思路。同时,该研究为黄精等传统药用植物的高值化利用开辟了新途径,通过建立完整的产业链,既能促进药用植物资源的科学利用,又能带动乡村经济发展,具有重要的科研价值和应用前景。
浙江农林大学张宜明教授和孙瑞雪讲师为共同通讯作者。2023级硕士研究生闻菁菁为该论文的第一作者。该论文得到浙江省2022年度“尖兵”“领雁”研发攻关计划项目(2022C02076)的资助。
原文链接:https://doi.org/10.1016/j.foodres.2025.117188

支持单位:浙江农林大学森山大健康研究院
浙江农林大学新化黄精研究院
新化县颐朴源黄精科技有限公司
浙江农林大学磐安共富学院
浙江农林大学秀山共富学院
浙江农林大学苍南共富学院
编辑:孙瑞雪
审核:刘京晶

