9月5日、6日,2020注册测绘师考试开考,你的准卡证打印了没?在最后几天的冲刺阶段,今年同样给大家奉上含分量奇高的考试秘笈,祝大家顺利拿证!
传统控制网

GNSS控制网

高程等级控制网

重力测量

似大地水准面精化

海道测量

基础地形图数学基础

工程测图

贯通测量

地下管线测量

变形监测

房产要素测绘精度要求

地籍控制测量和界址测量

界线测绘

航摄相关比例尺

遥感常见卫片

像控点施测

空中三角测量

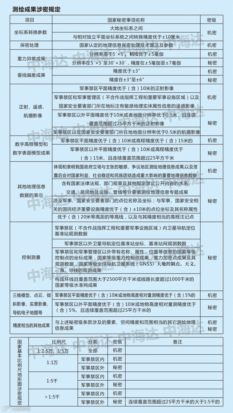
测绘成果涉密规定

注:本文内容由中海达与麦街网联合出品

福利预告
9月5日、6日注册测绘师考试日,中海达将守候在全国多省份地区的考场外,为大家精心准备祝福矿泉水及各类考试文具,走过路过,都可以来看一下哦
这将是中海达第10年送水送祝福,高考生有警察蜀黍保驾护航,而考注册测绘师的小伙伴们有中海达。最后唠叨一句,出门前,考试证件一定要再次确认哈~







