大数跨境

国管局:关于印发公共机构分布式光伏发电系统建设指南的通知

国管局:关于印发公共机构分布式光伏发电系统建设指南的通知 哈尔滨易达光电有限公司
2018-08-06
2
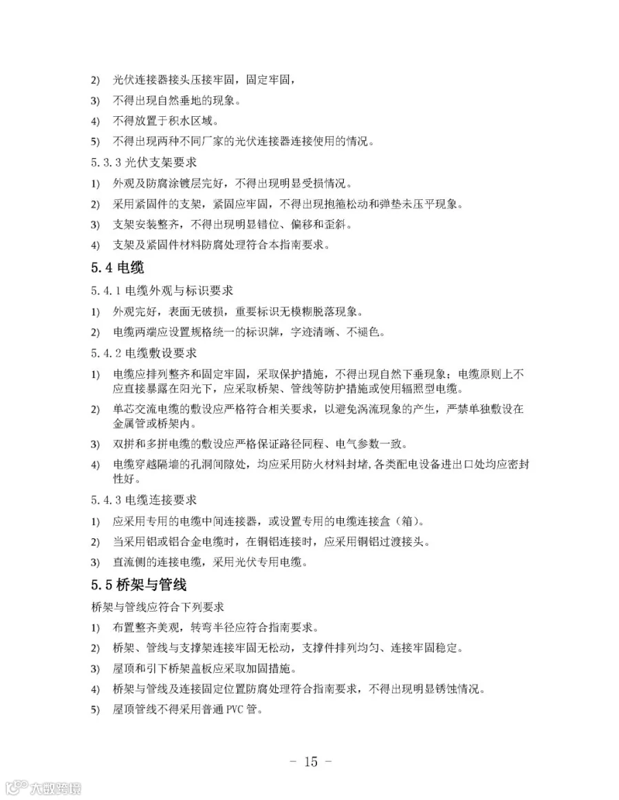
导读:关于印发公共机构分布式光伏发电系统建设指南的通知各省、自治区、直辖市、计划单列市和新疆生产建设兵团机关事务管

关于印发公共机构分布式光伏发电系统建设指南的通知

各省、自治区、直辖市、计划单列市和新疆生产建设兵团机关事务管理局,北京市、西藏自治区发展改革委:


为做好公共机构分布式光伏发电系统建设工作,提高分布式光伏发电系统建设质量,我司组织编写了《公共机构分布式光伏发电系统建设指南》,现印发。


国管局节能司
2018年7月20日



【声明】内容源于网络
0
0
哈尔滨易达光电有限公司
杭州易达光电有限公司专注太阳能光伏发电20多年,厂家直销太阳能发电设备,批发太阳能板,胶体电池,控制器,逆变器,光伏支架,太阳能路灯ups蓄电池,在全国东北辽吉黑西北新疆内蒙大区建立了本地化仓储运营,整体构建一站解决方案设计,快速交接。
内容 1752
粉丝 0
哈尔滨易达光电有限公司 杭州易达光电有限公司专注太阳能光伏发电20多年,厂家直销太阳能发电设备,批发太阳能板,胶体电池,控制器,逆变器,光伏支架,太阳能路灯ups蓄电池,在全国东北辽吉黑西北新疆内蒙大区建立了本地化仓储运营,整体构建一站解决方案设计,快速交接。
总阅读567
粉丝0
内容1.8k