大数跨境

一年几十亿的伟哥,都卖给了谁?

一年几十亿的伟哥,都卖给了谁? Genebox基因宝
2024-12-25
1
导读:中国男人,一年消费几十亿伟哥
本以为《再见爱人4》,麦琳已是巅峰。
没想到最新一期,直接来了个炸裂大瓜。
网红留几手,自爆得了“软病”!

他老婆葛夕在节目中透露,两人近三年没有性生活,尽管自己主动沟通,但留几手始终拒绝。
之前,留几手直播自爆35岁就开始不行了,用他自己的话说,他其实是心理问题,就是面对老婆没兴趣,支棱不起来。

这显然不是留几手一个人的困扰。
有数据显示:38.64%的中国男性表示曾服用过“伟哥”类药物来改善性生活质量
另外,某国产“伟哥”类药品去年一年的销售额高达13亿。

如此庞大的数字,让人不禁疑惑:
为什么国人对伟哥的需求这么大?
01
都是哪些人在吃伟哥?
在我国,勃起功能障碍(ED)是成年男性的常见疾病,40岁以上男性的ED患病率为40.2%。
而《中国男性生理健康白皮书》指出,六成以上男性愿意尝试借助“外力”干预。
这其中有中老年人,随着国人寿命延长,很多50-70岁男性还有性需求,这部分人如果存在ED,则会靠伟哥解决。
也不乏年轻人,抽烟喝酒、加班熬夜压力大导致提前不行,或是纯粹追求刺激、渴望更强,伟哥的需求量自然就上来了。
02
哪些因素会损伤“雄风”
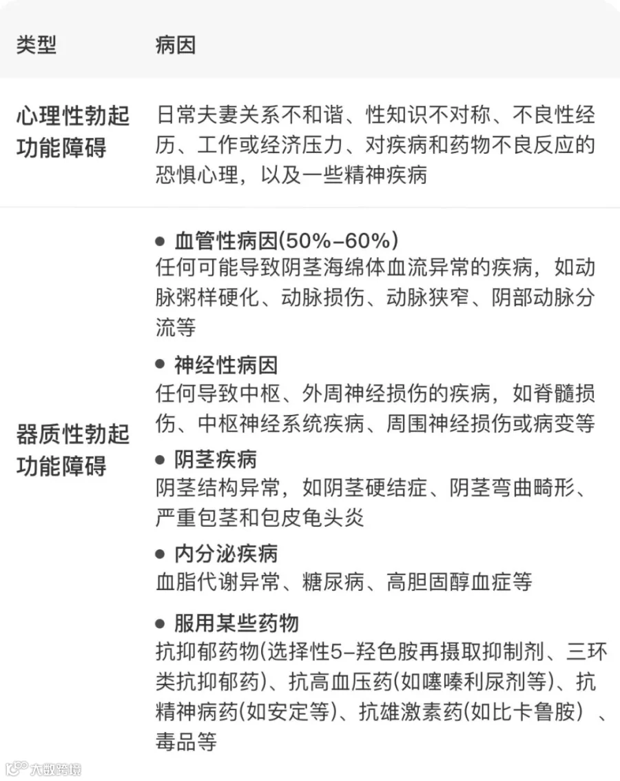
ED是一种良性病变,诸多原因都会影响“雄风”,根据病因主要分为器质性、心理性和混合性三类因素。

如果不清楚自己是否患有ED,国际勃起功能问卷(IIEF-5)是重要的评估工具
若总分小于21分,建议去医院做进一步检查,以确认是否患有ED。
当然,在此之前可以做个基因检测,除了筛查那方面的隐患,还可以全方位了解自己的健康风险。
199元即可解锁健康问题和疾病风险
戳下方购买「基因宝旗舰版套餐」
🔽🔽

03
如何科学变“强”
首先要强调一点,伟哥作为处方药,是否服用需严格遵循医嘱,没有ED就乱吃小心适得其反。
轻则丁丁亢奋过度,“假不行”变“真不行”,重则诱发或加重心血管疾病,引发性猝死。
男士们想要科学变强,首先要保证健康的生活方式。
  • 适度运动
尤其是著名的凯格尔运动,可以锻炼盆底肌,对于男性来说,不仅有益肠道和膀胱健康,还可改善性功能,降低ED风险。
  • 均衡饮食
坚持地中海饮食模式,尽量以高纤、高钙、抗氧化为主,可以有效预防和改善男性勃起功能障碍。
  • 改善生活方式
良好的生活习惯,戒烟限酒、控制体重、避免熬夜、适度运动和规律生活,不仅对男性功能,而且对整体健康有益。
最后,性生活和不和谐不是一个人、一颗药的事情,彼此真诚沟通是共同面对问题的基础,祝大家在新的一年里,性福愉快!
下载最新版「基因宝APP」,你还可以看到更多内容:
  • 新项目 —— “原发性抗磷脂综合征”
  • 测一测 —— 你的幸福指数
  • 基因热点 —— 中国饮食致死率第一?
关于我们

欢迎来到神奇的基因星球
与众多好奇者一起发现基因的奥秘
过程中,你可能会发现一些意想不到的“高风险”结果
别害怕,“高风险”≠“高发病率”
环境、生活方式等也影响着健康
“高风险”更像是一个提醒,叮嘱你定期体检、健康生活
希望你能在基因星球获取更多的健康信息
过上更加健康的生活
快来开启奇妙的基因之旅吧

点个在看 你最好看👇

【声明】内容源于网络
0
0
Genebox基因宝
中国芯·更普惠:拉索生物有“自建实验室+自研芯片”,打破欧美“高价垄断”的企业,9.9元不是基因检测的“廉价版”,而是硬核技术实现的“普惠价”,检测数据安全无泄露、六重隐私防护、用户信息数据安全!
内容 393
粉丝 0
Genebox基因宝 中国芯·更普惠:拉索生物有“自建实验室+自研芯片”,打破欧美“高价垄断”的企业,9.9元不是基因检测的“廉价版”,而是硬核技术实现的“普惠价”,检测数据安全无泄露、六重隐私防护、用户信息数据安全!
总阅读148
粉丝0
内容393