
《规范》要求,新建、扩建和改建建筑以及既有建筑节能改造工程的建筑节能与可再生能源建筑应用系统的设计、施工、验收及运行管理必须执行该规范。

此次国家将可再生能源纳入到新建建筑及建筑群的总体规划之中,对于光伏行业而言可谓是再启“蓝海”。
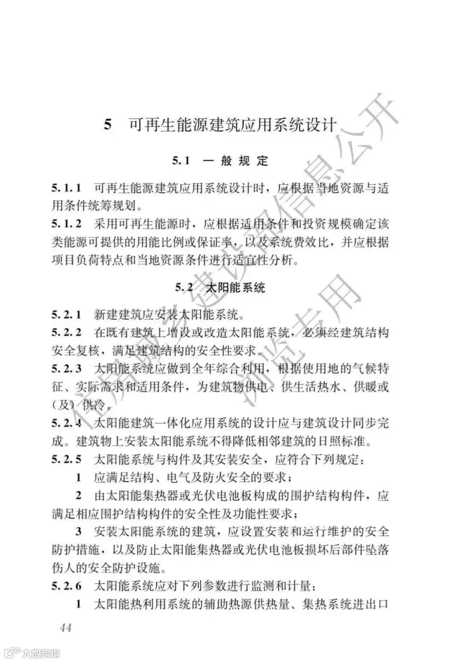
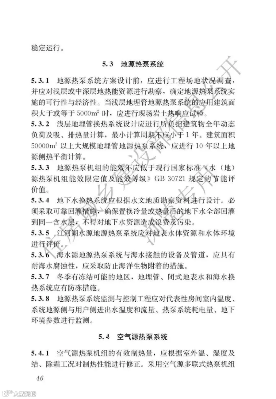
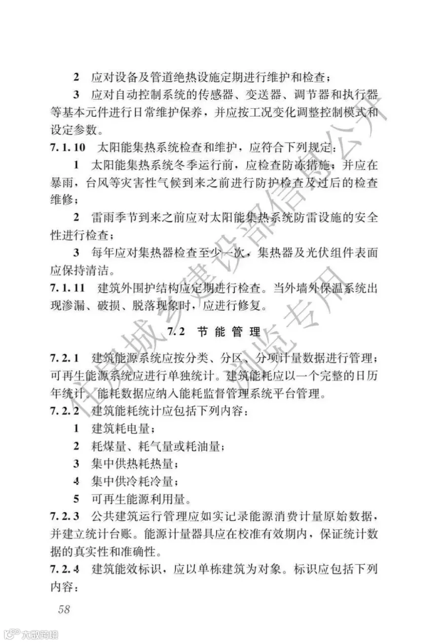
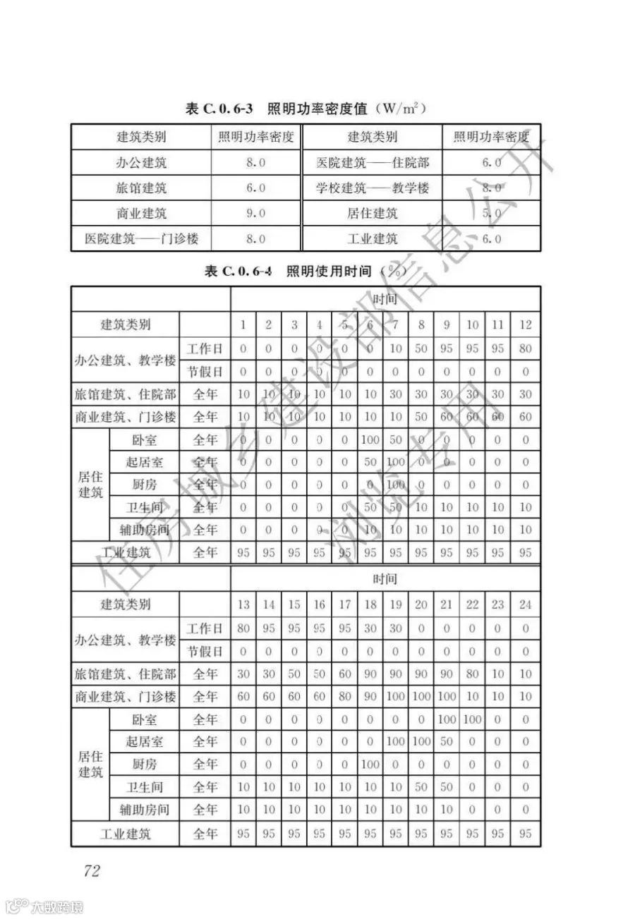
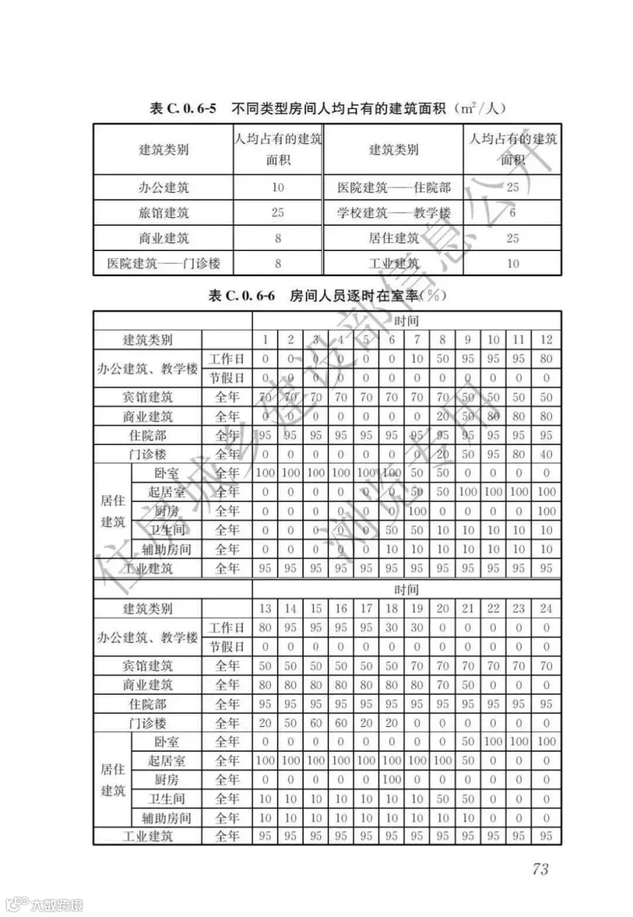
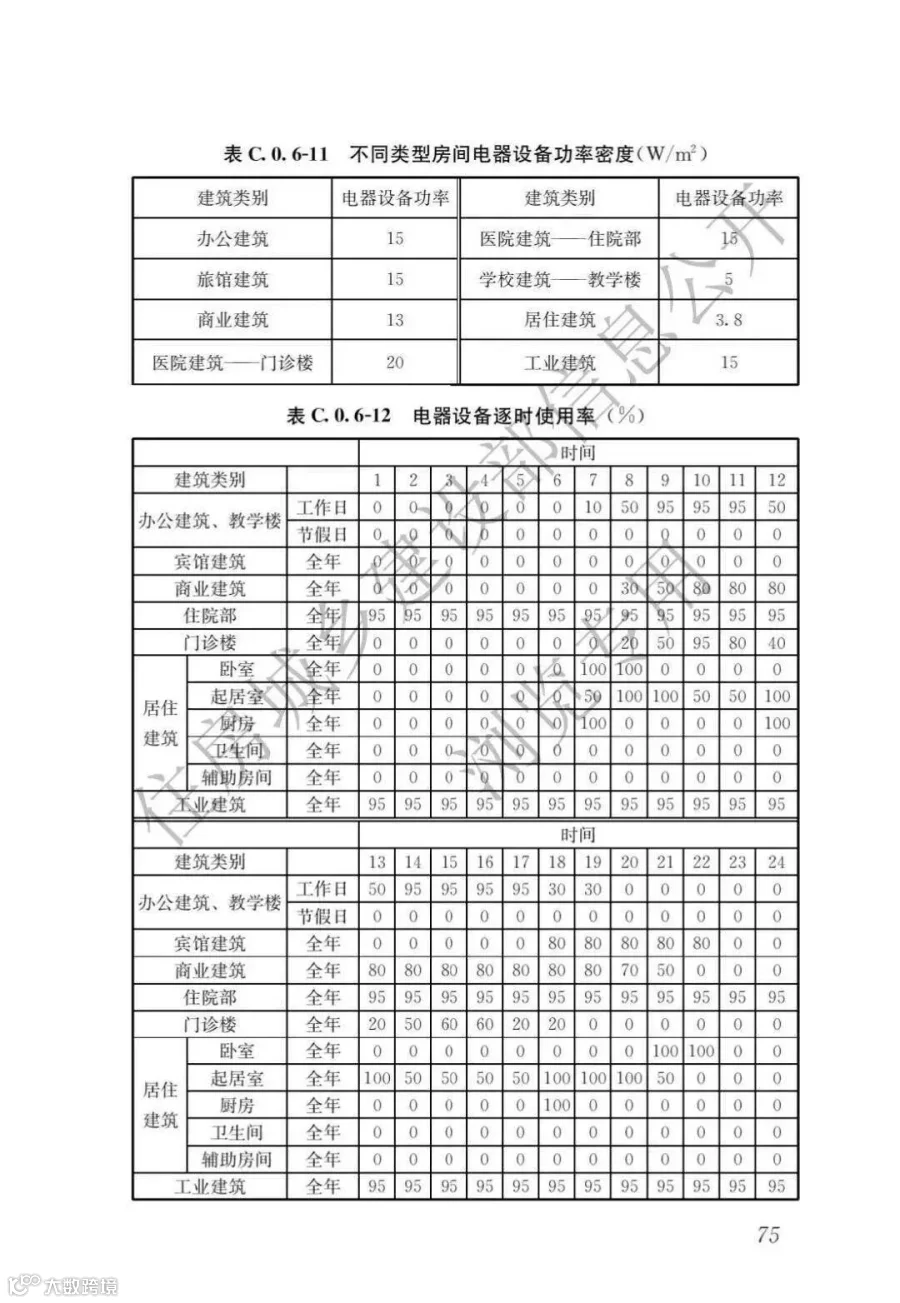
附件1:《建筑节能与可再生能源利用通用规范》如下
































▼下方是广告



哈尔滨易达光电有限公司
《规范》要求,新建、扩建和改建建筑以及既有建筑节能改造工程的建筑节能与可再生能源建筑应用系统的设计、施工、验收及运行管理必须执行该规范。

此次国家将可再生能源纳入到新建建筑及建筑群的总体规划之中,对于光伏行业而言可谓是再启“蓝海”。
附件1:《建筑节能与可再生能源利用通用规范》如下
































▼下方是广告


