导读:进入21世纪,一些规模稍大的分布式能源项目开始陆续在北上广等大城市投入使用,尤其以天然气为燃料的分布式能源系统为代表。由于其成本较高,故在经济发达及电价承受能力较高的地区试点先行。北京中关村国际商城冷热电联产项目《可行性研究报告》于2003年通过了审查,这是我国第一个由电力企业直接参与的大型建筑分布式能源项目。该系统采用“并网不售电”的方式。北京燃气集团于2004年先后完成了北京燃气集团调度指挥中心、次渠天然气接收站办公楼两项三联供试点工程。这些项目积累了一定的经验,为推广和应用分布式能源系统奠定了基础。
我国发展分布式能源已有二十多年,虽总体发展缓慢,但在支持政策、发展模式和发展规模等方面,仍有很多阶段性成果值得总结和思考。
分布式能源作为一种能源综合利用的高效供能系统,在电力市场改革和节能减排的形势下,得到了越来越多的关注和发展,其与大电网结合被认为是未来电力市场发展的主要方向。发达国家在推动分布式能源发展过程中,采取了规划引领、技术支持、政策优惠及建立并网标准等一系列措施,成果显著。我国发展分布式能源已有二十多年,虽总体发展缓慢,但在支持政策、发展模式和发展规模等方面,仍有很多阶段性成果值得总结和思考。
分布式能源参与电力市场竞争后,将提供更加高效灵活的电力供应,提高整个供电系统的安全性,同时也将有助于改变能源结构、提高能源利用率和减少环境污染。我国应积极鼓励和采取有效措施推动分布式能源发展。鉴于我国的国情背景、资源禀赋以及政策法规等与国外有较大差异,因此我国分布式能源的发展不能完全照搬国外经验,应从自身条件出发,探索出适合我国国情的分布式能源发展道路。纵观诸多支持政策及项目案例,发现其具有明显的阶段性特征,有必要进行系统的梳理,以便理清发展脉络,认清目前所处阶段,并根据该阶段的特点制定发展规划,确定政策导向。但目前鲜有文献做过此方面的工作。为此,本文首先按照时间顺序及关联性整理了我国分布式能源的相关支持政策,并结合项目案例对分布式能源发展历程进行阶段划分,对各阶段的发展模式进行对比分析,以此为加快我国分布式能源发展提供思路,为政策的进一步细化提供参考。
一、我国分布式能源的政策演变
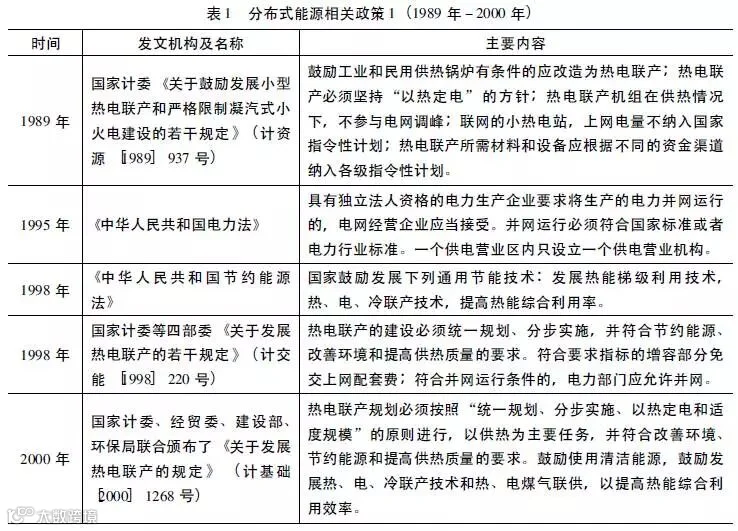
分布式能源从进入我国发展到现在,政策的支持对其起到了重要的推动作用,支持力度也从最初的宏观性鼓励发展到现在的实质性支持。分析相关政策演变,有利于充分认识分布式能源的发展轨迹及目前所面临的问题。本文从发改委官方网站、各地方政府网站及各媒体收集了相关政策、规定和通知等,按照时间顺序及相似度进行了整理,如表1—表3所示,包括政策发布时间、发文机构及名称和主要内容等方面。
(一)宏观性鼓励政策
热电联产作为分布式能源的雏形,在上世纪80年代被国家计委列为重大节能措施项目之后开始发展。主要是地方小型热电项目,多以燃煤热电厂为主。从表1中所列一系列针对热电联产的政策可以看出,大多为宏观性鼓励政策,但其为后续热电联产市场的健康发展奠定了良好的基础。
(二)正名后的支持政策
随着国际社会对可持续发展和生态环境的高度关注,分布式能源的应用领域也在不断扩大,其称谓已不再单一地使用“热电联产”,而是更多地使用“分布式能源”来综合代表各类区别于传统集中式发电的技术。这时所指分布式热电联产已不是燃煤火电项目,而更多地是指天然气项目。2004年“分布式能源”这一称谓正式出现在政府文件中,《国家发展改革委关于分布式能源系统有关问题的报告》中对分布式能源的概念、特征、发展重点等作了较为详细的描述。“分布式能源”正名后发文的相关政策见表2所示,这些政策为分布式能源的发展指明了方向,有力地推动了分布式能源的发展。
(三)针对性更强的政策
进入21世纪以来,分布式能源在我国的发展速度明显加快,各项政策也更加有针对性和可操作性,如规划“十二五”期间的分布式能源项目和示范区域,计划分布式能源项目的用气量等。尤其是允许分布式能源并网的意见出台后,我国分布式能源的发展进入了重要转折期。2011年之后的相关政策如表3所示。可以看出,这一阶段的政策密集度更高,即国家对于分布式能源的重视程度在逐年增加,对于分布式能源发展的支持力度也在不断走向实用化。
二、我国分布式能源的三个发展阶段
由前述分布式能源的政策可以看出,其既有连续性,也有阶段性。再结合政策背景下的项目案例,可以更加清晰地认识其阶段性特征,进而划分出分布式能源的三个发展阶段。
(一)初级阶段(1990-2000年)
从上个世纪90年代分布式能源的理念传入我国之后,陆续有若干冷热电联产项目进行了初步探索。1992年山东淄博市张店热电厂率先实施冷热电联产,主要为宾馆、商厦、办公楼和住宅等用户提供能源供应。1996年上海市提出了鼓励发展单幢或数幢建筑物的小型冷热电联产项目。黄浦区中心医院1000千瓦燃气轮机冷热电联产项目于1998年投入运行,是上海首例公共建筑实施“分布式供能(冷热电)系统”的项目。该系统运行时不并网或上网。但由于该系统的设计负荷高于运行负荷而致亏损,已于2001年被迫关闭。
结合表1中所列政策及上述项目案例,可以看出,在1990年至2000年期间,对分布式能源的实施在各领域各行业进行了一些初步尝试。将这一阶段定义为初级阶段,其各项政策及项目是以“热电联产”或“冷热电联产”的形式出现,并无“分布式能源”的说法。
(二)实质性实施阶段(2001-2010年)
进入21世纪,一些规模稍大的分布式能源项目开始陆续在北上广等大城市投入使用,尤其以天然气为燃料的分布式能源系统为代表。由于其成本较高,故在经济发达及电价承受能力较高的地区试点先行。北京中关村国际商城冷热电联产项目《可行性研究报告》于2003年通过了审查,这是我国第一个由电力企业直接参与的大型建筑分布式能源项目。该系统采用“并网不售电”的方式。北京燃气集团于2004年先后完成了北京燃气集团调度指挥中心、次渠天然气接收站办公楼两项三联供试点工程。这些项目积累了一定的经验,为推广和应用分布式能源系统奠定了基础。
上海浦东国际机场能源中心燃气分布式供能系统一期工程于2000年投入运行,2001年批准并网。2008年浦东国际机场二期工程建成投产,目前仍高效运转。上海闵行中心医院400KW燃气内燃机系统于2007年投入使用,并网发电,实现自备发电设备与电网同时向用户供电,但不向电网售电。上海舒雅健康休闲中心的分布式能源站,每千瓦时比从大电网上购电节省0.04元。上海理工大学承担的上海市重点学科建设项目“能源岛关键技术研究与基地建设”2005年通过了上海市的验收。
广州大学城分布式能源站于2009年正式投入商业运营,荣获“中国分布式能源十年标志性项目”称号。该项目剩余电量可以上网,政府对上网电价给予一定的补贴,且在税收减免、用地、管网建设等方面享受了一系列优惠政策。
这些工程产生了良好的经济效益和社会效益,增强了市场应用的信心和前景。将这一阶段定义为实质性实施阶段,因这一阶段不仅更多大型项目成功试点,“分布式能源”的概念也被更多人接受,并陆续出现在相关政府文件中。但该阶段的分布式能源仍存在并网难的困扰,几个成功的项目也是在当地政府的支持下才得以顺利并网。这一阶段虽然称之为实质性实施阶段,但也只是相对于前一阶段而言,其发展仍相对比较缓慢。表2中所列政策属于该阶段。
(三)转折阶段(2011年—)
随着分布式能源的政策颁布力度不断加大、分布式能源的重要性不断被认识、新的分布式能源项目和能源公司不断投入市场,分布式能源的发展进程也在不断加快。但由于缺乏统一的标准和规范,个案发展阻力较大、难形成规模效益,难以真正看到分布式能源为电力市场及社会带来的有益变化。已有的政策对分布式能源的界定和支持范围一直以来都没有严格标准。在酝酿多年之后,国家电网公司于2013年发布了《关于做好分布式电源并网服务工作的意见》,对所允许并网的分布式能源提出了界定标准,并承诺为分布式能源项目接入电网提供诸多便利。该《并网意见》突破了以往分布式能源并网过程中面临的诸多困难,真正实现了并网合法化和有序化。这对推广分布式能源具有开创意义。
政策放开后,天津等地出现多例个人用户自发电申请并网的案例。天津市民董强在自家联排别墅楼顶安装了一组3千瓦的光伏发电设备和一组1.5千瓦的风力发电设备,一半电力自用,一半卖给电力公司;江西萍乡市居民朱建兵在自家屋顶装了4千瓦光伏设备,也已成功并网发电。
允许分布式能源并网是其发展历程中的一个重要转折点,对于促进分布式能源发展具有重要历史意义。继这一文件之后,有诸多配套措施如电价补贴方案等进入征求意见阶段。当这一系列文件落实之后,会为分布式能源的发展扫清障碍,期待分布式能源早日步入成熟阶段。
图1展示了目前我国分布式能源的三个发展阶段,待转折阶段顺利完成后即将进入成熟阶段。
三、我国分布式能源的四种发展模式
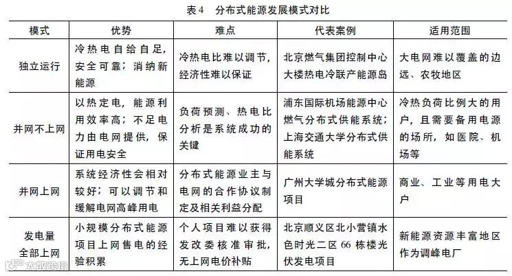
随着我国分布式能源支持政策的不断完善,相关项目逐年增多,形式也越来越多样化。根据各阶段政策支持下的分布式能源项目案例,可以总结出我国分布式能源的四种发展模式:独立运行、并网不上网、并网上网和发电量全部上网。
(一)独立运行
在国家电网正式出台文件允许分布式能源并网之前,很多系统都只能独立运行。据中国电机工程学会热电专业委员会高级顾问王振铭统计,我国已建成的天然气分布式能源达500万千瓦,其中绝大部分孤网运行。独立运行的系统在经济上并不具有优势。
由于系统用电负荷的波动性,导致发电机组很难连续满负荷运行,因而系统的经济性得不到保证。从和电网的关系来说,独立运行的分布式能源会抢占电网的一部分用电大户进而影响其利润,但另一方面,在用电需求量大的地方,也能缓解电力短缺,平衡电力峰谷差。
我国目前还有700万户无电人口,从现实意义上来说,分布式能源的独立运行模式更适合于大电网覆盖不到的偏远地区、农牧区。我国幅员辽阔,资源禀赋及各地区经济发展不平衡。对于西部等边远、落后地区,独立运行的分布式能源系统可以借助西部天然气资源丰富、可再生能源多种多样的优势,以较小的代价来获得稳定的电力供应,为西部经济发展提供有力支撑。这类独立运行的分布式能源系统不仅不会对大电网形成竞争,相反,还是对大电网的有效补充,应鼓励支持。
(二)并网不上网
依据国外经验,凡是成功的分布式能源项目,都具有开放式的特点,即允许分布式能源系统和大电网并网运行,从而实现系统内能源的供需平衡。近年来我国分布式能源发展缓慢,很大程度上是由于并网的问题没有解决。这里的并网不上网模式,是指分布式能源系统接入大电网并网运行,电力自发自用,不足部分由大电网提供,但不能反向送电。
分布式能源通过与大电网的并网运行,由大电网为其提供备用,可以提高分布式能源业主的供电可靠性。该模式下,合理规划系统的用电需求和系统容量尤为重要,以避免投资浪费和运行经济性差。很多分布式能源项目,就是由于初期负荷预测偏大,机型选择和工程规模过大而导致亏损。这样不仅很难做到节能减排,经济性更无法保证。
(三)并网上网
该模式下分布式能源系统不仅可以与公共电网并网运行,同时多余电力可向电网销售,国家财政对分布式能源提供补贴,主要原则为鼓励自发自用。这一方式直到《并网意见》出台才得以真正得以实施。但目前对分布式能源上网电价和补贴方式等还不明确。若这些配套措施落实,将会极大地增加分布式能源企业和用户的积极性。自发自用、余电上网,不仅能提高分布式能源系统的能效和经济效益,对电网起到削峰填谷的作用,还可以实现保护环境、保障电力安全等环境和社会效益,是一个能够实现多赢的合作方式。
(四)发电量全部上网
发电量全部上网可分两种情况。对于天然气分布式能源系统,若其所发电力全部上网,冷、热、蒸汽等就近供给,而当地所需电力由电网供给,这类似于一个燃气热电厂,起到提高能源综合利用效率和调峰的作用。而从消纳新能源、减少碳排放等角度考虑,发电量全部上网更适合可再生分布式能源系统。《并网意见》称,国家电网将为享受国家电价补助的分布式电源项目提供补助计量和结算服务,收到财政部门拨付补助资金后,及时支付项目业主。但实际操作中,要获得国家财政补贴,需首先通过发改委核准审批。而这个过程较为复杂,对于个人用户而言困难较大。若未获得审批,上网电价只能按当地脱硫煤上网电价,发电量全部上网显然还不如自用。对于普通居民而言,居民用电价格比较便宜,实施这类项目并不划算,最多只能是一个尝试和经验的积累。因此发电量全部上网的模式,更适合于较大规模的分布式能源系统和较有实力的能源公司开展。
表4列出了四种模式的简要对照情况。
四、结论
本文在整理分析我国分布式能源政策演变的基础上,尝试对我国分布式能源的发展轨迹进行阶段划分,并根据项目情况给出了四种发展模式,这对全面了解我国分布式能源发展具有重要意义。结合上述分析给出以下建议:
(一)统一规划,分步实施
我国分布式能源的发展经历了以冷热电联产起步的初级阶段、逐渐被市场认可的实质性发展阶段及并网合法化后的转折阶段,这和国外分布式能源的政策演变轨迹较为相似,但这并不意味着我国分布式能源已走上了快车道。项目如何并网及管理等具体操作,还需要各级政府部门出台更加详细和科学的配套措施来加以引导。要保持政策的渐进性和延续性,这样才可使分布式能源稳步发展,逐渐进入其成熟阶段。允许分布式能源并网给投资企业增强了信心,但目前情况下,并不适合蜂拥而上,而应统一规划、分步实施,避免出现爆发式增长而导致的产能过剩或骗取补贴的现象。应以提高能效为衡量标准,而这正好符合我国提高能源效率的迫切要求。从设计、占地、燃料、设备、生产、效率等各环节加以科学规划、严格把关、合理扶持。应从前面两个发展阶段中总结经验和教训,制定更加严格的规范和更加科学的管理条例。
(二)完善电价补贴机制
现在更多的企业开始关注分布式能源并表现出很高积极性,但是价格体系需要完善。对分布式能源电价的补贴标准、补贴方式、补贴手续、补贴期限等需进一步明确,这在现阶段至关重要。虽然2011年出台的《关于发展天然气分布式能源的指导意见》中明确指出,中央财政将对分布式能源给予适当支持,各地方应出台具体措施在投资奖励、贴息、税收、气价等方面予以政策支持,但真正落实的地方屈指可数。2013年《关于做好分布式电源并网服务工作的意见》出台后,有关分布式能源上网电价等详细政策仍未明朗化。如果这一系列电价补贴机制能够逐步完善并监督执行,分布式能源将会迎来良好的发展势头。
(三)合理选择发展模式
分布式能源的四种发展模式是因政策导向、资源禀赋、利益集团博弈及地区发展特点而产生的,不同模式对不同时期、不同地区、不同利益集团均有着特殊的意义。独立运行模式,在早期不允许并网情况下是主流模式,现阶段则更适合于在大电网没有覆盖的地区,采用多种能源混合的方式(如风光互补)来保障电力供应。在目前允许分布式能源并网的条件下,并网显然比独立运行的系统在用电安全性和经济性上要好。但分布式能源用户和电网企业为此也出现了更为复杂的博弈关系,需要从理论及实践等多方面去研究。发电量全部上网模式,在目前技术水平和设备及燃料成本较高的情况下,其发电成本远远高于大型燃煤电厂,因而若以单纯向电网供电为目的,就会失去分布式能源的意义。因而在初期只能是作为示范项目或经验的积累。
来源:能源世界


