
随着《东北电力辅助服务市场运营规则(暂行)》正式印发,东北市场已于2019年1月1日零点起按照新规则启动市场模拟运行。
1月14日,东北能监局官网刊发文章,总结新版规则修订的过程及升级要点,指出,考虑到东北地区光伏发展迅猛,对电力系统调峰已经产生明显影响,因此正式将光伏纳入电力辅助服务市场范畴。
原文件如下:






































哈尔滨易达光电有限公司
随着《东北电力辅助服务市场运营规则(暂行)》正式印发,东北市场已于2019年1月1日零点起按照新规则启动市场模拟运行。
1月14日,东北能监局官网刊发文章,总结新版规则修订的过程及升级要点,指出,考虑到东北地区光伏发展迅猛,对电力系统调峰已经产生明显影响,因此正式将光伏纳入电力辅助服务市场范畴。
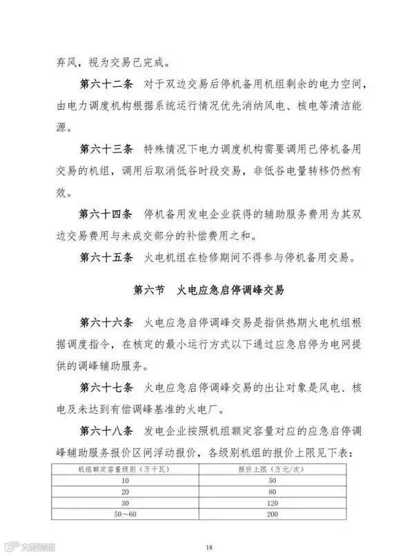
原文件如下:





































