
迪森股份
政策一:《上海市能源发展“十三五”规划》:在各区域建设天然气分布式供能
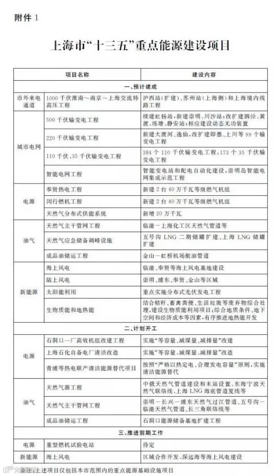
近日,上海市人民政府发布了《上海市能源发展“十三五”规划》(以下简称《规划》)。文件中的重点内容如下:
【1】主要目标。2020年,全市能源消费总量控制在1.25亿吨标准煤以内,年均增速在1.9%左右。全社会用电量预计控制在1560亿千瓦时左右。天然气消费量增加到100亿立方米左右,占一次能源消费比重达到12%,并力争进一步提高。
【2】有序推进燃气电厂建设。结合天然气气源、城市管网布局,建设闵行燃机等燃气调峰电源。结合燃煤锅炉关停替代供热需要和地区结构调整,建设奉贤热电等燃气热电联产机组。到2020年,全市燃机规模预计达到800万千瓦左右。积极争取燃气轮机国家重大专项落户上海,研究建设重型燃机试验电站。
【3】促进分布式供能系统发展。按照单机规模小于1万千瓦的要求,在医院、宾馆、工厂、大型商场、商务楼宇、综合商业中心等建筑物以及工业园区、大型交通枢纽、旅游度假区、商务区等区域建设天然气分布式供能。培育专业服务公司,进一步拓宽融资渠道,加快推进中科院高等研究院1-2兆瓦燃气轮机研发及产业化,为分布式供能发展营造良好环境。
根据上海能源发展利用和节能减排政策导向,完善天然气发电等上网电价形成机制,进一步优化峰谷分时电价、季节性电价以及阶梯性气价政策。落实“阳光贷”政策,拓宽新能源投融资渠道,构建新能源投融资平台。
政策二:《贵港市工业绿色发展“十三五”规划》 :大力发展天然气能源替代燃煤能源行动
近日,广西贵港市人民政府印发了《贵港市工业绿色发展“十三五”规划》(以下简称“规划”)。文件中强调了几项重点有关天然气的任务,具体如下:
在“绿色发展重点领域”方面:鼓励企业开发利用可再生能源,加快工业企业分布式能源中心建设,在具备条件的企业实施煤改气或可再生能源替代化石能源。
在“发展绿色能源”方面:逐步改变该市能源消费结构,大力发展天然气能源替代燃煤能源行动;合理规划布局光伏发电、风能发电和水能发电;做好核电前期准备工作,稳步推进。
在“工业节能发展重点工程”中重点建设中电桂平2×60MW级天然气分布式能源站项目、中电国际贵港新能源基地2×60MW燃气蒸汽联合循环机组项目等。



