搜索
首页
大数快讯
大数活动
服务超市
文章专题
出海平台
流量密码
出海蓝图
产业赛道
物流仓储
跨境支付
选品策略
实操手册
报告
跨企查
百科
导航
知识体系
工具箱
更多
找货源
跨境招聘
DeepSeek
首页
>
收藏|整县分布式光伏工作方案及全套资料
>
收藏|整县分布式光伏工作方案及全套资料
哈尔滨易达光电有限公司
2021-08-31
0
相关
推荐
2021年继续安装光伏的9大理由!
光伏发电超25年最新证据:40岁的老电站还在发电!
国家能源局:不得暂停现有光伏项目,要求不强制、不垄断!
真实打款截图告诉你 光伏纯赚15年不是骗局!
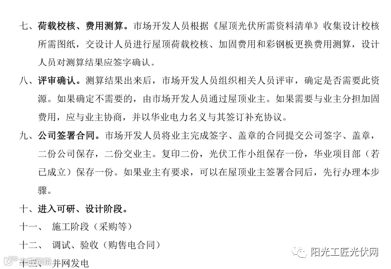
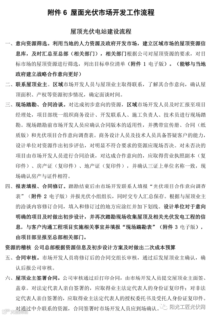
整县推进参考资料 开发流程及最新红头文件汇总!
这就是我一直向你推荐装“光伏电站”的原因 !
光伏+园区模式大爆发 国家发改委重磅规划!
【声明】内容源于网络
0
0
哈尔滨易达光电有限公司
杭州易达光电有限公司专注太阳能光伏发电20多年,厂家直销太阳能发电设备,批发太阳能板,胶体电池,控制器,逆变器,光伏支架,太阳能路灯ups蓄电池,在全国东北辽吉黑西北新疆内蒙大区建立了本地化仓储运营,整体构建一站解决方案设计,快速交接。
内容
1752
粉丝
0
关注
在线咨询
哈尔滨易达光电有限公司
杭州易达光电有限公司专注太阳能光伏发电20多年,厂家直销太阳能发电设备,批发太阳能板,胶体电池,控制器,逆变器,光伏支架,太阳能路灯ups蓄电池,在全国东北辽吉黑西北新疆内蒙大区建立了本地化仓储运营,整体构建一站解决方案设计,快速交接。
总阅读
567
粉丝
0
内容
1.8k