大数跨境

喜讯!广州建设用地土壤污染防治标准“上新”了。

喜讯!广州建设用地土壤污染防治标准“上新”了。 广州沃索环境科技有限公司
2025-05-08
1
导读:2025年5月8日正式实施

 

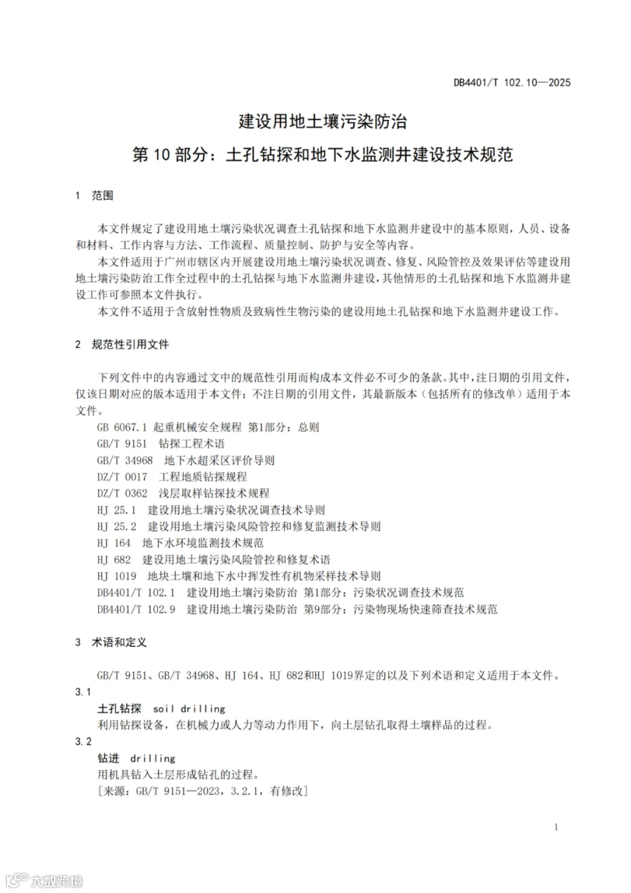
     由沃索环境参与编制的广州市地方标准《建设用地土壤污染防治10部分:土孔钻探和地下水监测井建设技术规范》(DB4401/T 102.10—2025)获市场监督管理部门批准,于2025年5月8日正式实施。


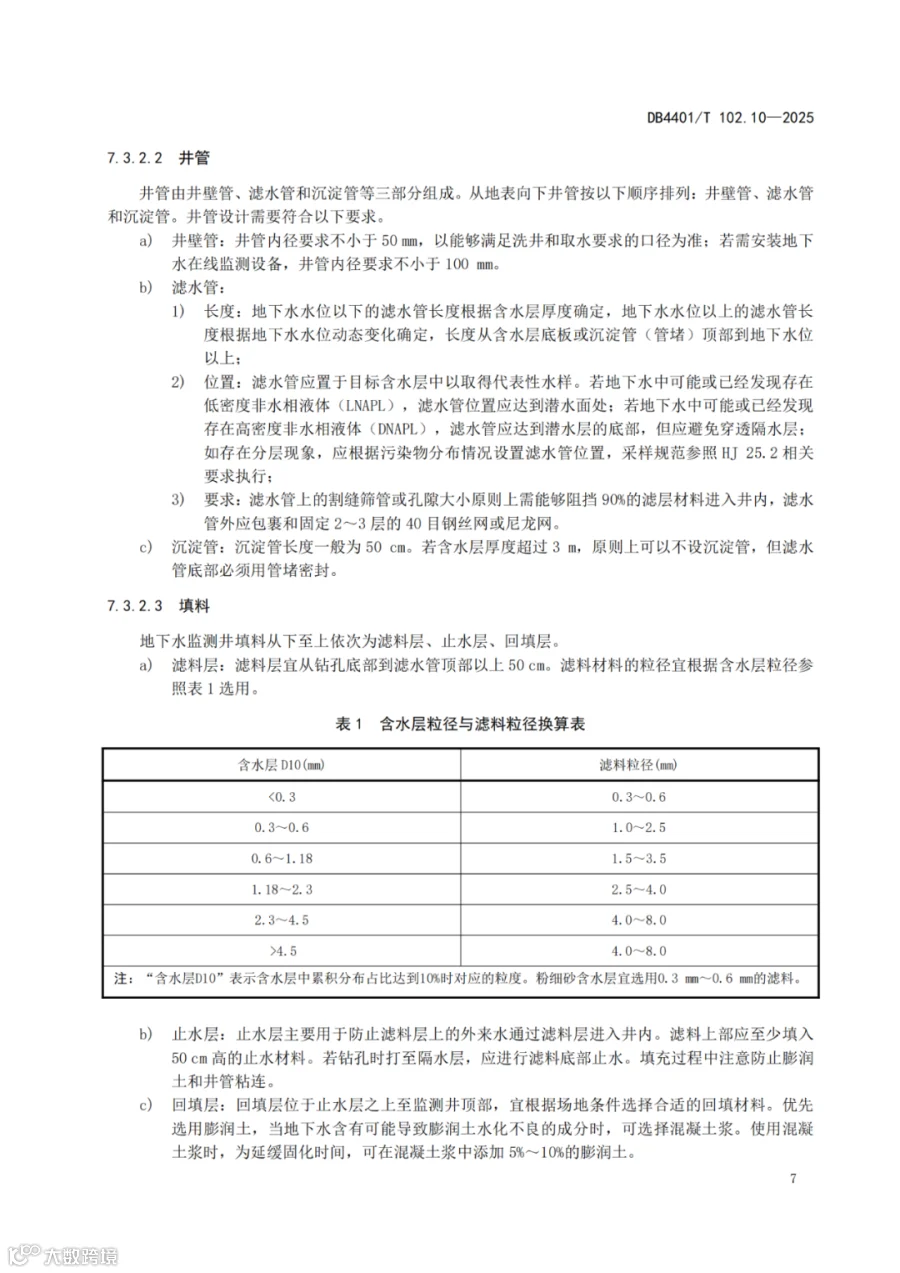
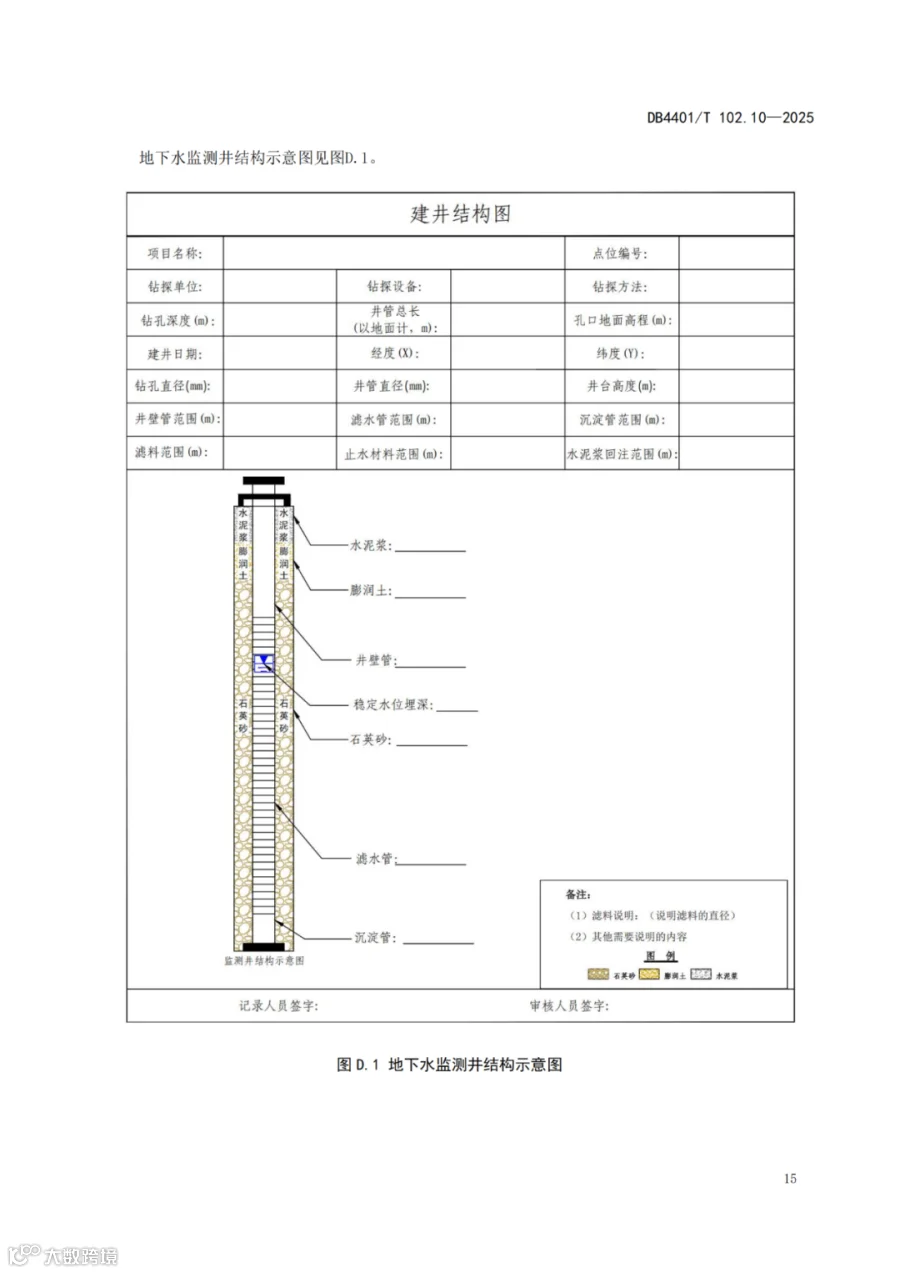
技术规范标准全文

  

技术引领创新

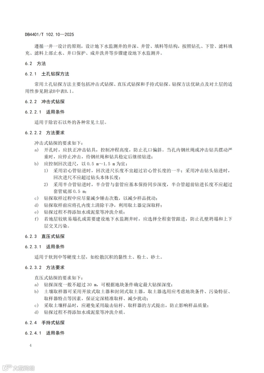
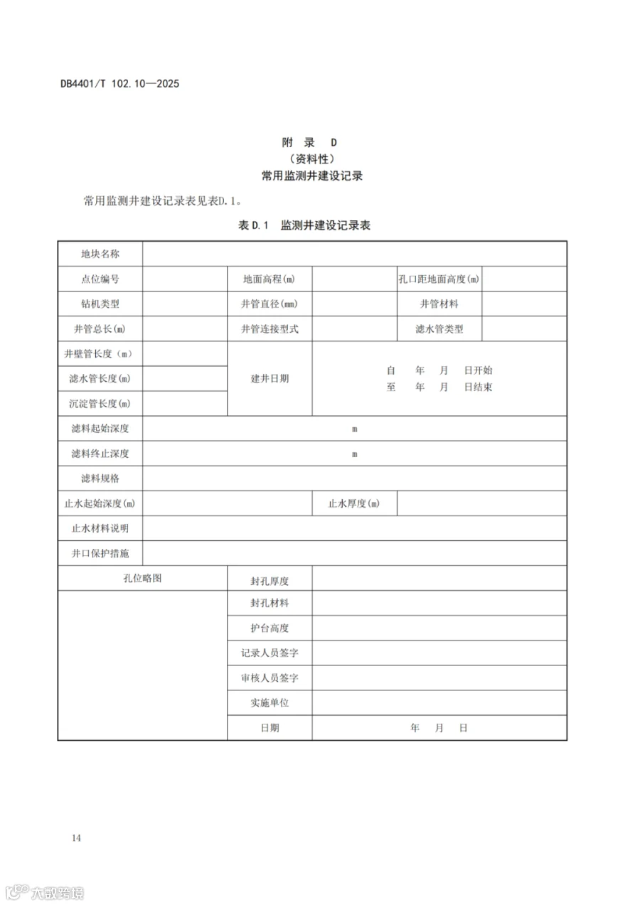
      该标准聚焦土孔钻探与地下水监测井建设等土壤污染状况调查关键环节,优化钻探设备性能参数、采样深度控制要求、监测井结构设计标准及施工验收等技术要求,完善人员资质、设备选型、钻探建井工艺、质量控制流程等关键要素,制定全流程标准化的操作规范,有效解决业内存在的采样质量参差不齐、技术规范缺失、样品采集规范性不足等技术痛点难点问题,科学支撑建设用地土壤污染状况调查。

技术驱动产业升级

     系列标准的落地实施,为土壤污染防治工作提供了统一的操作指南,规范了各环节技术要求,有利于提升监测数据的准确性和可比性,为美丽广州建设、推动城市高质量发展提供了技术保障,也为全国城市更新中的土壤环境管理提供了“广州经验”



关于沃索

      广州沃索环境科技有限公司,创办于2018年5月,公司总部位于广州市,是一家专注于土壤和地下水环境调查与风险评估、土壤和地下水修复治理为核心的国家高新科技技术企业。公司2023年通过了广东省专精特新中小企业,并拥有广东省环保技术咨询能力评价证书、广东省危险废物鉴别能力评价证书、广东省环境污染治理能力评价证书、广东省建设项目环境监理能力评价证书、ISO9001质量管理体系认证等相关资质认定。公司团队深耕土壤和地下水领域多年,获得互联网+国赛银奖、广东省环境保护科学技术奖二等奖。公司拥有资深专业技术团队,教授级顾问5名、高级工程师3名、中级工程师8名、45%以上为研究生学历,专业涵盖环境科学与工程、生态学、土壤学、水文与工程地质、土木工程等领域。

      公司主要从事业务场地调查和风险评估、环境监理、修复效果评估污染场地修复技术(实施)方案、土壤修复中小试方案、环保工程设计方案、土壤钻探工程、污染场地修复工程、矿山修复工程、农田土壤改良修复工程等、环保技术顾问 、环保产品研发、水处理材料与药剂等综合环境服务,实现土壤地下水领域从调查到设计、修复、管控、效果评估再到后期管理和运营维护的全产业链一站式服务。主导完成土壤和地下水调查、修复项目等累计达200多个。


联系我们

公司地址:广州市黄埔区科学大道视联科技园A座506

联系方式:曾总   13424001494




【声明】内容源于网络
0
0
广州沃索环境科技有限公司
土壤污染状况调查、土壤修复技术方案、土壤修复效果评估、环境监理以及其他环保咨询技术服务。
内容 29
粉丝 0
广州沃索环境科技有限公司 土壤污染状况调查、土壤修复技术方案、土壤修复效果评估、环境监理以及其他环保咨询技术服务。
总阅读9
粉丝0
内容29