读书会第七期
主持人:苏勇基
供稿者:唐春林
引言——书籍是了解世界的窗口,如今的信息时代,一切飞速发展,如果不读书、不学习,那必将被社会所淘汰。有一位作家曾经说过,找到自己想找到的书,是件很棒的事,但是如果能够把自己最喜欢的书籍介绍给别人,也会是一件很美好的事。

一一2018年11月19日,迎来了格来德读书会的第七期活动,今天,将由电控分厂的苏勇基苏经理,引领各位书友及嘉宾阅读、分享本期书籍《经营者养成笔记》!

Part 1 :好书分享
1、谢滨洋:《终身成长》
一一作者:卡罗尔.德韦克
一一分享理由:思维模式对一个人的一生影响很重要,我要重新规划我的人生!
2、唐春林:《赢》
一一作者:杰克.韦尔奇
一一分享理由:每个人都希望在自己的人生中做赢家,享受专有的成就,只要你胸中燃烧着对奋斗的激情,对生活的热爱,都可以从自己独特的角度解读此书,“全球第一CEO”杰克.维尔奇告诉你怎么赢。
3、周冬玲:《关键对话》
一一作者:帕特森
一一分享理由:沟通是需要用“心”交流的,我们需要时刻与对方坦诚相待,始终把自己放在一个与对方平等的位子上,只有这样,才会给对方安全的感觉,才能让对方相信我们,继而说出自己的心里话。
4、林源芳:《引导》
一一作者:英格里斯.本斯
一一分享理由:引导技术“群策群力”的实践指南,它能调动团队里每位参与者的积极性、主动性以及合作。

5、曾经理(新明珠企业集团高管):《幻想即现实》
一一作者:曾奇峰、
一一分享理由:解决害怕与陌生人打交道的办法是:消去的潜意识里对他人的敌意,意识化,明确化!每个人都应该用心去了解自己,因为了解自己,从而才能够了解所有人的内心。
6、廖文金:《你只是不会表达》
一一作者:鲁西西
一一分享理由:援之语不如援之渔,更好的方法表达你的语言。
7、李长伟:《激荡十年.水大鱼大》
一一作者:吴晓波
一一分享理由:商业历史书(2008-2018),这个时代从不抛弃人,只是磨炼人。

Part 2 :主持人领读
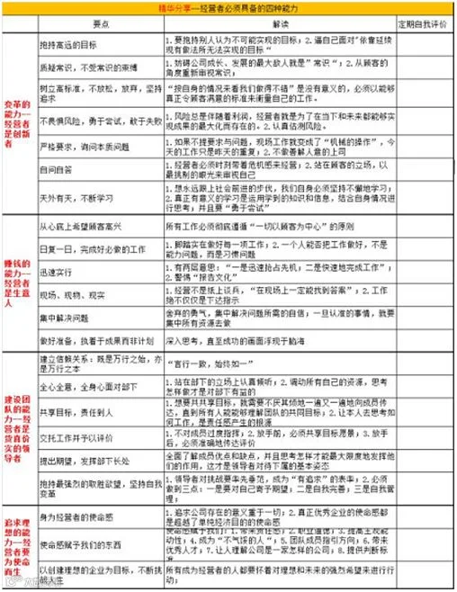
一一《经营者养成笔记》,作者优衣库创始人柳井正,积累多年的管理经验分享,这本书真是干货满满,从革新、赚钱、团队、理想四个层面详述了各个方向如何让企业长青。

Part 3 :读书会书友感悟
谢滨洋:
一一结合现在的工作,现场、现实、现物对我受益匪浅,每天在现场能让我成长。
苏勇基:
一一任何一个卓越的工程都是一个解决矛盾的过程,我们格来德电水壶解决物美价廉的矛盾后也将是一个卓越的企业。
林源芳:
一一坚持是这个时代的奢侈品,格来德读书会进行到第七期,我们会坚持创新、坚持终身学习!
新明珠曾经理:
一一读书会分享要目光交流,增加表达性;分享新明珠企业集团全员创新十年来的步伐及现场滚屏宣传效果。
李长伟:
一一自动化行业怎么创新,风险认真评估,是专做抛光行业还是要延伸到非标行业?
周冬玲:
一一其实每天完成好必做的工作也是能力。
唐春林:
一一公司不是属于股东的,也不是属于员工的,而是属于顾客的;日常生产经营活动中识别谁是顾客?并了解顾客的需求,提供自己真正好的产品及服务。
廖文金:
一一生产车间就是日复一日的,严谨工作是做好产品的前提,也是一种习惯。
Part 4:2019年读书会计划
一一每季度组织一次读书会活动,结合日常工作,读懂落实每一本书的内容,采取新的方式,推荐书目:《定位》、《高效能人士的七个习惯》、《非暴力沟通》、《高绩效教练》。
-END-
分享书单
感谢您的阅读,期待下次
我们以书相伴,相约读书会!!!
定位

高效能人士的七个习惯

非暴力沟通

高绩效教练


