搜索
首页
大数快讯
大数活动
服务超市
文章专题
出海平台
流量密码
出海蓝图
产业赛道
物流仓储
跨境支付
选品策略
实操手册
报告
跨企查
百科
导航
知识体系
工具箱
更多
找货源
跨境招聘
DeepSeek
首页
>
高速公路+光伏又火了!万亿风口你再不来就迟了!(附最新招标项目汇总)
>
高速公路+光伏又火了!万亿风口你再不来就迟了!(附最新招标项目汇总)
哈尔滨易达光电有限公司
2022-11-17
2
导读:政府加码光伏新赛道!!
近日,山东省政府新闻办召开新闻发布会,会上发布国内首个《高速公路边坡光伏发电工程技术规范》,让
“光伏+高速公路”
模式再火了一把!
“光伏+高速公路”就是利用高速公路沿线的边坡、加油站、
服务
区、隧道隔离带、停车场遮阳棚等闲置土地资源,布置太阳能光伏组件,实现光伏发电,为高速公路的运行提供清洁能源的用能保障。
2022年以来,在国内光伏第一大省山东省的积极影响下,各地先后公开了多项“光伏+高速公路”的相关招标项目,
项目体量普遍在MW级,部分招标项目采用捆绑招标模式
。
近期部分招标项目汇总如下:
天津
高速分布式光伏项目一期工程勘察设计施工总承包1标段招标公告
东部高速和宁靖盐高速公路35.62MW光伏发电项目EPC工程招标公告
集团服务区充电设施车棚光伏、大潮高速光伏示范项目总承包招标公告
吉林
省高速公路光伏发电站及服务区充电站项目投资建设、租赁经营招商招商公告
安徽省高速公路服务区分布式光伏发电项目EPC工程(设计、采购、施工)招标公告
山东高速新能源开发有限公司2022年光伏组件框架协议招标公告
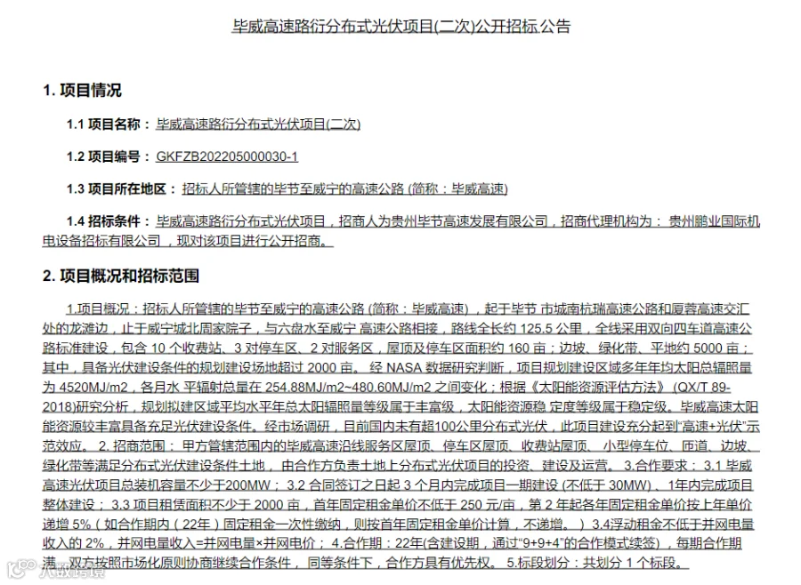
毕威高速路衍分布式光伏项目(二次)公开招标公告
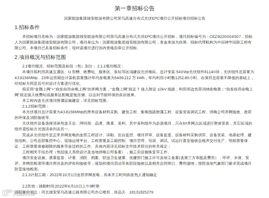
国家能源集团雄安能源有限公司荣乌高速分布式光伏EPC项目公开招标项目招标公告
“高贵”的高速光伏电站
实际上,“光伏+高速公路”模式一直是我国重点推进的智慧交通工程的一部分。只是相比于普通光伏电站,
利用高速公路闲置资源建设而成的“光伏+高速公路”成本更高
,并且项目多由国央企牵头,因而落地项目并不多。
以今年4月份
济南
至莱芜高速铁路工程分布式光伏发电系统集成设备采购及安装招标及中标情况来看,桥面可用建设规模33,000平方米,总计将建设容量为3.3MW的光伏电站,需要约10KV送电线路。
最终中标金额为1986.6802万元,
折算单价约为6.02元/瓦,每瓦成本比普通工商业光伏电站增加了2元左右
。
较近的中标项目中,例如东部高速和宁靖盐高速公路35.62MW光伏发电项目EPC工程招标公告中就有明确标示:
最高投标限价:14200万元(含税),采用550Wp单晶硅组件
。而该项目不仅包含9个容量为33.0187MWp的高速互通光伏电站,还有一座451kWp屋顶光伏电站,因此总体单价最高不得超过
3.97元/瓦
。相较于纯高速光伏项目,成本低了2元/瓦。
国内“光伏+高速公路”试点项目汇总
①山东高速
:
2021年11-12月山东高速在荣乌高速
威海
段建设了边坡光伏发电试验项目并成功并网该项目是全国首个高速公路边坡光伏试验项目总里程2290米装机容量2.01兆瓦预计年均发电量201万度年节约标准煤603吨年均减排二氧化碳2010吨。
②山西路桥
:
2018年5月山西省榆社至和顺高速公路榆社东收费站光伏发电项目成功试运行同时完成全省高速公路收费站服务区分布式光伏规划方案并就枢纽互通隧道布设方案进行前期调研。
③雄安高速公路光伏
:
2022年5月18日雄安荣乌高速公路有限公司与国家能源集团签约双方将利用荣乌高速新线路域资源共同建设光伏发电设施该项目将利用荣乌高速新线高铁分离式路基中分带高填方路基边坡收费站外墙智能建造基地顶棚等地点设置光伏发电设施计划安装光伏组件总容量43兆瓦每年可提供清洁能源5300万千瓦时减少二氧化碳排放量约4万吨。
④四
川
攀枝花
市境内的攀大高速公路:
8月24日,连接四川攀枝花和云南
大理
的“攀大高速”公路(四川境)约5000块太阳能发电光伏组件正式全面启用。这是四川省首个“交通+能源”融合发展的分布式光储项目。项目装配总装机容量0.268万千瓦分布式光储设备,平均每天发电约1.31万千瓦/时,相当于极端高温天气下650户居民家庭每天用电量。截至9月14日,该项目已发电近30万度,使攀大高速(四川境)41公里路段完全实现清洁能源自给自足,另有80%发电量直接输送至国家电网。
⑤青银高速济南东服务区高速公路南侧:
边坡及车棚、综合楼屋顶,建设了装机规模3.2MW的“碳中和”项目,打造了全国首个“零碳服务区”。截至2022年9月底,服务区光伏项目累计实现发电量127.43万度。
⑥
晋城
高速公路:
利用所辖路段收费站闲置土地、隧道两端中间隔离带等,适合建设分布式太阳能光伏发电项目闲置土地开发光伏电站,共计占地54825平方米,合计安装容量为5464千瓦,年发电量为656.4万千瓦时,采用“自发自用、余量上网”消纳方式,预计每年节约33.6万余元电费开支,增加28万元闲置土地租赁收入。
【
版权
及免责声明】凡本公众号所属版权作品,转载时须获得授权并注明来源“光伏盒子”,违者光伏盒子将保留追究其相关法律责任的权力。
内容来源:央视网、雪球、红星新闻
责任编辑:Rachel
审核:
诸葛
点击
阅读原文 报名
2022年第三届中国工商业光伏大会(10.21)
【声明】内容源于网络
0
0
哈尔滨易达光电有限公司
杭州易达光电有限公司专注太阳能光伏发电20多年,厂家直销太阳能发电设备,批发太阳能板,胶体电池,控制器,逆变器,光伏支架,太阳能路灯ups蓄电池,在全国东北辽吉黑西北新疆内蒙大区建立了本地化仓储运营,整体构建一站解决方案设计,快速交接。
内容
1752
粉丝
0
关注
在线咨询
哈尔滨易达光电有限公司
杭州易达光电有限公司专注太阳能光伏发电20多年,厂家直销太阳能发电设备,批发太阳能板,胶体电池,控制器,逆变器,光伏支架,太阳能路灯ups蓄电池,在全国东北辽吉黑西北新疆内蒙大区建立了本地化仓储运营,整体构建一站解决方案设计,快速交接。
总阅读
567
粉丝
0
内容
1.8k