百度,作为中国领先的互联网科技公司,自2000年成立以来,便以其卓越的搜索引擎技术奠定了行业基石。经过多年的发展,百度已逐渐拓展其业务范围,涵盖搜索、云计算、人工智能、自动驾驶等多个领域,形成了多元化、综合性的业务生态。百度以其深厚的技术积淀和创新能力,始终处于行业前列。财报概览

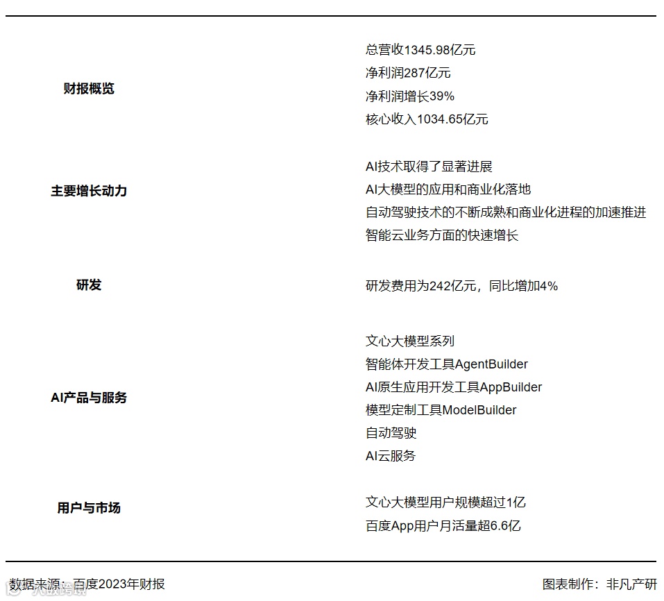
百度在2023年财报中交出了一份亮眼的成绩单,其营收和利润均超出了市场预期,彰显了公司稳健的经营态势和强大的盈利能力。2023年百度总营收1345.98亿元。具体来看,百度核心收入达到1034.65亿元,同比增长8.8%。2023年毛利率为51.7%,净资产利润率8.3%,投入的研发费用242亿元,占营收之比18%,研发投入较高。资产负债率为35%;总资产周转率33%,应收账款周转天数29天。
在收入构成方面,百度在线营销业务收入为751亿元,同比增长8%,显示出公司在广告市场的持续领先地位和强大竞争力。同时,非在线营销收入也实现了284亿元,同比增长9%。
在成本控制方面,销售成本为650亿元,同比增长2%,保持了相对稳定的增长态势。销售及管理费用为235亿元,同比增长15%,这主要是由于公司在渠道拓展和市场推广方面的投入增加,以进一步提升品牌影响力和市场份额。研发费用为242亿元,同比增加4%。
在利润方面,百度经营利润(non-GAAP)达到284亿元,其中百度核心的经营利润(non-GAAP)为247亿元,经营利润率(non-GAAP)为24%。归属百度的净利润(GAAP)为287亿元,同比增速达39%。其中归属百度核心的净利润(non-GAAP)为274亿元,净利润率(non-GAAP)为26%,同比增长38%。这些数据显示出百度在保持业务增长的同时,也注重提升盈利能力,实现了高质量的发展。
2023年,文心大模型取得了显著的进步与成就。经过四年的不懈努力与研发迭代,文心大模型已经成功升级到4.0版本,用户规模超过了1亿,实现了在原始基础版本上的重大突破。这一飞跃使得文心大模型具备了与OpenAI所发布的主流产品ChatGPT-4相媲美的能力,彰显了百度在人工智能领域的强大技术实力。百度预计文心一言将在2024年贡献数十亿元人民币的增量收入。
根据财报披露,文心一言自面向社会开放服务后,用户量快速增长,目前已达7000万,AI正逐渐成为百度的增长引擎。第四季度得益于文心一言,云业务带来了约6.6亿元的增量收入。百度在芯片、框架、大模型和终端应用场景等方面拥有深厚的技术积累,这使得文心大模型在运营成本上实现了显著降低。据悉,文心大模型的周均训练有效率已经超过98%,训练GPU的有效带宽高达95%。
根据财报数据,至2023年12月,百度App的月活跃用户数量已攀升至6.67亿。除了文心大模型的出色表现,百度AI生态也呈现出蓬勃发展的态势。自研的深度学习平台“飞桨”已经服务了1070万的开发者,23万余家的企事业单位,基于飞浆创建的模型数量已经达到了86万个。
基于飞浆平台,百度还推出了“星河”共创计划,旨在与开发者共同推动AI应用创新。在星河共创计划的社区中,基于文心一言的创新应用已超过4000个,覆盖市场营销、教育培训等众多场景。这充分说明了飞桨在推动AI应用创新方面的广泛影响力和巨大潜力。
财报解读
广告增长较为平缓,在百度的第四季度财报中,核心广告业务同比增长了6.4%,然而值得注意的是,高毛利率的托管页广告占比有所下滑。尽管四季度通常为电商行业的旺季,但受到当前宏观经济形势的制约,2023年双十一期间商家的营销力度并不如预期强烈。
同时,数据显示,手机百度APP的月度用户数量在四季度环比仅增加了400万,达到6.67亿。在互联网生态逐渐开放、拆墙红利逐渐消退的背景下,对于百度来说,既是挑战也是机遇,需要公司进一步加强技术创新和用户体验优化,以应对市场变化并维持其竞争优势。


百度的非广告业务中,智慧云占据了近80%的收入份额,而剩余的20%则主要来自于自动驾驶技术方案和智能音箱等业务的收入。在2023年四季度,百度的其他业务收入达到了83亿,同比增长了8.9%,显示出一定的增速反弹趋势。在2022年四季度,智慧云业务中的ACE收入出现了明显的同比下滑。
这主要是由于面向地方政府部门的智慧交通解决方案合作因地方预算的收紧而减少。然而,值得一提的是,23年四季度AI应用需求异常旺盛,带动了GPU租用和文心大模型API接口调用的新增收入,尽管这部分收入规模相对较小,大约在2亿元左右。此外,截至2023年底,飞浆平台已经吸引了大量开发者,他们在此平台上成功创建了86万个AI模型。


云业务在第三季度经历了负增长后,23年四季度实现了11%的正增长,呈现出积极的转变趋势。然而,其他剩余业务的增长率仅为4%,相比之前出现了明显的下滑。其中,智能驾驶业务虽然稳步推进,但下滑的原因可能与其他智能插件的表现不佳有关。
据财报披露,百度旗下的自动驾驶出行品牌萝卜快跑在2023年四季度实现了服务单数的显著增长,同比增长49%,达到了83.9万单。在武汉地区,萝卜快跑的全无人驾驶订单比例高达45%,显示出其在自动驾驶领域的强劲竞争力。
AI推动百度全业务转型

2023年,百度致力于全面深化旗下各类产品及服务的“AI原生化重构”战略,成功推出了百度新搜索、百度新文库等一系列AI原生应用,同时还推出了轻舸、品牌智能体等创新的AI营销工具。
其中,轻舸作为百度营销发布的全球首个AI Native营销平台,是百度全面推进旗下产品及服务“AI原生化重构”战略中的重要一环。该平台依托文心产业级知识增强大模型,以海量数据和大规模知识为底座,通过生成式AI贯通营销方案表达和广告投放优化。
轻舸具有多项核心功能和优势。首先,它支持跨账户一键试投、深浅双出价以及7日预算等功能,极大地提高了广告投放的效率和灵活性。其次,轻舸提供了Prompt智能分析和数据报告,使得广告主可以更加清晰地了解广告投放效果,从而做出更明智的决策。
AI的发展不仅为百度开辟了全新的业务增长领域,更在运营成本优化方面发挥了显著作用。百度智能云推出的千帆AppBuilder和千帆ModelBuilder两大工具,极大地推动了AI原生应用和模型的开发效率,为百度在AI领域的快速发展注入了强大动力。
千帆AppBuilder和千帆ModelBuilder两大工具的应用,使得百度在AI产品的开发上实现了质的飞跃。它们不仅缩短了开发周期,提高了产品的迭代速度,还显著降低了研发成本。
这意味着百度能够以更低的成本、更快的速度推出更多高质量的AI产品,满足市场和客户的多样化需求。对于那些寻求降本增效的企业而言,百度提供的AI服务无疑具有巨大的吸引力。通过使用百度智能云的AI工具,企业可以迅速实现数字化转型和创新升级,提升业务效率和竞争力。
在2月28日的财报电话会上,百度公司的创始人、董事长兼首席执行官李彦宏透露,百度已经在文字生成视频等领域进行了战略投资,这一举措旨在进一步拓展公司的业务范围,并加强在人工智能领域的领先地位。在当晚的财报电话会上,李彦宏披露了百度大模型为公司带来的收入增长情况。
他提到,百度智能云在去年的第四季度实现了总营收84亿元,其中大模型技术的引入为云业务贡献了约6.6亿元的增量收入。此外,自文心大模型发布以来,百度一直致力于降低其推理成本,并取得了显著成效。现在文心大模型的推理成本只有去年3月版本的1%,这一降低幅度无疑显示了百度在优化模型性能方面的强大实力。同时,李彦宏还透露了文心大模型在市场上的广泛应用和快速增长。
目前文心大模型的日调用量已超过5000万次,季度环比增长高达190%,这一数据充分说明了文心大模型在市场上的受欢迎程度和强劲增长势头。大约有2.6万家企业正在调用文心大模型,这进一步证明了文心大模型在企业领域中的广泛应用和深度渗透。
2023年8月14日,百度和吉利联手打造的“极越01”汽车正式发布。该品牌定位为吉利控股旗下高端智能汽车机器人品牌。百度以智能座舱、智能驾驶和文心一言等AI技术能力,赋能极越。2024年2月23日,百度联合极越发布中国首个纯视觉OCC。2024年3月8日,极越获中国光谷首张L3自动驾驶测试牌照,可在指定区域开展有条件的自动驾驶道路测试。
此外,根据财报披露,百度旗下的自动驾驶出行品牌萝卜快跑在2023年四季度服务单数同比增长49%,达到了83.9万单,在武汉地区全无人驾驶订单比例达到45%。在2024年4月16日深圳举办的百度AI开发者大会上,百度创始人李彦宏表示,萝卜快跑覆盖武汉3000多平方公里和770万人口,拥有“全球范围最大”规模自动驾驶运营区域。作为全球最大的自动驾驶出行服务商之一,萝卜快跑目前已在北京、上海、广州、深圳、重庆、武汉、长沙、成都等多地开放载人测试运营服务。
文心一言模型对比
文心一言、混元大模型和通义千问虽然都是当下非常热门的AI大模型,但是它们在应用方面都各有特色,在技术、架构和用户方面均存在一些明显的区别。

文心一言作为全新一代知识增强大语言模型,是文心大模型家族的新星。它不仅能够与人进行对话互动,回答问题,更能协助创作,高效便捷地帮助人们获取信息、知识和灵感。文心一言汲取了数万亿数据和数千亿知识的精华,通过预训练大模型的构建,结合有监督精调、人类反馈强化学习以及提示技术,展现了知识增强、检索增强和对话增强的技术优势。
文心一言是一个基于深度学习的自然语言处理模型。它具有强大的表征学习能力,采用了大规模的预训练方式,能够在海量数据中学习到丰富的语言知识。这使得它在处理各种复杂的语言现象时表现出色。此外,它还采用了高效的自注意力机制,能够关注到文本中的关键信息,提高处理效率和准确性。
文心一言还具有很好的迁移应用能力,可以轻松适应各种不同的自然语言处理任务。在最新发布的文心大模型4.0在理解能力、生成能力、应用场景、功能亮点以及推动技术发展和应用普及等方面都展现出了显著的优势。
文心4.0在理解、生成、逻辑和记忆能力上都有着显著提升,综合能力与GPT-4相比毫不逊色。这主要得益于其基于深度学习技术构建的大型语言模型,通过对海量数据的学习,实现对自然语言的高效理解和生成。
其次,在应用场景上具有广泛的适用性。它不仅适用于文本生成、问答系统等传统AI领域,还可应用于机器翻译、智能客服、舆情监控等实际场景,极大地拓展了AI技术的应用范围。此外,它还具备一些独特的功能和亮点。
例如,它支持在线进行Prompt打分及问题诊断,帮助用户定位Prompt语料的具体问题,并提供修改意见,从而激发大模型推理潜能。同时,大模型还新增了多个预置模型,持续拓展行业场景化大模型,为用户提供了更多的选择。
通义千问是阿里云推出的超大规模语言模型,于2023年9月13日正式向公众开放,通义大模型基于Transformera的大语言模型,也是一个MaaS(模型即服务)的底座,在超大规模的预训练数据上进行训练得到。预训练数据类型多样,覆盖广泛,包括大量网络文本、专业书籍、代码等,支持1.8B、7B、14B、72B、VLa等多种参数规模的模型。
它承载了丰富的功能,包括多轮对话、文案创作、逻辑推理、多模态理解以及多语言支持。通义千问不仅能与人类进行多轮交互,还具备多模态知识理解和文案创作能力,能够续写小说、编写邮件等,展现了其强大的智能性。
2023年4月7日,“通义千问”开始邀请测试 ,4月11日,“通义千问”在2023阿里云峰会上揭晓。4月18日,钉钉正式接入阿里巴巴“通义千问”大模型。9月13日,阿里云宣布通义千问大模型已首批通过备案,并正式向公众开放。同年12月1日,阿里云开源通义千问720亿参数模型。
2023年12月22日,阿里云通义千问成为首个“大模型标准符合性评测”中首批通过评测的四款国产大模型之一,在通用性、智能性等维度均达到国家相关标准要求。通义千问在理解和生成人类自然语言方面较强,它能提供精准详尽的问题解答服务。
无论是专业领域的知识查询、日常生活的疑问解答,还是新闻时事的解读分析,它都能以接近真人对话的方式,实时为用户提供高质量的信息反馈。其知识覆盖面广泛,基于海量的数据训练而成,可以涵盖科技、文化、历史、生活等各类主题。通义千问也支持图片理解,在图片理解层面甚至超过了一众大模型。
混元是腾讯全链路自研的通用大语言模型,拥有超千亿参数规模,预训练语料超过2万亿tokens。其完整覆盖NLP大模型、CV大模型、多模态大模型、文生图大模型及众多行业、领域任务模型,自2022年4月,先后在MSR-VTTa、MSVD等五大权威数据集榜单中登顶,实现跨模态领域的大满贯,目前,推出了HunYuan-NLP1T大模型并登顶国内权威的自然语言理解任务榜单CLUE。
这款大模型在中文理解与创作能力、逻辑推理能力,以及任务执行能力上均表现出色。腾讯也注重AI生态建设,与众多合作伙伴共同推动AI技术的发展和应用。腾讯还通过开放平台,为开发者提供丰富的AI工具和资源,促进AI技术的普及和创新。
混元结合了腾讯丰富的基础业务场景,在多个领域进行应用,如自然语言处理、机器翻译、语音识别、图像识别和视频理解等。混元大模型的特点在于其强大的语言理解能力,能够掌握复杂的语言规律,理解自然语言文本的含义和逻辑关系;同时,它还能融合多种模态的知识,包括文本、图像、语音、视频等,更全面地理解各种信息。
此外,它还具有高效的生成能力,能够生成高质量的文本、图像、语音等,满足多种应用场景的需求,并支持多种语言,进行跨语言交流和翻译。在应用方面,混元大模型可以识别“语言陷阱”,减少“胡言乱语”,拒绝被诱导回答敏感问题。它还能够根据主题和字数要求,快速生成数千字长文。在逻辑思维能力上,混元大模型能够结合实际应用场景进行推理和决策,对复杂问题进行拆解分析。
从技术角度来看,文心一言、混元大模型和通义大模型都采用了先进的深度学习技术,但各自在模型设计、算法优化等方面有所不同。文心一言注重在中文处理上的优势,可能采用了针对中文的特定算法和模型设计。
混元大模型则在多模态处理方面有所突破,实现了文本、图像等多种信息的融合处理。通义大模型则可能更注重通用性和跨领域应用,在多个自然语言处理任务中表现出色。
从架构方面来看,这些模型也各有特色。文心一言可能采用了百度特有的深度学习框架和模型架构,以支持其强大的语言生成和理解能力。混元大模型则可能具有更加灵活的架构,以适应不同场景和任务的需求。通义大模型可能更注重模型的通用性和可扩展性,以便在各种应用中轻松集成和部署。
在应用方面,三者也有所不同。文心一言主要面向文学创作、新闻报道等领域,通过其强大的语言生成能力为用户提供高质量的文本内容。混元大模型则更多地应用于会议、文档处理、广告业务等场景,通过其多模态处理能力提升工作效率和服务质量。通义大模型则可能更广泛地应用于问答系统、文本生成、文本翻译等多个领域,满足用户多样化的需求。
从用户角度来看,这些模型也各有优劣。文心一言可能更受中文用户欢迎,因为它在中文处理上具有较高的准确性和流畅性。混元大模型则可能更受需要处理多种信息类型的用户青睐,如设计师、广告从业者等。通义大模型则可能更受跨领域用户的欢迎,因为它能够处理多种自然语言处理任务,为用户提供全面的解决方案。
风险提示
尽管百度在AI领域取得了显著进展,但AI技术的研发和应用仍面临诸多不确定性。百度当前正面临着技术迭代迅速与安全挑战并存的双重考验。随着AI技术和产品的快速迭代,市场竞争日益激烈,百度需要不断投资于新的算法、模型和数据处理技术,以提升其生成式AI的性能和效果,从而在行业中保持领先地位。与此同时,生成内容的质量和安全性问题也成为百度不得不面对的重要挑战。
为了应对这些挑战,百度需要持续加强技术研发和创新,确保在提升技术性能的同时,也能够有效保障内容的安全性和合规性。这一任务的完成需要百度团队保持高度的敏锐性和前瞻性,不断适应市场变化和技术发展,为用户提供更加优质、安全的AI产品和服务。
随着市场的日益扩张和技术的日新月异,新兴竞争者层出不穷,这对百度的产品创新能力提出了严峻挑战。特别是在生成式AI和基础模型领域,新兴机遇不断涌现,百度如何进一步强化技术实力、优化产品体验,以保持其产品和服务的创新优势,成为其当前面临的重要课题。为此,百度需要不断加强研发投入,提升技术创新能力,同时紧密关注市场动态,灵活调整产品策略,确保在激烈的市场竞争中保持领先地位。
总结与展望
文心一言的出现对于百度和中国AI行业是一次革新。它为百度的AI生态构建了坚实的基础,为智能云计算、智能驾驶与无人出租车、小度智能硬件等已经成规模的第二增长曲线的业务带来了巨大的增长和想象空间。越来越多基于文心一言所开发的应用不断加入百度的社区当中,云服务将从数字时代跃迁到智能时代。随着AI技术的日益成熟和商业化步伐的加快,百度的投资逻辑正经历变革。
它正逐渐从传统的搜索引擎和广告业务中蜕变,转型为以AI技术为核心的多元化业务结构。这一转变赋予了百度与英伟达类似的投资价值。英伟达凭借在图形处理器(GPU)领域的卓越地位,已经成为AI计算领域的重要推动力量。而百度,通过其在AI领域的全面布局和深厚积累,正展现出强大的市场竞争力和巨大的增长潜力。
在2023年大模型技术的蓬勃发展之际,百度正逐渐成为投资者瞩目的焦点。据Wind数据披露,今年以来已有超过百家机构对百度集团-SW投以“买入”的评级,另有超过30家机构给出“增持”或“跑赢行业”的积极评价。值得一提的是,法国巴黎银行、花旗、瑞银、高盛、美银以及摩根大通等十余家顶级投资机构均对百度给予了“买入”评级,显示出市场对百度未来发展的高度认可。
其中,摩根大通更是对百度的目标股价定为215美元,以2月27日的收盘股价为基准,这预示着百度股价还有着近100%的潜在上涨空间,为投资者带来了诱人的投资机会。文心大模型推出尚不足一年,其长期影响力尚未完全显现,但百度在2023年实现的营收增长已可视为文心大模型潜力的初步展现。展望未来,文心大模型为百度带来的增长潜力将逐步释放,其影响力也将日益凸显。

