
现代生物学把蛋白质视作一切细胞、生物的基础,是生命活动的主要承担者。但是,要想让生命活动有序进行,那就必须让蛋白质们在合适的时候“工作”,在工作之后及时“休息”。因此,蛋白激酶和磷酸酶作为蛋白们的分子开关,控制着蛋白的活化和失活,是所有生物学反应中必不可少的一份子。那么,调控蛋白激酶的表达往往能比控制下游的功能蛋白更有效干预某种生命活动。
蛋白激酶研究思路
起初人们研究蛋白激酶十分艰难,大多数科学家一般需要确定了某种蛋白在一个生命活动中起决定性作用之后,才会通过进一步的检测,证实其为蛋白激酶。例如著名的致癌基因Src,人们一开始发现Rous肉瘤病毒感染的鸡细胞后,将基因整合入细胞基因组中,成为肿瘤细胞,通过src基因促使感染细胞不断地增殖。在发现Src是癌基因后,人们进一步确定它编码的蛋白产物为蛋白激酶。
随着上世纪80年代DNA测序技术的开发,各种蛋白激酶特征性序列被解析出来,这一突破大大加速了对蛋白激酶的挖掘。到如今的基因组时代,我们已经拥有了生物体完整的激酶组信息。我们可以通过其磷酸化的位点,筛选出潜在的磷酸化靶点。这为我们研究生命过程的机制、癌症的发展、各种信号通路的探索提供了莫大的帮助[1]。自第一个蛋白激酶的抑制剂药物伊马替尼(Imatinib)获得FDA上市批准以来,已经过了21年。目前FDA批准的药物已经将近100种,此外还有更多的蛋白激酶相关药物正在开发和临床测试。蛋白激酶相关药物的问世,为治疗免疫系统疾病和恶性肿瘤提供了有力的帮助。许多研究者也对蛋白激酶的研究充满热情,目前研究蛋白激酶的主要套路可以归结如下:
向左滑动查看下一步
虽然蛋白激酶的研究热度不减,但目前仍有大量的蛋白激酶的作用并不明确,许多较为熟悉的蛋白激酶仍在许多未知信号通路中起着重要的作用。不过,随着CRISPR/Cas9的技术日渐成熟,精准敲除某个基因已经不再困难,研究某些蛋白激酶时可以不再把时间花在特异性抑制剂的寻找上。这为研究蛋白激酶提供了莫大的便利。下面给就大家分享几篇近期利用CRISPR/Cas9研究蛋白激酶作用的文章,供大家参考!
应用案例
1►
细胞凋亡膜泡形成机制的研究
凋亡膜泡的形成是凋亡细胞解体过程中最具特征的步骤,并且人们认为ROCK1、PAK2 和 LIMK1这三个激酶在调控凋亡膜泡中起重要作用。而2020年Ivan Poon团队在Cell Death & Differentiation 发表的“ROCK1 but not LIMK1 or PAK2 is a key regulator of apoptotic membrane blebbing and cell disassembly”一文,通过基因编辑的手段,详细阐述了其中只有ROCK1是凋亡膜泡形成的关键激酶[2]。
2►
乳腺癌侵袭的信号通路研究
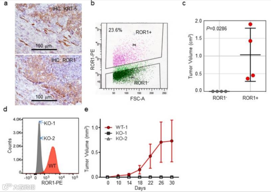
在乳腺癌,以及所有的癌症发生发展过程中,都伴随着蛋白激酶的表达异常。研究清楚这些蛋白激酶在信号通路中发挥作用的信号通路是寻找治疗抗癌靶点的重要手段。Wei-zhou Zhang团队在Cells发表的“ROR1 Potentiates FGFR Signaling in Basal-Like Breast Cancer”一文中,总结过去的工作结果,发现受体酪氨酸激酶样孤儿受体1 (ROR1) 在基底样乳腺癌,以及其他类型的癌症中均过度表达,并且其过表达的程度与患者预后有着明显的相关性[3]。
3►
细胞葡萄糖代谢机制的研究
蛋白激酶的磷酸化作用在糖代谢中起着关键性的作用。丙酮酸激酶M (PKM)是葡萄糖代谢的关键蛋白。PKM能够使得肿瘤细胞进行有氧糖酵解反应,即所谓的Warburg效应。然而PKM促进有氧糖酵解的机制尚不明确。近期Bing-hui Li团队在Cancer Biology and Medicine发表的“PKM2 promotes reductive glutamine metabolism”一文中详细阐述了PKM调控的代谢途径[4]。
参考文献:
[1] Manning, G., Whyte, D. B., Martinez, R., Hunter, T. & Sudarsanam, S. The protein kinase complement of the human genome. Science 298, 1912-1934, doi:10.1126/science.1075762 (2002).
[2] Tixeira, R. et al. ROCK1 but not LIMK1 or PAK2 is a key regulator of apoptotic membrane blebbing and cell disassembly. Cell Death Differ 27, 102-116, doi:10.1038/s41418-019-0342-5 (2020).
[3]Pandey, G. et al. ROR1 Potentiates FGFR Signaling in Basal-Like Breast Cancer. Cancers (Basel) 11, doi:10.3390/cancers11050718 (2019).
[4] Liu, M. et al. PKM2 promotes reductive glutamine metabolism. Cancer Biol Med 15, 389-399, doi:10.20892/j.issn.2095-3941.2018.0122 (2018).
关注我们及时了解产品/服务新信息









