乳腺癌
是女性常见的恶性肿瘤之一,其发病率在全球女性中位居首位。为了深入探究乳腺癌发病机制和开发新疗法,研究人员常选择乳腺癌细胞模型进行研究。值得注意的是,乳腺癌的分子亚型多样,包括Luminal A型、Luminal B型、HER2阳性和三阴性乳腺癌(TNBC)。这些不同的亚型在生物学特性、侵袭能力和转移潜能上都有所不同。今天,小源给大家介绍一下乳腺癌研究中常用的细胞模型以及应用案例。
人乳腺癌细胞(MDA-MB-231)
货号:YC-D005
应用案例:
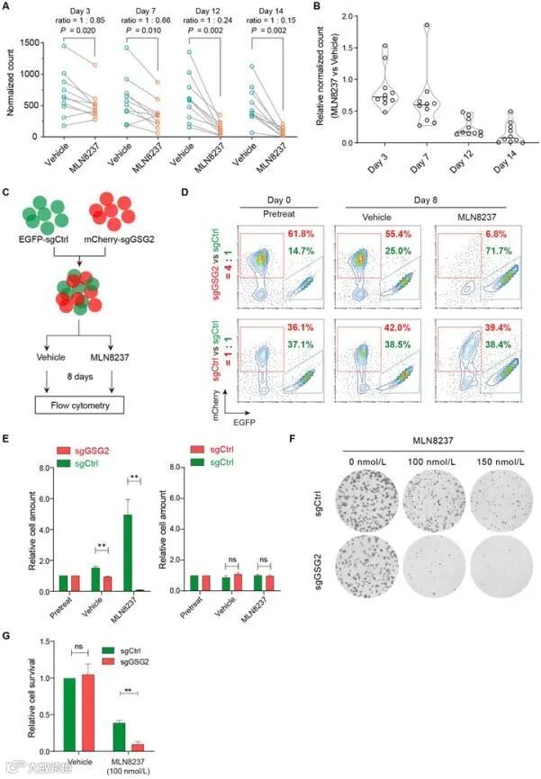
Chen等人[1]使用MLN8237(Aurora-A抑制剂)在MDA-MB-231细胞中对507种激酶进行了合成致死CRISPR/Cas9筛选,并确定了与MLN8237敏感性相关的基因,如GSG2等。利用该细胞进行体外实验,包括竞争实验和集落形成实验,证实GSG2基因敲除MDA-MB-231细胞对MLN8237更敏感。在体内实验中,将MDA-MB-231细胞接种到裸鼠皮下形成肿瘤,验证了联合治疗可协同抑制乳腺肿瘤生长。
图1 GSG2 基因耗竭使肿瘤细胞对 MLN8237 敏感
人乳腺癌细胞(MCF7)
货号:YC-D006
应用案例:
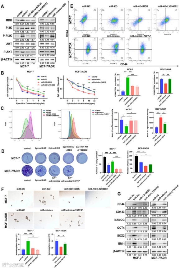
将miRNA鉴定作为预后生物标志物可能有助于克服乳腺癌的化疗耐药性。Han等人[2]利用CRISPR/Cas9技术敲除MCF-7细胞中的miR-1275,发现细胞的药物敏感性降低且癌症干细胞特性增强。同时,通过构建miR-1275过表达的MCF-7/ADR细胞,证实其能增加细胞对化疗药物的敏感性并降低癌症干细胞特性。研究表明,miR-1275通过靶向MDK/AKT轴调节PI3K-Akt信号通路,影响乳腺癌细胞的化疗耐药性。为深入理解乳腺癌化疗耐药机制及寻找新的治疗靶点提供了重要依据。
图2 miR-1275的减少通过MDK/AKT轴促进BC细胞化疗耐药。
特价KO细胞——乳腺癌
¥4980,快至1周
向下滑动查看全部
更多KO细胞,欢迎咨询小源👇👇
联系电话:18054268871,微信同号
小鼠乳腺癌细胞(4T1)
货号:YC-B004
应用案例:
近年来,越来越多的研究揭示了肿瘤来源的外泌体在乳腺癌病理生理学中的重要作用。VAMP-7参与调节细胞膜的融合和囊泡运输,Liu等人[3]使用VAMP-7基因敲除4T1细胞观察其在体外迁移和体外实验中的表现。结果显示,VAMP-7敲除的细胞迁移速度显著降低,表明该基因在肿瘤细胞的动态行为中发挥着重要作用。利用该细胞模型在小鼠中进行体内实验,进一步确认了VAMP-7的缺失可显著抑制体内肿瘤的生长和转移。强调了VAMP-7作为抑制肿瘤衍生外泌体分泌的治疗靶点的潜力。
图3 验证VAMP-7敲除通过抑制外泌体分泌来抑制4T1细胞的致癌性和肺转移能力。
人乳腺导管癌细胞(BT474)
货号:YC-A071
应用案例:
为了了解TRAF4在HER2阳性乳腺癌中的作用及对曲妥珠单抗治疗的影响,Gu等人[4]建立了敲低TRAF4的BT474细胞。发现敲低TRAF4可降低HER2蛋白水平,增强对曲妥珠单抗治疗的敏感性;还能降低总HER2和磷酸化HER2蛋白水平以及AKT和4E-BP1的磷酸化,影响AKT/mTOR信号通路。同时在研究曲妥珠单抗治疗和TRAF4敲低组合效应时,发现TRAF4敲低在亲本和耐药细胞中均可提高对曲妥珠单抗的敏感性,更有利于调节AKT/mTOR信号通路降低AKT活性。
图4 TRAF4敲低可改善亲本和耐药BT474细胞对曲妥珠单抗的敏感性。
这些细胞模型在乳腺癌研究中具有广泛的应用价值,然而,鉴于乳腺癌的异质性,单一细胞模型往往无法完全模拟所有乳腺癌的生物学特性。所以,在实际研究中,可以根据具体的研究目的和实验需求来选择合适的细胞模型。
源井可提供乳腺癌研究相关细胞的基因编辑(KO/KI/PM)以及稳转定制服务,欢迎咨询!
基因编辑实验图片(节选)
联系电话:18054268871,微信同号
关注我们get更多基因编辑细胞干货和福利!



