肝癌是世界范围内第六大最常见的癌症,也是第三大致死癌症。它在撒哈拉以南的非洲和包括中国、中国香港和中国台湾在内的亚洲东部部分地区最为常见。根据癌症起源的细胞类型,肝癌可分为5类:肝细胞癌(HCC)、肝纤维板层癌、胆管癌、血管肉瘤和肝母细胞瘤。其中最常见的是肝细胞癌。
|
Immunotherapy and targeted cancer drugs |
Target |
|
Nivolumab |
PD-1 (PDCD1) |
|
Pembrolizumab |
PD-1 (PDCD1) |
|
Cabozantinib |
PD-L1 (CD274) |
|
Ramucirumab HMBD-001 A2AFP |
VEGFR (KDR) HER3 (ERBB3) AFP |
超3000种KO细胞产品
源井生物的KO产品库拥有超3000种KO细胞,覆盖多种药物靶点基因,包括上述的PDCD1、CD274、KDR、ERBB3基因,1周即可到手,点击【阅读原文】入库搜索现货
CRISPR/Cas9应用于肝细胞癌模型构建【2】
癌症涉及多个位点突变、易位及染色体丢失与增加,这导致癌症驱动基因突变的确定极具挑战。因此,为了更全面、更精确地研究肝癌,我们有必要对肝癌的发生发展过程进行建模,建立具有人类疾病特征的肝癌模型。CRISPR/Cas9高效和简便的基因编辑能力能有效加快这一构建过程。癌症模型大致可分为体外模型和体内模型。常见的体外模型是可以无限传代的肝癌相关细胞系,使用CRISPR-Cas9技术敲除特定基因来模拟肝癌发展过程中的突变,从而构建特定的肝癌模型。体内肝癌模型则通常使用小鼠进行构建,将CRISPR/Cas9系统运送到小鼠的特定器官或组织,通过该系统诱导致癌突变或染色体重排来构建肝癌模型。
肝癌细胞系转染效率低、单克隆生长困难,在众多细胞系中属于难以培养及编辑的细胞系。
案例分析
01
肝细胞癌治疗新靶点SNORD17与P53网络
的复杂关系【3】
肿瘤抑制因子p53在DNA损伤或癌基因异常激活的反应中被激活,诱导包括细胞周期阻滞、凋亡和衰老在内的多种细胞过程。研究表明p53在HCC的发展中发挥着关键作用。许多非编码RNA在p53信号通路中发挥重要作用,其中包括miRNA和lncRNA。然而,小核仁RNA(Small nucleolar RNAs, snoRNAs)在p53调控网络中的作用还不太明确。针对这个问题,同济医院肝脏外科中心的研究团队使用CRISPR/Cas9技术对小核仁RNA SNORD17进行编辑,揭示了SNORD17和p53信号通路在肝细胞癌的中的调控作用,为肝细胞癌治疗提供了一个新的潜在靶点。
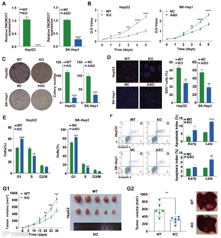
他们借助GEO数据库(Gene Expression Omnibus database)、Kaplan-Meier分析和 qRT-PCR分析筛选得到了肝细胞癌预后相关且在肝细胞癌组织中表达量上调的的小核仁RNA SNORD17。同时SNORD17在HCC中的高表达与肿瘤体积增大、血管浸润呈正相关,推测SNORD17是在HCC临床检测中重要的snoRNA。为了进一步研究SNORD17在肝细胞癌中的作用,研究人员构建了SNORD17基因敲除的Hep G2细胞(由源井生物提供)和SNORD17基因敲降的SK-Hep1细胞(图1 A)。在HCC细胞系中SNORD17基因的敲除和敲降均可显著抑制细胞增殖、克隆形成和G1/S期转变(图1 B~E)。流式分选后进行对比,发现SNORD17基因的敲除和敲降均显著调高了肝癌细胞的凋亡(图1F)。为进一步研究SNORD17在HCC生长中的作用,研究团队利用HepG2-WT细胞和HepG2-SNORD17-/-敲除细胞建立了皮下异种移植瘤模型。结果显示,与对照组相比,在HepG2细胞中敲除SNORD17能显著降低了原位肝肿瘤体积和肿瘤重量(图1 G)。
为了探索SNORD17促进肝癌发展的分子机制,研究人员通过mRNA表达谱检测、Western Blot 检测、Luciferase报告基因检测、增殖、克隆形成实验发现p53可以通过调控SNORD17的表达进而影响HCC细胞生长。
最终,研究表明SNORD17通过与MYBBP1A结合并抑制其转移到核质来调控乙酰基转移酶p300,达到抑制p53乙酰化的效果。SNORD17调节HCC中p53的稳定性和活性的能力使其有望成为HCC治疗的新靶点。同时该项研究也进一步证实了snoRNAs在肿瘤发生中的关键作用,并表面snoRNAs可作为各种癌症的预后标志物,为后续的癌症治疗研究提供参考。
02
CRISPR/Cas9介导的NSD1敲除通过NSD1/
H3/Wnt10b信号通路抑制HCC的发展【4】
有研究表明,核受体结合的SET结构域蛋白1 (NSD1)的体细胞失调与HCC的肿瘤发生有关,提示NSD1可能是这种恶性肿瘤的预后靶点。因此,为了研究NSD1是如何通过调控Wnt/β-catenin信号通路调控HCC进展,Zhang等研究人员利用CRISPR/Cas9基因组编辑系统构建NSD1基因敲除细胞株,并对该NSD1基因敲除细胞株的增殖、迁移和侵袭等进行了一系列的实验研究,还通过染色质免疫沉淀法(ChIP)研究NSD1基因对组蛋白H3、Wnt10b和Wnt/β-catenin信号通路的调控作用。
结果表明NSD1基因敲除可以抑制肝癌细胞的增殖、迁移和侵袭能力。CRISPR/Cas9介导的NSD1敲除促进H3K27me3的甲基化,减少H3K36me2的甲基化,从而抑制了Wnt10b的表达。此外,该研究还指出Wnt/β-catenin信号通路的失活能抑制了肝癌细胞的增殖、迁移和侵袭。
03
CRISPR/Cas9介导的外显子跳跃内在激活
β-catenin信号有助于HCC中的免疫逃逸【5】
最近有研究通过对临床样本的综合分析发现肝细胞癌(HCC)的分子和免疫学分型,以及CTNNB1 (β-catenin)突变亚型表现出免疫抑制肿瘤微环境的独特特征。为阐明其分子机制,Masafumi Akasu等研究人员通过修改lentiGuide-Puro质粒(Nat方法),开发了一种基于CRISPR/ Cas9的高效多重外显子跳跃基因组工程系统。利用该系统首次构建了β-catenin外显子3跳跃突变的人、小鼠肝癌细胞模型,促进了核易位,激活了Wnt/β-catenin信号通路。基因集富集分析表明,在激活β-catenin信号通路的HCC细胞中,免疫相关基因组下调。通过比较分析野生型和外显子3跳跃β-catenin的HCC细胞之间的基因表达谱,发现在人肝癌细胞和小鼠肝癌细胞中,4种细胞因子的表达水平普遍降低。373个人类HCC样本的公开外显子组和转录组数据显示,在具有β-catenin点突变的HCC肿瘤中,两种候选细胞因子基因CCL20和CXCL2显著下调。T细胞杀伤试验和移植肿瘤组织的免疫组化分析表明,小鼠Ctnnb1Δex3肝癌细胞逃过了免疫监测。综上所述,该研究发现由β-catenin信号激活控制的细胞因子可能有助于免疫逃逸,这为β-catenin突变的HCC亚型的癌症免疫治疗提供了新的方向。
由此可见,CRISPR/Cas9技术强大的基因编辑能力为疾病模型的构建提供十分重要的帮助,不仅更快捷还能构建更精准更多样的基因编辑细胞或动物模型。
▼ 点击【阅读原文】即可入库搜索 ▼
参考文献:
[1]https://www.cancerresearchuk.org/about-cancer/liver-cancer/research-clinical-trials/research
[2] Zhao Z, Li C, Tong F, Deng J, Huang G, Sang Y. Review of applications of CRISPR-Cas9 gene-editing technology in cancer research. Biol Proced Online. 2021;23(1):14. Published 2021 Jul 15. doi:10.1186/s12575-021-00151-x
[3] Liang J, Li G, Liao J, Huang Z, Wen J, Wang Y, Chen Z, Cai G, Xu W, Ding Z, Liang H, Datta PK, Chu L, Chen X, Zhang B. Non-coding small nucleolar RNA SNORD17 promotes the progression of hepatocellular carcinoma through a positive feedback loop upon p53 inactivation. Cell Death Differ. 2022 Jan 15. doi: 10.1038/s41418-022-00929-w. Epub ahead of print. PMID: 35034103.
[4] Zhang, Shuhua et al. CRISPR/Cas9-mediated knockout of NSD1 suppresses the hepatocellular carcinoma development via the NSD1/H3/Wnt10b signaling pathway. Journal of experimental & clinical cancer research : CR vol. 38,1 467. 14 Nov. 2019, doi:10.1186/s13046-019-1462-y
[5] Akasu M, Shimada S, Kabashima A, et al. Intrinsic activation of β-catenin signaling by CRISPR/Cas9-mediated exon skipping contributes to immune evasion in hepatocellular carcinoma. Sci Rep. 2021;11(1):16732. Published 2021 Aug 24. doi:10.1038/s41598-021-96167-0



