
作为细胞内活动的真实写照,信号通路是分子机制研究的重头戏!
探索肿瘤免疫和靶向研究,想深入目的靶点和细胞表型的作用关系。
不妨利用CRISPR/Cas9基因编辑技术,从信号通路着手,轻松明确作用机制。
今天小源就以肿瘤癌症经典信号通路PI3K/AKT为例,向大家介绍信号通路研究的思路。
三种思路
细胞内A基因的变化,引起信号通路B基因的变化
信号通路中关键转导基因C的重要性
研究信号通路中D、E基因的相互影响
让您花最少的时间学干货,效率加倍!收获加倍!
Q
什么是信号通路?
细胞要发生某种反应时,分子信号不停传导,进入细胞,形成反应通路
本质是前人研究较透彻的一些分子,对其调控方式的总结
每条信号通路既有自己的转导过程,又有可能相互关联
信号通路三大构成要素
受体和配体受体能传导细胞外信号,并在细胞内产生特定效应,配体能与其结合以产生某种生理效果;
蛋白激酶是一类能够传递信息的主要蛋白,快速改变下游蛋白的构象;
转录因子对基因转录有调节作用的蛋白,可以启动一系列下游蛋白表达。
研究思路—以PI3K/AKT为例
PI3K/AKT通路与肿瘤癌症的的侵袭转移密切相关,相关基因异常表达或突变所导致的功能获得或缺失能够引起肿瘤细胞增殖。
PI3K/AKT信号通路图(图中所涉基因均有KO细胞系现货)
更有PTEN、TP53、TLR2等热门靶点,覆盖A549/Hela/HEK 293等热门细胞系,KO现货等你来选!
思路1
研究细胞中A基因的改变,是否会影响信号通路中B基因的变化,带来细胞表型或功能的改变
案例01
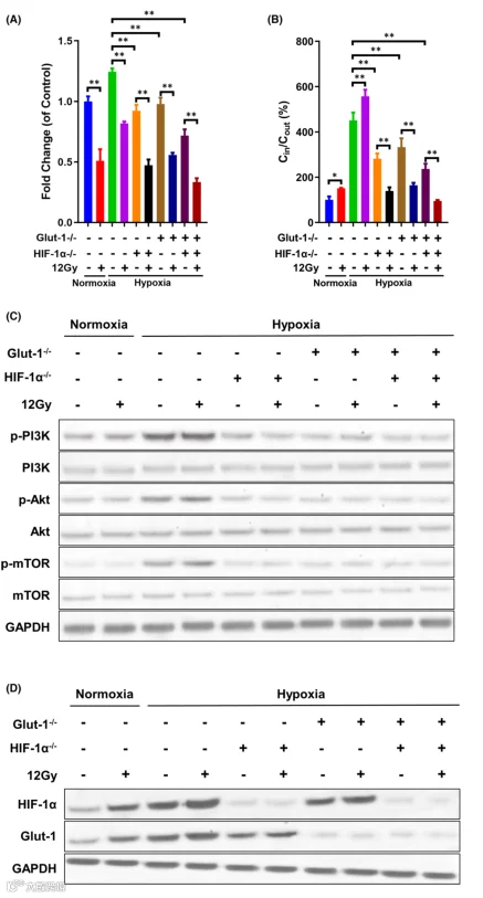
HIF-1α和Glut-1是重要的低氧标志物,且与喉癌的放射耐药有关,缺氧会激活PI3K/Akt/mTOR信号通路,作者选用wortmannin (PI3K的抑制剂)和IGF-1 (PI3K的激动剂)来证明耐药性。如图1A所示,在常氧条件下,wortmannin给药显著降低了喉癌细胞Tu212中PI3K/Akt通路的活性。
图1缺氧条件下辐照后PI3K通路抑制对Glut-1和HIF-1α蛋白表达水平的影响。
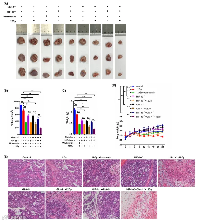
进一步用CRISPR/Cas9技术敲除这两个基因研究其是否有助于缺氧条件增加辐射抗性。在辐照暴露期间,Glut-1或HIF-1α单敲除或双敲除进一步降低缺氧介导的细胞增殖和葡萄糖摄取,双敲除细胞中观察到的水平最低(图2A,B)。结果表明,敲除Glut-1或HIF-1α可改善缺氧诱导的辐射抵抗。在异种移植模型中,wortmannin明显增强了辐射诱导的肿瘤生长抑制(图3A),导致肿瘤体积和重量降低(图3B,C)。此外,与对照小鼠相比,敲除Glut-1和/或HIF- 1α抑制了肿瘤生长,改善喉癌细胞的放射敏感性。
向下滑动查看
本研究联合PI3K/AKT通路的PI3K基因家族的抑制剂和激动剂明确了在Tu212细胞中双敲除Glut-1和HIF-1α有助于增强细胞的放射敏感性。
源井生物可为您提供PI3K家族基因的现货KO细胞系,敲除彻底,表型明显,高分文献so easy!
思路2
研究信号通路中关键转导基因C的作用
案例02
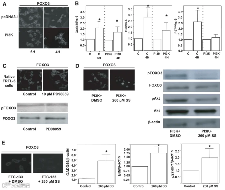
非甾体类抗炎药磺胺酸(SS)已被提倡作为许多恶性肿瘤前的化学预防工具以及恶性肿瘤的治疗选择。然而,SS的确切分子药物作用仍然难以捉摸。作者证明SS通过激活FOXO3使PI3K/AKT信号通路失活。在甲状腺细胞FRTL-5中,SS治疗逆转了PI3K/AKT介导的细胞质中FOXO3的积累,并恢复了其转录活性。重要的是,在甲状腺癌细胞FTC-133中,稳定表达的细胞中,SS处理后AKT活性降低,FOXO3的过表达使得FRTL-5生长速度明显受到抑制,进一步强调了FOXO3对PI3K/AKT的抑制作用,FOXO功能的丧失可能是PI3K/AKT介导的肿瘤发生的一个标志。
向下滑动查看
源井生物可为您提供细胞的干扰/过表达定制服务,载体构建、病毒包装、细胞转染,把难做的实验交给我们,数千例成功编辑经验,实力交付!
思路3
研究信号通路中D、E基因的相互影响
案例03
为了研究FOXO3a在肺成纤维细胞增殖中的作用,对FOXO3a进行过表达和敲低并用吉非替尼预处理小鼠肺成纤维细胞,增强FOXO3a的活性。CCK8法检测肺成纤维细胞的增殖,western blot法检测FOXO3a、磷酸化FOXO3a (p-FOXO3a)和p27的表达。发现小鼠肺成纤维细胞增殖伴随着FOXO3a的失活。敲低FOXO3a可进一步降低p27的表达(图5),而过表达FOXO3a可显著提高p27的表达(图6)。
向下滑动查看
信号通路转导治疗多种疾病的前景是光明的,PI3K/AKT信号转导通路对肿瘤的发生和发展起关键作用,我们有与PI3K/AKT信号通路相关的70+KO现货细胞系等你来选购!低至6880元!
KO细胞产品库
更有3500+KO产品细胞库满足您的不同实验需求,覆盖肿瘤癌症为主的27种疾病类型、26条信号通路、5大类药物靶点,点击下方阅读原文,查找更多细胞现货
200+细胞系定制服务,精准快速,交付优质克隆,缩短您的实验进程!
小贴士:
【查询信号通路,这些数据库更便捷哦↓↓↓】
KEGG:http://www.genome.ad.jp/kegg/
Nature:pathwayinteraction database
Science:STKE—database of pathway
参考文献
[1]Bao YY, Zhong JT, Shen LF et al. Effect of Glut-1 and HIF-1αdouble knockout by CRISPR/CAS9 on radiosensitivity in laryngeal carcinoma via the PI3K/Akt/mTOR pathway[J]. Journal of Cellular and Molecular Medicine. (2022)26: 2881-2894
[2]Weidinger C, Krause K, Mueller K et al. FOXO3 Is Inhibited by Oncogenic PI3K/Akt Signaling
but Can Be Reactivated by the NSAID Sulindac Sulfide[J]. The Journal of Clinical Endocrinology & Metabolism. 2011, 96(9): E1361–E1371
[3]Gu NN , Xing SP, Chen SH et al. Lipopolysaccharide induced the proliferation of mouse lung fibroblasts by suppressing FoxO3a/p27 pathway[J]. Cell Biology International. 2018, 42(10): 1311–1320









