
类风湿关节炎(Rheumatoid arthritis,RA)是一种慢性自身免疫性疾病,破坏的主要目标是关节和软骨,主要病理表现之一是关节翳形成。在RA发展过程中,成纤维样滑膜细胞(FLSs)产生多种致病性介质,如细胞因子和蛋白酶,会破坏细胞外基质(extracellular matrix, ECM)。因此,FLSs被认为是RA的主要效应细胞之一。透明质酸和蛋白聚糖类连接蛋白1(Hyaluronan and proteoglycan link protein 1, HAPLN1),也被称为软骨连接蛋白,它维持了两种重要的ECM大分子——透明质酸(HA)和蛋白聚糖的稳定聚集和结合活性,这有助于形成稳定的大分子结构,以及关节的抗压能力。通过基因组学研究发现,HAPLN1在RA中显示出与疾病活动的显著相关性,并发现与骨关节炎(osteoarthritis,OA)的FLSs相比,HAPLN1是RA-FLSs中上调最显著的基因之一。基于这些观察,可以推断出HAPLN1参与了RA的发生发展,但其作用尚不清楚。

01
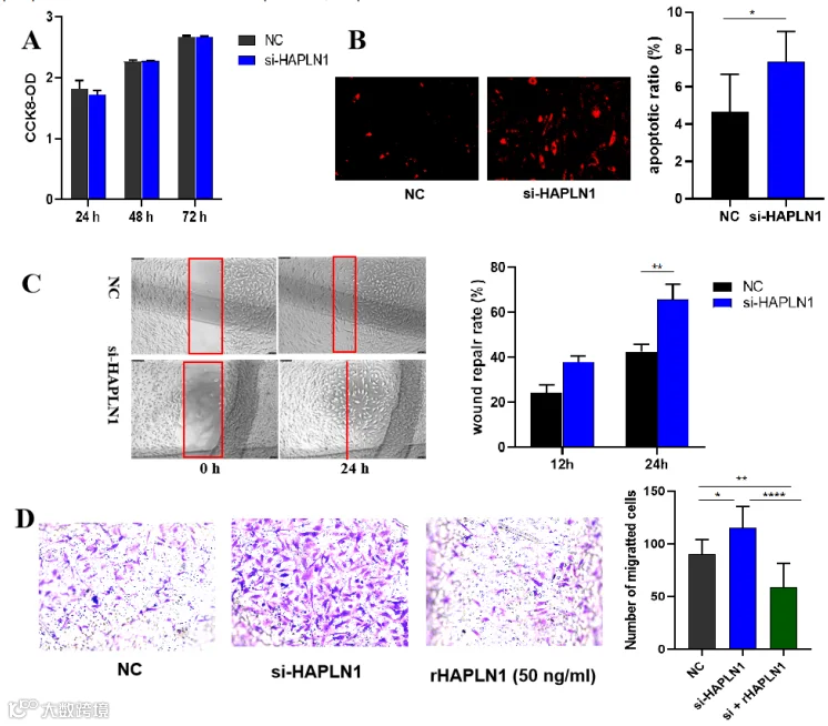
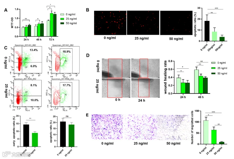
研究人员通过MTT法、CCK8法、transwell法和伤口愈合试验检测经si-HAPLN1、过表达载体HAPLN1OE(由源井提供)、相应对照转染处理以及用rHAPLN1处理的RA-FLSs的增殖和迁移能力。他们发现si-HAPLN1转染并没有影响RA-FLSs的增殖(图1A),但显著增加了RA-FLSs的凋亡率(图1B)。而且si-HAPLN1转染后RA-FLSs迁移能力增强(图1C &D)。相反,转染HAPLN1过表达载体后,RA-FLSs细胞增殖增加,凋亡率降低(图2A &B),另外迁移水平降低(图2C)。而rHAPLN1证实了其对RA-FLSs的作用,显著增强了RA-FLSs的增殖活性(图3A),减少了RA-FLSs的凋亡,尤其是在早期(图3B &C)。伤口愈合试验和transwell实验表明,rHAPLN1抑制了RA-FLSs的迁移能力(图3D&E)。
在该研究中,源井构建了HAPLN1过表达及其对照质粒并进行了病毒包装,用于转染RA-FLSs并进行后续各项检测试验。源井拥有丰富的载体构建及病毒包装经验,可根据不同科研需求提供优质的过表达/干扰载体构建服务及病毒包装服务,还可为您定制专属过表达/干扰稳转株,目前稳转株构建服务正火热促销中,低至¥7980,还可半价享挑单克隆服务。点击底部【阅读原文】查看活动详情。

图1 si-HAPLN1对RA-FLS活性的影响

图2 HAPLN1过表达对RA-FLSs活性的影响

图3 rHAPLN1对RA-FLSs活性的影响
02
采用RT-qPCR和自动化WB分析法比较si-HAPLN1或HAPLN1OE转染后AMPK-ɑ、TNF-ɑ、TGF-β、ACAN、MMPs、Cyclin-D1和Ki- 67的表达水平。经si-HAPLN1和HAPLN1OE处理的RA-FLSs均下调了AMPK-ɑ基因的表达,而蛋白水平上调。si-HAPLN1下调了TNF-ɑ、MMPs、IL-6、TGF-β、纤连蛋白和ACAN的水平,而HAPLN1OE上调了TNF-ɑ、MMPs、IL-6和ACAN的水平(图4)。

图4 si-HAPLN1和HAPLN1OE对RA-FLSs衍生细胞因子和分子的影响
03
综上所述,HAPLN1加速RA-FLSs的增殖,形成病理关节翳,模仿癌细胞。根据生理学发展和肿瘤学研究,HAPLN1似乎是一种致癌基因,但在细胞粘附和抑制迁移能力方面具有相反的功能。由基质金属蛋白酶(MMPs)、IL-6、Ki-67和TGF-β组成的分子网络也证实了上述发现。因此,可以认为HAPLN1是一个致病因素。本初步研究是HAPLN1对RA-FLSs活性影响的首次报道,尚需更多实验来明确其在RA中的作用。
往期精选


电话:400-688-9033
网址:www.ubigene.com
邮箱:info@ubigene.com
地址:广东省广州市黄埔区开源大道198号中巨华夏科技园四楼

