
ARPE-19是一种自发形成的视网膜色素上皮细胞系(retinal pigment epithelial cell line),由Amy Aotaki-Keen于1986年从一名19岁男性的正常眼睛中提取而来的,该男性因在机动车事故中头部受到重创而死亡。这些细胞形成稳定的单层,其表现出形态上和功能上的极性。ARPE-19细胞系具有视觉正常的核型并表达视网膜色素上皮(RPE)特异性标记、65kDa大小的视网膜色素上皮特异性蛋白(RPE65)和细胞视黄醛结合蛋白(CRALBP),这些蛋白在mRNA和蛋白质水平上都显示有表达。
ARPE-19是研究视觉的科学家们常用的细胞模型和工具之一,他们研究眼科疾病的发生、疾病的作用机制或具有治疗活性的药物分子,以及破译细胞信号传导事件。视网膜疾病可导致视力受损,严重的视力丧失甚至失明。造成视网膜色素上皮功能障碍和/或光感受器退化的基因突变会导致视力的受损。这些后眼视网膜中的并置细胞对于视觉周期或光转导起到重要作用。由此说明,这些生化反应过程中的异常扰乱了捕获外部环境图像的神经处理。
迄今为止,已经有260多种不同的基因被鉴定出会导致遗传性视网膜疾病(Inherited retinal disorders, IRDs)。每种遗传性视网膜疾病都是由至少一个不能正常工作的基因引起的。遗传性视网膜疾病可以影响各种年龄段的个体,以不同的速度发展,并且很罕见。然而,许多遗传性视网膜疾病是退化性的,这就意味着病状会随着时间的推移而逐步恶化。常见类型的遗传性视网膜疾病包括先天性黑蒙(LCA, Leber Congenital Amaurosis),色素性视网膜炎(Retinitis Pigmentosa),脉络膜缺失症(Choroideremia),斯塔加德特病(Stargardt’s Disease)和色盲(Achromatopsia)等。值得注意的是,遗传性视网膜疾病仍缺乏通过临床批准的基于药理学、细胞或基因的疗法。
基因编辑技术正在迅速发展,并成为一种真实存在的治疗选择。有策略地编辑患者基因组的这一能力可以引领治疗革命。然而,人们仍然担心关于离体基因编辑后移植视网膜细胞或体内直接进行基因编辑的安全性和有效性。所以,对于作为广泛可用的治疗新选择的基因编辑来说,为提高有效性和安全性而去进一步改善才是至关重要的。
1
应用
ARPE-19细胞系在视觉科学中的应用
1. 基础研究:了解细胞命运控制,研究细胞多能性,研究视网膜细胞生物学,病理生理学和药理学。
2. 药物发现:眼部药物研发和药物筛选中使用最广泛的视网膜色素上皮模型。针对糖尿病视网膜病变(DR, Diabetic Retinopathy)、年龄相关性黄斑变性(AMD, Age-related Macular Degeneration)和色素性视网膜炎(Retinitis Pigmentosa)等的药物研发。
3. 毒理学研究:细胞层面的药代动力学,研究药物的摄取和毒性测试。
4. 疾病建模:研究糖尿病视网膜病变、黄斑水肿(Macula edema)、年龄相关性黄斑变性和色素性视网膜炎的有用且方便的模型。
利用CRISPR-U™ 在APRE-19细胞中进行基因编辑
CRISPR (Clustered regularly interspaced short palindromic repeats) -Cas9技术是目前用于治疗干预的领先基因编辑技术。基因组编辑和创建眼科细胞模型可以推进功能基因组学、信号通路、细胞代谢、细胞死亡、药物研发、药物反应和细胞治疗研究等领域的研究计划。此外,基因编辑正在成为遗传性视网膜疾病的一种有强吸引力的新型治疗策略。
最近,CRISPR/Cas9技术被用于X性联视网膜色素变性RPGR(X-linked retinitis pigmentosa GTPase regulator)遗传性视网膜疾病(IRD)突变和c.3070G>T突变的离体校正。这种具有里程碑意义的治疗方法是将CRISPR技术用于与儿童失明相关基因中的特定突变。这项概念验证的研究表明,如果将这些发现安全有效地应用于患者的眼睛,则可以实现修复基因的能力和治疗的里程碑。
为了加速眼科和视觉科学的研究,源井生物开发了CRISPR-U™ 用于真核细胞的基因编辑。因此,我们可以利用CRISPR/Cas9系统在APRE-19细胞中实现基因组编辑。我们的CRISPR-U™ 系统可用于APRE-19细胞实现快速而精确的基因编辑。通过CRISPR建立的细胞模型已经能够对各种视觉障碍疾病进行机制探索,而这些疾病主要与视网膜发病机制、毒性、蛋白质极性研究、基因递送、多组学、药物筛选和信号传导途径有关。
由于人眼的独特特征和与疾病性质相关的复杂性,动物模型无法模拟出眼疾病生理学和病理学的各个方面。因此,细胞培养模型是研究疾病生理学和病理学的有用替代工具。此外,细胞培养模型是有优点的,因为它们是可以通过实验控制的系统。因此,从动物模型相比,细胞培养模型获得的结果更具有可重复性。基于疾病机制已被阐明,利用CRISPR建立的细胞模型可以与药物研发,药物筛选和其他治疗研究相结合。
源井生物可以根据您的需求定制真核细胞中的基因编辑,也可以在动物模型中进行各种基因修改。

图:CRISPR-U™编辑的ARPE-19细胞模型的客制化产品流程
2
案例分析1:基因敲除突变
Prominin-1充当人视网膜色素上皮细胞的调节剂
Prominin-1(Prom1)是在干细胞谱系中表达的一种跨膜糖蛋白,并在癌症干细胞的存活中起作用。在视觉系统中,Prom1集中在感光器外段盘状膜中,并被认为起结构性作用。人类显性Prom1 R373C突变在小鼠中的表达破坏了感光器外段盘状膜的形态形成,表明Prom1在感光器外段的结构组织中起着不可或缺的作用。另外,视网膜变性已经在Prom1基因中带有点突变的自发敲除小鼠(Prom1rd19)中被发现。对于人类,Prom1基因中的突变会导致斯塔加德特病类型的,牛眼黄斑营养不良以及色素性视网膜炎。视网膜色素上皮细胞(RPE)执行的一项关键功能是脱落的感光细胞外段尖端的吞噬作用和溶酶体降解。而最近的研究表明,视网膜色素上皮细胞的自噬是这项活动的基础。在这项研究中,研究人员调查了Prom1在视网膜色素上皮细胞的代谢活性细胞中的作用。
研究人员通过使用慢病毒构建的过表达Prom1和CRISPR/Cas9介导敲除(KO)的Prom1研究Prom1在RPE中的功能作用和意义。他们证明了Prom1是自噬体形成和转换的关键调节因子。此外,他们还揭示了Prom1通过p62和HDAC6的结合调节RPE中自噬量的分子机制,以及其抑制mTORC1和mTORC2活性的能力。

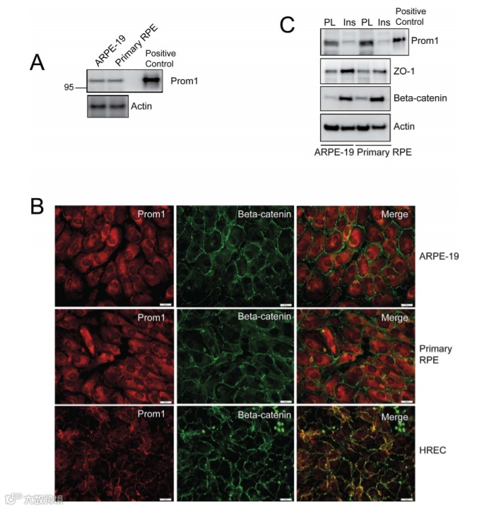
图1:Prom1在人类视网膜色素上皮细胞(RPE)中的表达和定位。
研究人员调查了永生化ARPE-19细胞和从供体眼中获得的原代RPE培养物中Prom1的表达和定位。他们观察到在ARPE-19细胞和原代RPE培养物中有着相似的Prom1表达水平。Prom1和β-catenin免疫荧光染色的表达显示了Prom1主要分布在细胞质和核周区域,在ARPE-19和RPE培养物中都有一些核染色,没能与外围的β-catenin共定位。与未分化的RPE相比,RPE的分化与ZO-1和β-catenin的表达增加以及Prom1的表达降低都有关联,表明Prom1表达降低与RPE分化之间存在相关性。

图2:在RPE中调节Prom1依赖性自噬的分子机制示意图
该研究表明Prom1是RPE中的重要胞质蛋白。细胞的应激信号和生理性衰老大大增加了自噬的活动,并伴随着Prom1表达水平的上调。通过敲除Prom1增加mTORC1和mTORC2的信号传导,减少自噬体向溶酶体的运输,增加p62积累,并抑制由自噬激活剂诱导的自噬标记。相反,Prom1的异位过表达抑制mTORC1和mTORC2的活性,并增强自噬通量。通过与p62和HDAC6的相互作用,Prom1调节自噬体的成熟和运输。这些发现表明Prom1在RPE功能中具有新的细胞质作用。
总结以上研究,Prom1通过上游抑制mTOR信号传导在调节自噬中起到关键作用,并且还是涉及到p62和HDAC6的大分子支架里的成分。
3
案例分析2:基因点突变
基于CRISPR-Cas9和反义寡核苷酸(AON)的方法纠正CLRN1 c.254-649T>G突变的剪接缺陷的研究
Usher综合征(USH)是一种常染色体隐性遗传疾病,其特征是耳聋、色素性视网膜炎(Retinitis Pigmentosa)引起的视力丧失以及偶发的前庭功能障碍。在USH 3型(USH3A)中,这些症状以渐进和可变的方式发生。USH3A通常与CLRN1中的突变相关,而CLRN1是编码功能未知的四跨膜结构域蛋白Clarin-1的基因。CLRN1突变在全球范围内的患病率估计为1:100000,而在最近沙特阿拉伯出现了一种新的深度内含子CLRN1的剪接突变(c.254-649T>G)。该剪接突变产生异常的外显子,其导致了移码和过早出现的终止密码子。由于针对此类突变的适当治疗策略的开发需求尚未得到满足,增加了许多针对已知或未知基因中深度内含子突变的研究。
在这项研究中,研究人员专注于最近发现的深度内含子c.254-649T>G CLRN1剪接突变,旨在建立两种致病治疗方案:CRISPR-Cas9介导的突变内含子区域切除和反义寡核苷酸(AON)介导的mRNA剪接校正。这些方法的治疗潜力已在瞬时或稳定表达CLRN1小基因的不同细胞类型中得到验证。两种方案都产生了对异常剪接的实质性校正。
图1:CRISPR-Cas9介导的CLRN1编辑
c.254-649T>G CLRN1突变位于内含子0b中,并产生一个新的剪接供体位点(SDS),而这导致了在成熟的mRNA中包含一个异常外显子(图1A)。为了测试CRISPR-Cas9编辑CLRN1基因座的效率,研究人员设计了四个靶向突变侧翼区域的单向导RNA(sgRNA,g1-g4)(图1B)。这种CRISPR-Cas9方法显示出合理的基因编辑效率,可从HEK293细胞中的天然CLRN1基因座切除c.254-649T>G突变。该基因编辑效率约为25.9%±0.41%。
图2:AON介导的CLRN1 mRNA剪接校正
为了测试反义寡核苷酸(AON)纠正由c.254-649T>G突变引起的剪接异常的潜力,研究人员设计了五个AON(A1-A5)与CLRN1转录本的不同区域结合。使用AON,特别是A2。(图2C,D)实现了对由c.254-649T>G突变引起的异常剪接的实质性校正。因此,除了CRISPR-Cas9方法外,AON还是治疗携带此突变的USH3A患者的另一种潜在策略。
CRISPR-Cas9介导的基因编辑的效率已经确定是细胞类型依赖性的。在这方面,靶向内源性表达CLRN1的细胞将在治疗上更具有关联性。因此,研究人员测试了两种不同的视网膜色素上皮(RPE)衍生细胞系的CLRN1表达,即ARPE-19和人视网膜色素上皮(hRPE)细胞(该细胞由德国慕尼黑的LMU眼科医院提供)。研究人员发现,使用rAAV方法递送时,可以通过CRISPR-Cas9有效编辑内源性CLRN1基因座。

图3:在转染的ARPE-19和rAAV转导的人RPE细胞中由CRISPR-Cas9介导的CLRN1基因编辑
总结以上研究,CRISPR-Cas9和AON的治疗潜力为纠正CLRN1 c.254-649T>G突变剪接提供了治疗策略,也为进一步的临床前开发提供了初步前提,而这可能会促成针对USH3A患者的首次临床试验。
Ubigene开发了CRISPR-U™优化真核细胞和动物基因编辑载体和过程。效率和准确度比传统方法高10倍。立即联系我们了解与您研究相关的服务吧! |
Reference:
Prominin-1 Is a Novel Regulator of Autophagy in the Human Retinal Pigment Epithelium. Invest Ophthalmol Vis Sci. Vol 58, 2017.
Antisense Oligonucleotide and CRISPRCas9-Mediated Rescue of mRNA Splicing for a Deep Intronic CLRN1 Mutation. Molecular Therapy: Nucleic Acids Vol. 21, 2020.
更多热点软文:
· 两个诺贝尔奖强强联合——CRISPR基因编辑的ESC/iPSC
· 基因编辑RAW 264.7细胞系助力炎症以及破骨细胞生成相关研究
关注源井生物,科研不迷路~


长按二维码识别关注

电 话:400-688-9033
网 址:www.ubigene.com
邮 箱:info@ubigene.com
地 址:广东省广州市黄埔区开源大道198号中巨华夏科技园四楼


