

诱导性多能干细胞(Induced pluripotent stem cell,iPSC),是一种由哺乳动物成体细胞经转入转录因子等手段脱分化形成的多能干细胞,最早由日本学者山中伸弥的研究团队于2006年发现。诱导方法是通过慢病毒载体将Oct3/4、Sox2、c-Myc、Klf4四种转录因子基因转入小鼠成体细胞将其转化为类似于胚胎干细胞的多能干细胞。2007年,iPS诱导技术成功应用于人体细胞。其后,研究人员又不断优化诱导方法,如使用质粒载体转染、腺病毒感染、合成 RNAs和蛋白质等无外源基因整合风险的方法,提高iPS应用的安全性。
iPS细胞与胚胎干细胞(Embryonic stem cell,ES)拥有相似的再生能力,理论上可以分化为成体的所有器官、组织或细胞,在很大程度上解决了神经、心肌等细胞难获取的问题。而相比ES,iPS细胞来源广取材方便,且不用破坏胚胎,所面临的伦理道德争议较小。不仅如此,患者自身来源的iPS还可以规避细胞移植出现排异反应风险,因此iPS细胞在一定程度上冲击了ES的地位,被认为在再生医学、新药开发、疾病模型构建等方面有更广泛的应用前景。
然而,iPS作为疾病模型存在一个问题,那就是无法很好地区分疾病表型的产生是仅由目标基因突变导致,还是由不同个体遗传背景和环境因素差异造成的。为了克服这个问题,研究人员通过基因编辑技术与iPSC联用创建等基因模型(即遗传背景相同)来严格设置对照,很好地排除了点突变以外的干扰因素。具体方法是对患者来源的iPSC进行突变修复,观察诱导分化后疾病表型是否消失,或将正常人来源的iPSC进行突变,观察诱导分化后疾病表型是否出现。而CRISPR/Cas9作为近年来最主流的基因编辑技术,有着效率高、操作简单和成本低的优势,已被广泛应用于iPS相关的基因敲除、点突变和敲入,下面就给大家分享几个应用案例。
疾病建模:
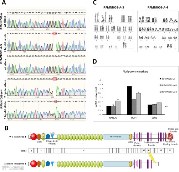
常染色体显性多囊肾病iPSC模型构建
常染色体显性多囊肾病 (ADPKD) 是最常见的遗传性肾病,发病率大约为1/400人-1/1000人。患有这种疾病的人大约有一半将会发展为终末期肾脏疾病,需要进行透析或肾移植。常染色体显性多囊肾和两个基因缺陷有关,其中85%的患者是由位于16号染色体的基因PKD1(TRPP1)发生突变所致。Romano等通过使用CRISPR-Cas9技术在PKD1基因中产生了杂合敲除与纯合敲除的等基因iPS细胞系。并验证了敲除后的iPS细胞在三个胚层中保持干细胞样形态、正常核型、多能性和分化能力。可以作为研究 ADPKD致病机制以及药物筛选的模型资源[1]。
图1
基因矫正:
患者iPS基因矫正后恢复了β-珠蛋白(HBB)表达
β-地中海贫血是一种单基因疾病,由β-珠蛋白 ( HBB ) 基因点突变或片段缺失导致正常β珠蛋白肽链缺失或合成量不足引起的。β-地中海贫血携带者在中国南方的患病率为 2.54%,几十年来一直威胁着数百万人的生命。目前,造血干细胞移植是重度β-地中海贫血患者唯一可用的根治性治疗方法。然而,造血干细胞移植受限于大多数患者缺乏HLA匹配的健康供体。随着基因编辑技术的广泛应用,研究人员通过CRISPR/Cas9系统对患者来源的iPS细胞(基因型为homozygous 41/42 deletion)进行基因编辑,主要设计了靶向HBB突变位置的gRNA,同时以包含正常序列(WT)的PCR产物作为Donor模板进行重组,筛选到基因矫正成功的细胞。将矫正成功的iPS细胞重新分化为造血干细胞HSCs,再将HSCs移植到受辐射的NSI免疫缺陷鼠上,最终发现移植了矫正iPS后的小鼠体内可以正常造血,并产生正常的HBB蛋白,这项研究也为β-地中海贫血的治疗带来新的希望[2]。
图2
抗病毒治疗:
iPSC及其衍生血细胞敲除CCR5后具有HIV抗性
趋化因子受体5(CCR5)作为HIV病毒的共同受体,对于CCR5嗜性病毒的细胞感染至关重要,研究表明,CCR5功能性丧失可防止HIV感染。通过对病人体内的免疫细胞进行基因编辑,有望对HIV感染的患者进行治疗,但由于免疫细胞转染效率低,培养及扩增难度较大,难以直接对其进行基因编辑。Kang等通过使用CRISPR/Cas9技术,在iPSC上进行了基因编辑,分别设计靶向CCR5的单gRNA敲除方案和双gRNA敲除方案,成功筛选到CCR5敲除纯合克隆。纯合CCR5突变的iPSC细胞系仍然显示出多能干细胞的典型特性,并有效分化为造血细胞,巨噬细胞,体外HIV感染实验表明其对CCR5嗜性病毒的攻击产生了独特的抗性。这项研究表明将iPSC技术与CRISPR/Cas9技术结合,在HIV感染的治疗中有应用前景[3]。
图3
其实,CRISPR基因编辑与iPS联合用于疾病模型构建和细胞治疗的案例还有很多,包括神经退行性疾病、代谢性疾病和心脏遗传病等,以下表格汇总了往年的一些相关研究[4]。
参考文献:
[1] Romano E, Trionfini P, Ciampi O, et al. Generation of PKD1 mono-allelic and bi-allelic knockout iPS cell lines using CRISPR-Cas9 system[J]. Stem Cell Research, 2020, 47: 101881.
[2] Ou Z, Niu X, He W, et al. The combination of CRISPR/Cas9 and iPSC technologies in the gene therapy of human β-thalassemia in mice[J]. Scientific reports, 2016, 6(1): 1-13.
[3] Kang H J, Minder P, Park M A, et al. CCR5 disruption in induced pluripotent stem cells using CRISPR/Cas9 provides selective resistance of immune cells to CCR5-tropic HIV-1 virus[J]. Molecular Therapy-Nucleic Acids, 2015, 4: e268.
[4] Ben Jehuda R, Shemer Y, Binah O. Genome editing in induced pluripotent stem cells using CRISPR/Cas9[J]. Stem Cell Reviews and Reports, 2018, 14(3): 323-336.




