如何探究候选基因的功能?
通常有两个方向,一是采用基因敲除(或敲降)的方法使其不表达(或低表达),二是采用基因过表达的方法促使表达上调,后续通过观察相应的表型变化进而推测基因功能。前几期,小源整理了数篇采用源井生物构建的KO细胞模型来研究疾病相关基因功能的文章,本期,小源精选了6篇源井客户采用过表达的方法进行功能研究的文章,希望能为大家集思广益。
期刊:Acta Pharmacologica Sinica
影响因子:8.2
合作单位:北京市肿瘤发生与转化研究教育部重点实验室,NMPA放射药物研究与评价重点实验室,(国家药品监督管理局)北京大学肿瘤医院核医学科
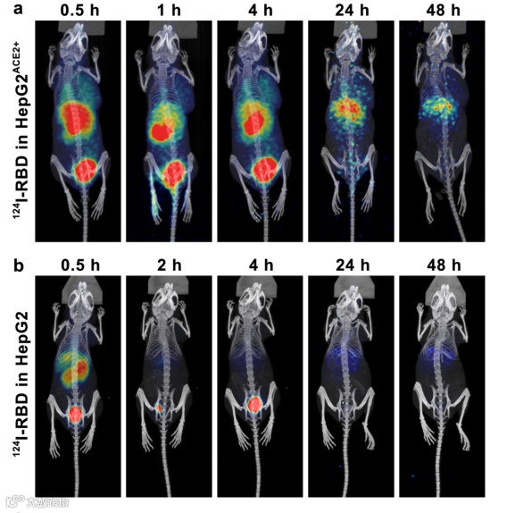
为验证血管紧张素转化酶ACE在细胞水平上的亲和力,作者借助源井生物提供的过表达ACE2的HeLa和HepG2细胞系,首次成功构建了124I-RBD作为新型COVID-19分子靶向探针,并通过RBD与人ACE2受体的结合实验,证实了124I-RBD抗体对ACE2具有高亲和力和选择性[1]。
图1肿瘤模型的PET成像
期刊:Stem Cell Research & Therapy
影响因子:7.5
合作单位:广州市第一医院
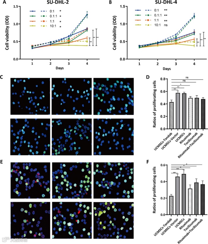
广州市第一医院魏亚明课题组采用源井生物构建的Tandab过表达稳转株及Empty对照稳转株,研究过表达Tandab 蛋白的MSCs对弥漫性大B细胞淋巴瘤 (DLBCL)的治疗效果。结果表明,Tandab(IL-6/CD20)蛋白可以靶向CD20阳性DLBCL细胞,并抑制IL-6相关信号通路,消除IL-6对淋巴瘤细胞的促进作用,这为治疗DLBCL提供了一种潜在策略[2]。
图2 UCMSCs-Tandab(IL-6/CD20)抑制SU-DHL-2/4的增殖
期刊:Life Sciences
影响因子:6.1
合作单位:中山大学中山眼科中心团队
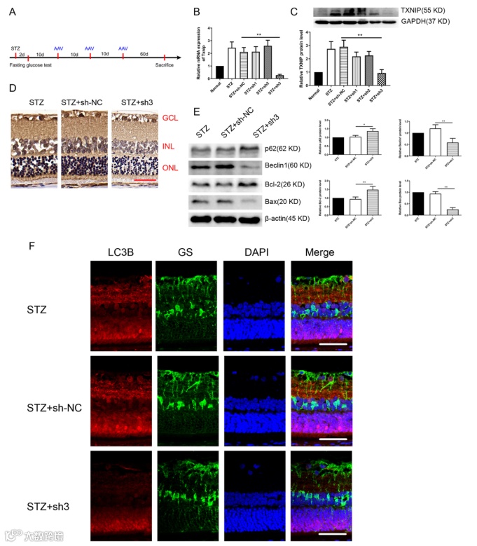
研究团队利用LC3自噬双荧光慢病毒感染大鼠视网膜muller细胞构建过表达稳转株(mCherry-GFP-LC3 lentivirus由源井生物提供)。探讨了TXNIP在糖尿病视网膜病变(DR)自噬和凋亡中的作用,首次揭示了TXNIP通过抑制PI3K/AKT/mTOR信号通路,正向调节高糖条件下muller细胞的自噬,为DR的发病机制提供了新的认识[3]。
图3 TXNIP调节糖尿病患者体内自噬和细胞凋亡
期刊:Frontiers in Pharmacology
影响因子:5.6
合作单位:广州中医药大学第一临床医学院
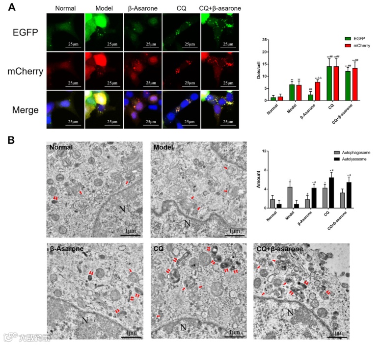
通过构建过表达APPswe的PC12细胞系作为Aβ诱导损伤的细胞模型(APPswe过表达慢病毒由源井生物提供),检测自噬通量相关蛋白的表达以及自噬体和自溶体的数量和形态。研究结果表明,β-细辛醚可以通过增强自噬体与溶酶体的融合来保护PC12细胞免受Aβ诱导的损伤[4]。
图4 β-细辛醚对自噬体和自溶体状态的影响
期刊:Cancers
影响因子:5.2
合作单位:Greifswald大学医学中心、德国INP研究所
气体等离子体是一种用于治疗癌症的新型工具,其中以气体等离子体射流kINPen的功能最为显著。最近,Greifswald大学医学中心和德国INP研究所(Leibniz Institute for Plasma Science and Technology)的Julia Berner等人以荧光素酶的CT26细胞(过表达稳转株由源井生物提供)为研究材料,研发了MoNoS系统来改进 kiNPen 的流动特性。研究发现,在临床相关的原料气通量下,MoNoS 适应的 kINPen 治疗可以显著减少癌细胞生长并增加肿瘤的免疫原性,同时验证了其安全性。该结果进一步证明了使用流动成形适配器(例如MoNoS)来增强气体等离子体射流治疗癌症的可行性[5]。
图5 高气体流速下的MoNos辅助气体等离子体治疗的抗肿瘤活性优于典型的kINPen治疗
期刊:EJNMMI Research
影响因子:3.2
合作单位:武汉同济医院
作者将过表达PD-L1的小鼠黑色素瘤细胞B16-F10(过表达稳转株由源井生物构建)接种在小鼠体内,评估68Ga-NODAGA-BMS986192探针的靶向特异性。通过体内阻断实验进一步证实了该探针的PD-L1靶向能力,证明该探针是一种可用且安全的PD-L1可视化工具,为靶向PET成像的潜力提供了有价值的信息[6]。
图6 B16-F10肿瘤中PD-L1成像
源井生物EZ-OE™稳转株可通过慢病毒法、转座子法以及特定位点重组法等方式构建。凭借CRISPR-U™细胞平台累积的超200种细胞系最佳编辑参数,EZ-OE™稳转株可轻松实现最佳转染率,达到靶基因高表达、稳定整合的目的。更有EZ-editor™独家单克隆培养技术,可高通量分选差异表达的克隆,满足不同研究需求。
EZ-OE™稳转株构建流程
EZ-OE™过表达稳转株,50种热门细胞系,限时特价,低至¥8980,保10年稳定!扫描下方二维码,咨询详情
电话18054268871,微信同号
参考文献:
[1]Li D, Ding J, Liu T, et al. SARS-CoV-2 receptor binding domain radio-probe: a non-invasive approach for angiotensin-converting enzyme 2 mapping in mice[J]. Acta Pharmacologica Sinica, 2022, 43(7): 1749-1757.
[2]Zhang J, Zhong M, Zhong W, et al. Construction of tandem diabody (IL-6/CD20)-secreting human umbilical cord mesenchymal stem cells and its experimental treatment on diffuse large B cell lymphoma[J]. Stem Cell Research & Therapy, 2022, 13(1): 1-15.
[3]Ao H, Li H, Zhao X, et al. TXNIP positively regulates the autophagy and apoptosis in the rat müller cell of diabetic retinopathy[J]. Life sciences, 2021, 267: 118988.
[4]Li Z, Ma J, Kuang Z, et al. β-Asarone attenuates aβ-induced neuronal damage in PC12 cells overexpressing APPswe by restoring autophagic flux[J]. Frontiers in Pharmacology, 2021, 12: 701635.
[5]Berner J, Miebach L, Herold L, et al. Gas Flow Shaping via Novel Modular Nozzle System (MoNoS) Augments kINPen- Mediated Toxicity and Immunogenicity in Tumor Organoids[J]. Cancers, 2023, 15(4): 1254.
[6]Zhou H, Bao G, Wang Z, et al. PET imaging of an optimized anti-PD-L1 probe 68Ga-NODAGA-BMS986192 in immunocompetent mice and non-human primates[J]. EJNMMI research, 2022, 12(1): 35.
关注我们及时了解产品/服务新信息



