研究背景
肥胖与哮喘发病率增加有关,但肥胖引发哮喘的具体机制尚不完全清楚。已有研究表明,肥胖会导致脂肪因子和活性氧(ROS)水平升高,从而影响肺功能和引发气道炎症。此外,硫氧还蛋白相互作用蛋白(TXNIP)在氧化应激和炎症中发挥作用,但其在肥胖诱导的哮喘中的具体作用仍需进一步研究。
摘要
近日,Ji-Soo Jeong等人在Redox Biology杂志上,发表了题为“The absence of thioredoxin-interacting protein in alveolar cells exacerbates asthma during obesity”的研究论文。研究揭示了硫氧还蛋白相互作用蛋白(TXNIP)在肥胖诱导的哮喘中的作用,为治疗肥胖相关哮喘提供新的视角。该研究采用了源井生物构建的TXNIP基因过表达载体,构建了稳定表达TXNIP的A549细胞系,通过检测细胞中促炎细胞因子和ROS的水平以探讨TXNIP对炎症反应的影响。
构建肥胖小鼠哮喘模型
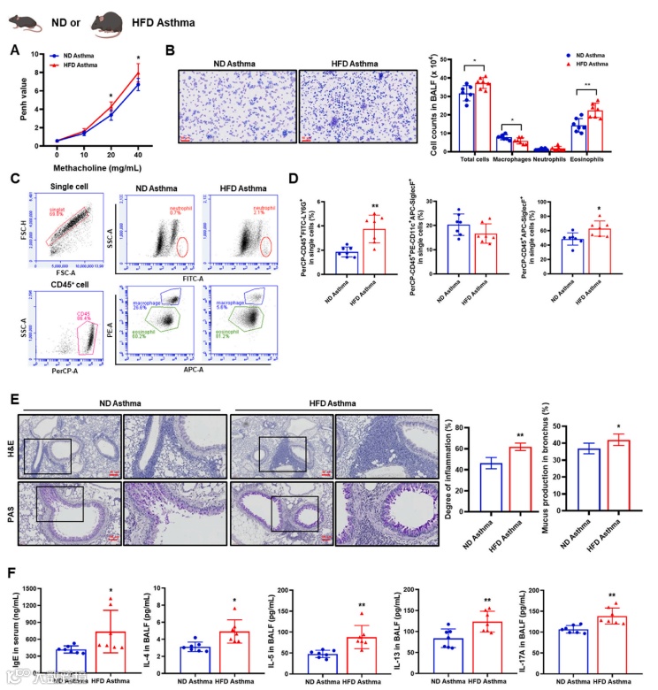
分别使用正常饮食(ND)和高脂饮食(HFD)喂养小鼠,然后通过鼻内注射米曲霉蛋白酶(Asp)诱导哮喘,并评估其症状。与ND小鼠相比,HFD小鼠在20和40mg/mL的乙酰甲胆碱浓度下,Penh值显著升高,BALF中嗜酸性粒细胞计数显著增加,炎症细胞浸润增加,黏液分泌增多,血清总IgE水平升高,炎症细胞因子IL-4、IL-5、IL-13和IL-17A水平升高。与ND小鼠相比,HFD小鼠血清FFAs水平升高,脂肪因子(瘦素/脂联素)比例增加,BALF细胞内ROS水平升高。
图1 正常饮食(ND)和高脂饮食(HFD)喂养小鼠的哮喘症状比较
构建TXNIP基因敲除小鼠模型
使用TXNIPCre(肺泡Ⅱ型细胞中TXNIP缺失)小鼠来验证TXNIP在哮喘诱导中的作用。与健康对照组相比,哮喘患者样本中TXNIP和NLRP3蛋白表达显著增加;与ND小鼠相比,HFD小鼠肺泡2型细胞中TXNIP和NLRP3表达增加;与TXNIPfl/fl小鼠相比,TXNIPCre小鼠哮喘症状加重,BALF中嗜酸性粒细胞计数增加,炎症细胞浸润增加,血清总IgE和炎症细胞因子水平升高,TXNIP和NLRP3炎症小体相关蛋白表达增加。
图2 使用TXNIPCre小鼠来验证TXNIP在哮喘诱导中的作用。
体外实验
该研究采用了源井生物构建的TXNIP基因过表达载体,从而构建了稳定表达TXNIP的A549细胞系。通过细胞培养和分析mRNA表达水平以及检测细胞内ROS水平,研究TXNIP对炎症的影响。与TXNIP沉默细胞相比,TXNIP过表达细胞中促炎细胞因子IL-1β、IL-6和TNF-α的mRNA表达水平降低,ROS水平降低。
图3 TXNIP的表达影响A549细胞中促炎细胞因子和活性氧水平
结论
研究结果表明,在肥胖诱导的哮喘中,TXNIP水平的增加是一种补偿性反应,用以抵御炎症反应。该研究提供了肥胖与哮喘关系的新见解,特别是TXNIP在调节氧化应激和炎症反应中的作用,为未来的治疗策略提供了可能的靶点。
参考文献:
Jeong, Ji-Soo, et al. "The Absence of Thioredoxin-Interacting Protein in Alveolar Cells Exacerbates Asthma during Obesity." Redox Biology, vol. 73, 2024, 103193.
联系电话:18054268871,微信同号
关注我们get更多基因编辑细胞干货和福利!


点击“阅读原文”查看活动详情

