研究背景
“
摘要
近日,中国科学院动物研究所康乐院士团队在Nature Communications上发表了题为“Parental experiences orchestrate locust egg hatching synchrony by regulating nuclear export of precursor miRNA”的研究论文。在这项工作中,以飞蝗具备的种群密度依赖的表型可塑性为模式,揭示了雌性飞蝗高种群密度经历通过生殖系统miRNA合成通路调控后代卵同步孵化的机制。其中,该研究采用了源井构建的敲除XPO5基因的293T细胞以评估PTBP1是否能在独立于XPO5的情况下发挥作用。
FOXN1-PTBP1–miR-276响应高种群密度调控后代卵同步孵化的作用模式
“
图文导读
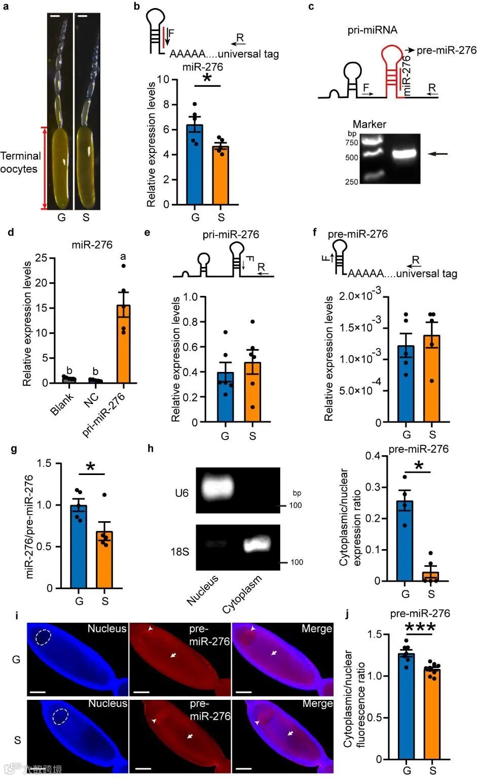
首先,根据miRNA生物合成各个阶段,针对miR-276合成的中间产物设计特异性引物,并且在不含有本底miR-276的细胞系HEK 293T中证实飞蝗miR-276转录产物(pri-miR-276)以及前体(pre-miR-276)序列的正确性。通过比较群、散飞蝗卵母细胞里这些中间产物的表达量,发现群居飞蝗卵母细胞中miR-276高表达是由于pre-miR-276高效出核造成的(见图1)。
图1. 群居飞蝗末端卵母细胞中pre-miR-276出核效率高于散居飞蝗
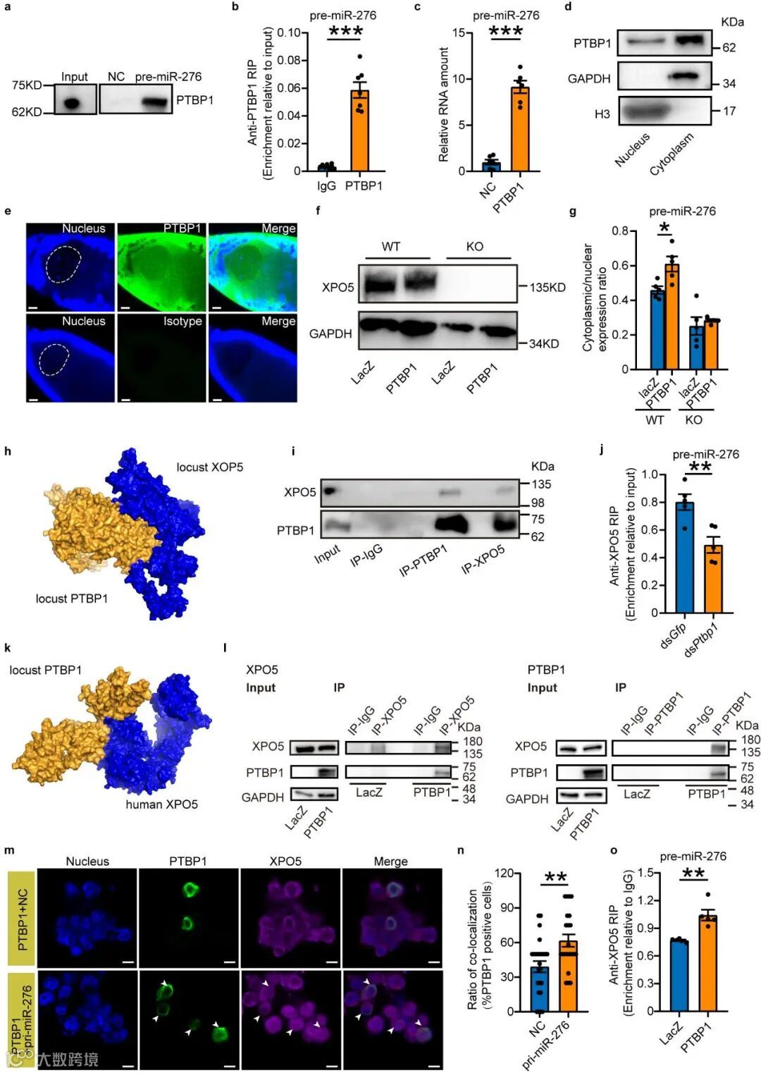
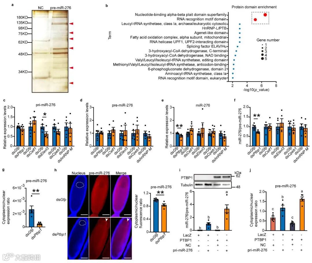
为进一步探究哪些蛋白因子参与pre-miR-276出核转运,研究人员通过设计pre-miR-276特异性探针,进行卵母细胞RNA pull-down实验拉取与pre-miR-276互作结合的蛋白,筛选出一些可能参与pre-miR-276出核转运的蛋白因子。并结合飞蝗体内干扰以及体外细胞过表达实验证实RNA结合蛋白-PTBP1促进pre-miR-276的出核转运(见图2)。
图2. PTBP1促进pre-miR-276出核转运
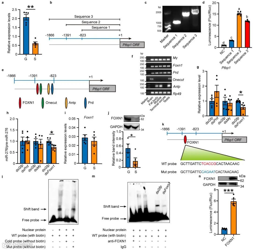
由于PTBP1是一个RNA结合蛋白,通常位于信号通路下游,为研究PTBP1是如何响应外界高种群密度变化,该研究进一步寻找PTBP1上游响应种群密度信号的因子。通过定量发现,群散飞蝗Ptbp1在转录水平上响应种群密度变化。通过对Ptbp1的启动子扩增、验证并对Ptbp1的启动子进行预测筛选出5个可能的转录因子,然后通过体内干扰、EMSA实验、体外细胞启动子活性验证,证实FOXN1是Ptbp1的转录因子(见图3)。
图3.转录因子FOXN1激活Ptbp1的转录
为从机制上研究PTBP1是如何促进pre-miR-276的出核转运,该研究首先通过RNA-蛋白互作拉取实验证实PTBP1与pre-miR-276直接结合。飞蝗PTBP1是一个核质穿梭蛋白,PTBP1就可能是通过独立作用或者是与是pre-miRNA出核转运所必须的转运蛋白Exportin-5 (XPO5) 5互作来发挥作用。该研究采用了源井构建的敲除XPO5基因的293T细胞以评估PTBP1是否能在独立于XPO5的情况下发挥作用。发现在缺失XPO5的情况下,PTBP1不能独立发挥功能。经过蛋白互作模型预测、体内外蛋白互作实验发现PTBP1能与XPO5互作。更为重要的是,体内干扰以及细胞过表达实验证明,PTBP1是通过与XPO5促进pre-miR-276出核转运(见图4)。
图4. PTBP1通过与XPO5互作促进pre-miR-276的出核转运
PTBP1是如何识别pre-miR-276的呢?该研究首先猜测PTBP1与XPO5相同,即通过识别pre-miR-276普遍具有的二级茎环结构发挥功能。然而,当选取飞蝗卵巢中群居高表达的8个miRNA进行检测,发现干扰Ptbp1后发现不能抑制这些miRNA的前体(pre-miRNAs)的出核转运。说明PTBP1对miRNA前体出核作用并不是普遍的,即PTBP1不是通过识别pre-miRNA二级茎环结构发挥功能。由于PTBP1是多聚密度结合蛋白6,而pre-miR-276的序列在5p和3p链上各存在一个“CU motif”,正好与PTBP1结合的motif吻合。通过设计碱基突变实验发现,任意一个“CU motif”的突变后,PTBP1促进pre-miRNA出核功能不复存在,并且PTBP1促进pre-miRNA与XPO5结合的作用也消失,而非“CU motif”的突变并不影响PTBP1对pre-miRNA出核的促进作用。所以,这两个“CU motifs”对于PTBP1发挥作用缺一不可。所以,PTBP1是通过识别的“CU motifs”发挥促进pre-miR-276出核转运的功能(见图5)。
图5. PTBP1依赖pre-miR-276上的“CU motifs”促进pre-miR-276的出核转运
之前研究发现,高种群密度经历的飞蝗通过激活miR-276高表达而促进飞蝗后代卵孵化同步性3。并且PTBP1、miR-276及靶标BRM在群居卵母细胞中高表达模式能够传递给后代卵。为进一步探究PTBP1是否也会通过影响miR-276的表达影响后代卵的孵化,通过雌虫体内干扰Ptbp1以及体内干扰Ptbp1后过表达miR-276进行表型回补,分析后代卵孵化时间发现雌虫生殖系统PTBP1能通过激活miR-276促进后代卵的同步孵化(见图6)。
图6. PTBP1-miR-276促进飞蝗后代卵的同步孵化
最后,该研究还探索了PTBP1介导的pre-miR-276出核转运机制的普遍性。因为miR-276是昆虫特有的miRNA,并且pre-miR-276尤其是“CU motifs”在昆虫中高度保守。该研究以果蝇为代表,验证PTBP1也能够促进pre-miR-276的出核转运,暗示了PTBP1发挥功能在昆虫中的保守性(见图7)。
图7. 果蝇中PTBP1促进pre-miR-276的出核转运
“
结论
该研究揭示了高种群密度经历下的飞蝗末端卵母细胞中转录因子FOXN1激活PTBP1,PTBP1通过识别pre-miR-276上的“标签”诱导PTBP1与之结合而招募更多的XPO5而促进pre-miR-276的高效出核导致miR-276高表达,miR-276-BRM诱导了后代卵同步孵化。并且PTBP1促进pre-miR-276出核的机制在昆虫中是保守的。
文章同款KO细胞
源井可提供
4500+KO细胞产品
1周达,极速验证靶点
涵盖10大领域,300多个特价基因,
低至¥4980!
👇 扫码添加技术咨询 👇
联系电话:18054268871,微信同号
点击“阅读原文”,了解活动详情
向下滑动查看所有
关注我们get更多基因编辑细胞干货和福利!


点击“阅读原文”查看活动详情

