
人子宫内膜癌(endometrial cancer, EC)是女性生殖道恶性肿瘤之一。随着人口老龄化、肥胖等代谢性疾病的增加,婚龄的推迟和不孕患者的增多,EC的发病率呈上升趋势,并逐渐呈低龄化趋势。早期的诊断和治疗可以改善EC患者的病情,降低其临床死亡率,但我们对EC的病因尚不清楚。因此,阐明EC发生的机制以及找到如何抑制EC发生的手段仍然是需要迫切解决的问题。
针对这个问题,浙江省丽水市丽水人民医院Xingmei Wu等学者在MEDICAL SCIENCE MONITOR杂志上发表了一篇名为“RNA Binding Protein RNPC1 Suppresses the Stemness of Human Endometrial Cancer Cells via Stabilizing MST1/2 mRNA”的文章。RNA结合蛋白RNPC1已被证明在多种肿瘤中发挥抑制作用,例如RNPC1通过抑制miR-181a与CASC mRNA结合而增强CASC mRNA表达,从而减缓非小细胞肺癌(NSCLC)的恶化。然而,RNPC1在EC发生中的作用从未被证实。因此,为研究这个问题,XingMei Wu等人进行了一系列的实验,结果发现RNPC1直接与MST1/2 mRNA结合,从而激活Hippo通路(肿瘤抑制信号),以及对MST1/2的抑制可以减轻RNPC1过表达对EC细胞球干性的抑制。

作者以AN3CA, KLE, HEC-1A, and HEC-1B EC细胞系为模型,用RNPC1过表达慢病毒(RNPC1-OE) RNPC1-kd、敲除慢病毒(RNPC1-kd)(由源井生物提供)经48小时转染后,构建RNPC1过表达细胞株。对其进行mRNA稳定性测试、蛋白质免疫印迹实验、成球分析、ALDH1活性分析、RNA免疫沉淀反应(RIP)、迁移分析。研究发现:EC细胞球表现出比亲代EC细胞更强的干性,表现在成球能力、ALDH1活性、干细胞标记表达和迁移能力增强;低分化EC细胞中RNPC1的表达明显低于中分化EC细胞;此外,EC细胞球中RNPC1的表达显著降低,RNPC1过表达会使EC细胞球的干性减弱;RNPC1过表达降低了EC细胞球的迁移能力。
进一步研究发现RNPC1是MST1/2的上游调控因子,提示在EC进展过程中靶向RNPC1可能是激活Hippo通路的良好策略,这意味着RNPC1可能是EC治疗的潜在靶点。
源井生物在该研究中提供了RNPC1过表达慢病毒、敲除慢病毒和空载体用于研究RNPC1与MST1/2 mRNA结合对EC细胞干性的抑制机制。源井生物拥有成熟的病毒包装体系与数百种细胞转染经验,可提供体外细胞感染用的浓缩病毒或动物体内使用的超纯化病毒。除此之外还有活力强,滴度高,能高效感染的慢病毒现货。
RNPC1直接与MST1/2 mRNA结合,从而激活Hippo通路
由于Hippo通路是一种肿瘤抑制信号通路,在哺乳动物中,该通路的主要成员是MST1/2激酶、LATS1/2激酶及其连接蛋白Sav和MOBI1,主要功能是调节转录共激活因子YAP和TAZ的活性。当Hippo信号通路被激活时,MST1/2激酶结合并激活其配体蛋白Sav。磷酸化的LATS1/2激酶和MOB1蛋白促进了LATS/MOB1复合物的形成,激活了LATS1/2激酶。活化的LATS1/2激酶使YAP及其副产物TAZ失活。由于RNPC1总是与mRNA结合并增强其稳定性,因此研究人员想知道RNPC1是否可以激活Hippo通路。结果发现:与EC细胞相比,EC细胞球中MST1/2和LATS1/2的表达降低(图1A, 1B)。在EC细胞球中,RNPC1过表达增加了MST1/2,但未增加LAST1/2 mRNA水平(图1C)。因此,研究人员推测RNPC1可以直接与MST1/2 mRNA结合,从而激活Hippo通路。正如预期的那样,RIP分析显示,在EC细胞球中,MST1/2在RNA pull-down 中被anti-RNPC1富集,而非对照lgG,而LATS1/2不富集(图1D)。此外,EC细胞球内过表达RNPC1增强了MST1/2 mRNA的稳定性 (图1E, 1F)。

图1
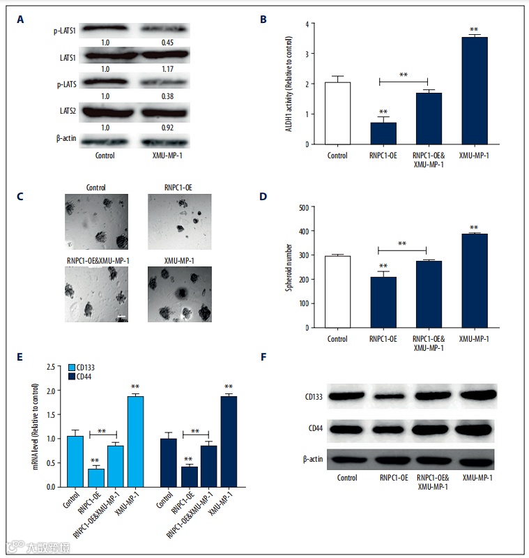
抑制MST1/2可以挽救RNPC1过表达对EC球干性的抑制
最后,研究人员探讨了RNPC1是否减弱了依赖于MST1/2的EC细胞球的干性。他们在过表达RNPC1的EC细胞球中加入MST1/2的抑制剂XMU-MP-1。通过检测MST1/2下游效应子磷酸化LATS1/2 (p-LATS1/2)的表达来评估XMU-MP-1的抑制效率(图2A)。结果显示XMU-MP-1在不同程度上恢复了由RNPC1过表达介导的ALDH1活性下降(图2B)、成球能力下降(图2C, 2D)、干性标志物表达减少(图2E, 2F)。这些结果表明,RNPC1通过与MST1/2结合,激活了Hippo通路,从而减弱EC细胞球的干性。

图2
在本研究中,RNPC1被认为是MST1/2的上游调节因子。然而,具体的结合区域或位点并未在本研究中阐明,研究者也表明他们会在未来的研究工作中进一步去探究。不过即便主要结论还需要通过体内实验来进一步证实,但靶向RNPC1也许的确是EC发生过程中激活Hippo通路的一个不错的策略。
源井生物是一家专注于细胞基因编辑的企业,可在全球范围内提供优质的基因编辑细胞、稳转细胞株、病毒包装等相关服务,以及近2000种KO细胞现货库,基因敲除试剂盒等基因编辑相关产品,咨询更多产品详情欢迎添加官方微信号【18054268871】
· 战胜新冠疫情的有力武器——VERO细胞系
· 基因编辑ARPE-19细胞,基因治疗和视觉科学的有机结合
· 【前沿研究】调控FOSL2基因让鸡胸肉更美味?减肥党表示这样的研究再多来点!