近日,陕西师范大学李婷和杨兴斌教授团队在国际顶级学术期刊Cell Metabolism在线发表题为“Nondigestible stachyose binds membranous HSP90β on small intestinal epithelium to regulate the exosomal miRNAs: a new function & mechanism”的研究论文,首次揭示了功能性寡糖在上消化道的营养新功能与新机制。该研究采用源井生物构建的敲除HSP90β的Mode-K小肠上皮细胞,通过考察水苏糖对敲除细胞外泌体miRNA的影响,深入阐明了不被上消化道吸收的水苏糖却通过直接与小肠上皮细胞膜HSP90β作用调节小肠外泌体miRNA组成的营养新功能。
长期以来,科学界普遍认为功能性寡糖与近端小肠无交流互作,其不被上消化道酶解吸收,而是作为小肠的“过客”直抵远端结肠,通过选择性促进益生菌增殖发挥经典益生元的营养功能。令人惊奇的是,该研究团队利用Pull-down、CRISPR-Cas9基因编辑等技术,首次发现低聚四糖水苏糖虽未进入小肠上皮细胞内,却非常明显地积聚在细胞膜表面,并与小肠上皮细胞膜上热休克蛋白HSP90β结合。HSP90被称作细胞外泌体分泌的调控“开关”,外泌体则作为细胞间通讯的重要信使,将其载运的miRNA、蛋白质等信号分子传递至受体细胞,激活胞内信号通路,调节机体生理功能。团队进一步借助粪便miRNA移植、Small RNA-16S rRNA测序等技术,揭示水苏糖通过直接作用小肠上皮细胞膜HSP90β重编其外泌体miRNA表达谱的营养新功能,并率先阐明水苏糖类功能糖通过该新功能调控肠道菌群的间接益生新机制。
该发现打破了非消化性寡糖与近端小肠无“交流”的固有认知,拓展了经典益生元寡糖的益肠营养谱和效应机制理论,为探索功能性寡糖在上消化道驱动的“潜藏”营养新功能提供了新的视角与见解。
文章要点:
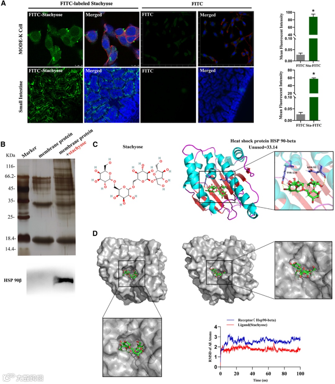
1.不被上消化道吸收的低聚四糖水苏糖,虽不被小肠上皮细胞吸收,却明显积聚在细胞膜表面。进一步联合Pull-down、蛋白质谱和分子动力学模拟等技术发现,水苏糖可直接与HSP90β蛋白稳定结合。
图1. 水苏糖直接与小鼠小肠上皮细胞膜上的HSP90β作用
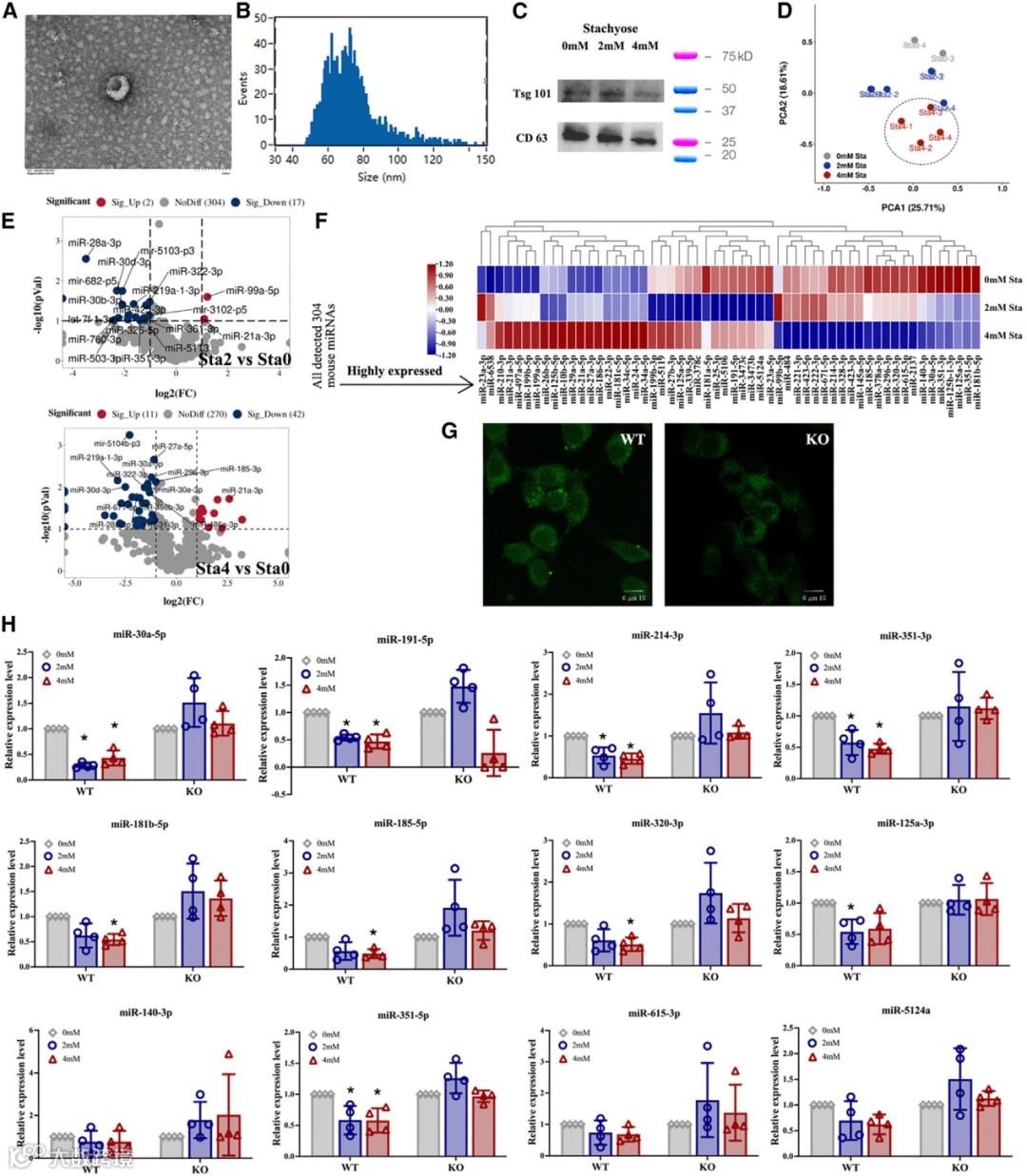
2.水苏糖显著改变小肠上皮细胞分泌的外泌体miRNA表达谱,而当采用CRISPR-Cas9技术敲除小肠上皮细胞的HSP90β基因(源井构建)后,水苏糖在小肠上皮细胞膜上的聚积及其对小肠外泌体miRNA的调控效应基本消失。
图2. 敲除小肠上皮细胞HSP90β基因显著消除水苏糖在细胞膜上的聚积及其对小肠外泌体miRNA的调节作用
3.水苏糖明显改变小鼠和人体粪便中由肠道细胞分泌的外泌体miRNA表达谱,且水苏糖对肠道外泌体miRNA的调控作用不依赖于肠道微生物群。
图3. 水苏糖重编小鼠和人体粪便miRNA表达谱
4.水苏糖所改变的肠道外泌体miRNA进一步重塑小鼠肠道菌群结构,尤其抬高肠内乳酸菌丰度。
图4. 水苏糖重塑小鼠和人体肠道菌群组成
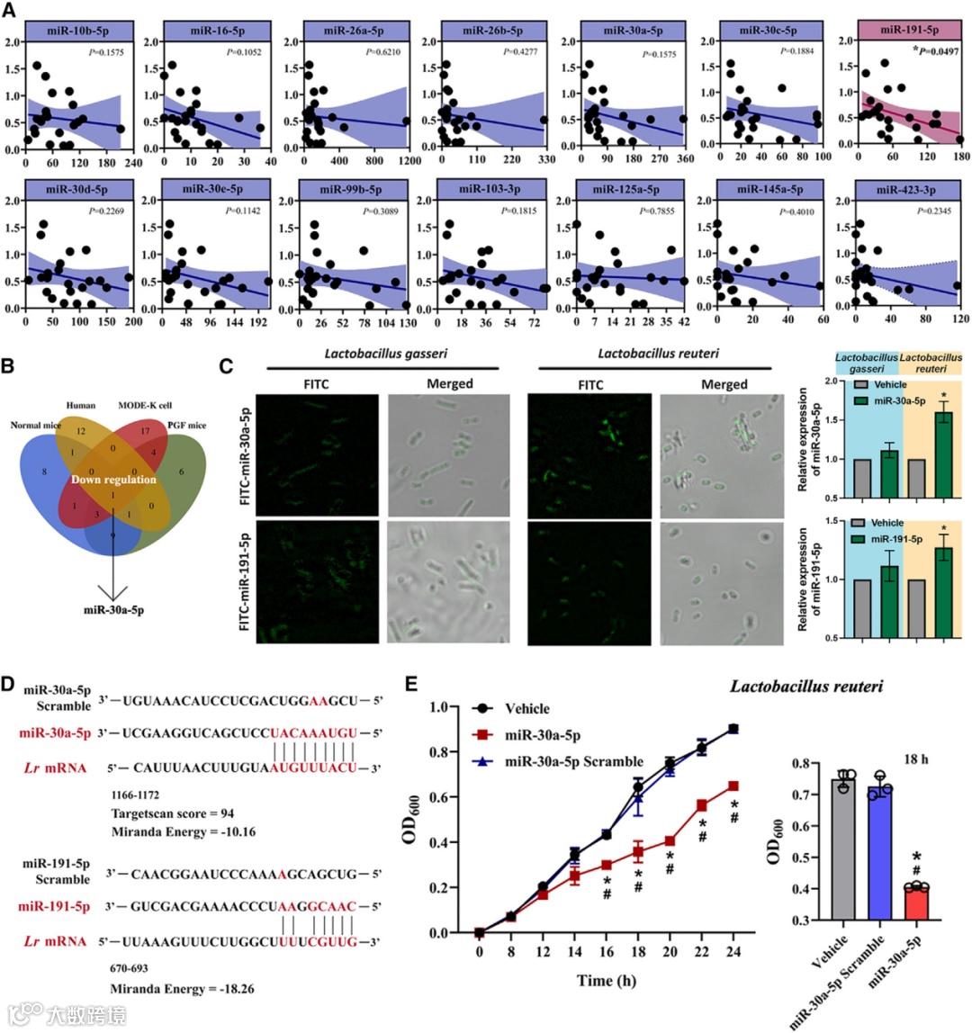
5.水苏糖显著下调小肠细胞分泌至肠腔中的miR-30a-5p,而miR-30a-5p可序列特异性地抑制罗伊氏乳杆菌(Lactobacillus reuteri)的生长。
图5. 水苏糖-肠道外泌体miRNA-肠道微生物调控轴
图6. 被水苏糖下调的miR-30a-5p显著抑制罗伊氏乳杆菌的增殖
源井KO现货全线¥3999,年终秒杀!
👇欢迎咨询👇
联系电话:18054268871,微信同号
参考文献:Li, Ting, et al. "Nondigestible stachyose binds membranous HSP90β on small intestinal epithelium to regulate the exosomal miRNAs: A new function and mechanism." Cell Metabolism (2024).https://doi.org/10.1016/j.cmet.2024.10.012
点击阅读原文,查看活动详情

