

类风湿性关节炎
(Rheumatoid arthritis, RA)
一种慢性全身性自身免疫疾病,发病机制尚不清楚。研究表明,年龄、吸烟史、不良体质指数(BMI)、免疫原性和基因多态性等多种因素都与RA的发病机制及其难治性有潜在关系。作为生命中不可避免的过程,衰老是各种疾病风险日益增加的一个主要因素。
代谢性DNA损伤和免疫系统的持续激活是驱动细胞衰老的重要生物学活动。在衰老过程中,DNA片段会在血液中积累并进入循环,成为循环自由DNA (cfDNA)。值得注意的是,DNA片段化也被认为是许多疾病的生物学特征,如创伤、败血症、无菌性炎症、心肌梗死、中风、移植排斥反应、糖尿病、镰状细胞病等。Aicardi-Goutières综合征和家族性冻疮狼疮都有一个共同的表型特征——因不能及时清除self-DNA或self-RNA片段而导致免疫系统被异常激活。经缓解病情抗风湿药(DMARDs)治疗后,RA患者血浆中的DNA片段化情况明显降低,这说明DNA片段化可能与RA发病机制相关。基于中老年人RA发病率升高可能与年龄相关的DNA片段积累有关的假设,弄清这些患者血浆中DNA片段的来源、研究如何提高清除机制效率可能为RA的防治策略开辟新途径。
为验证DNA片段是导致类风湿性关节炎发生的因素之一,来自澳门科技大学创新药物发现生物物理实验室、中药质量研究国家重点实验室的Weidan Luo研究团队做了一系列的研究并在Research Square上发表了一篇题为“Self-DNA accumulation as a risk factor for accelerating the pathogenesis of rheumatoid arthritis in elderly individuals”的文章。该文章称DNA片段是炎症释放介质的有效制造者,而TREX1基因是DNA片段的有效降解者,并提示TREX1是调节细胞免疫和衰老的关键基因。这一结论为我们提供了一个预防类风湿性关节炎的新思路,即快速清除体内多余的DNA片段以确保衰老细胞保持健康。
3'->5' DNA外切酶TREX1在RA患者中显著下调
向上滑动查看完整信息
TREX1和cGAS信号通路在DNA片段诱导的促炎因子释放中的作用
向上滑动查看完整信息
关节注射DNA片段诱发TREX1条件敲除(TREX1Cre)大鼠关节炎
向上滑动查看完整信息
DNA片段可促进TREX1Cre大鼠T细胞活化,减少Treg细胞数量
向上滑动查看完整信息
腺相关病毒(AAV)介导的TREX1过表达抑制AIA大鼠滑膜炎症
向上滑动查看完整信息
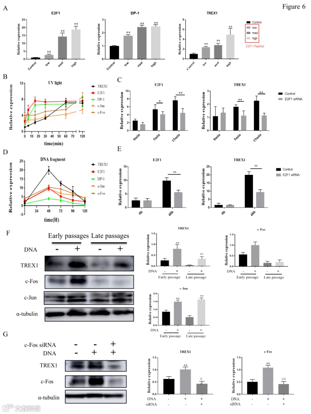
老化相关的细胞衰老和关节炎导致c-Jun/c- Fos转录因子表达失衡和TREX1表达抑制
向上滑动查看完整信息
综上所述,该文章首次阐述了:
① DNA片段可能是诱发RA的潜在免疫原性因子
②TREX1的下调会促进促炎因子的释放,并可能参与RA患者DNA片段的积累,从而激活cGAS/STING信号通路进一步加剧炎症反应。
除此之外,该文章还将自身免疫组织炎症与衰老联系起来,将DNA片段的有效清除划定为治疗和预防RA和衰老相关疾病的重要策略。
相关推荐
Cas9/Luc/mCherry/GFP慢病毒现货>>
极速发货,满足敲除/敲入/过表达/干扰等多种需求
慢病毒包装试剂盒>>
无内毒素,对细胞友好,第三代包装体系,安全性与高产量病毒兼得!










