在神经科学领域,阿尔茨海默病(AD)、帕金森病(PD)等神经退行性疾病一直是困扰全球的难题,而衰老作为其主要风险因素,背后的分子机制尚未阐明。近期,一项来自 Nathalie Saurat、Lorenz Studer 团队的研究,在这一棘手问题上取得了突破性进展。团队通过全基因组CRISPR筛选技术,发现neddylation(类泛素化)通路在神经元衰老和AD神经退行性变中扮演着至关重要的角色,为相关疾病的研究与治疗带来了新的希望。
随着全球老龄化加剧,AD患者数量不断攀升,给社会和家庭带来沉重负担。尽管大量研究致力于探寻AD的发病机制,但仍未找到有效疗法。过去的研究表明,衰老与AD密切相关,然而,具体哪些基因和通路在其中起关键作用尚不明确。在此背景下,该研究团队展开了深入探索,旨在识别神经元衰老的调节因子,为理解和治疗AD等疾病提供新的线索。
研究团队首先对人类多能干细胞(hPSC)进行基因工程改造,构建了AD干细胞模型。通过将可诱导的Cas9(iCas9)敲入腺相关病毒整合位点 1(AAVS1)位点,并进一步在APP 基因中引入纯合的瑞典突变(APP Swedish mutation)。
可诱导的 Cas9(iCas9)细胞系构建
为筛选出调节神经元衰老的关键基因,研究团队开展了大规模全基因组 CRISPR 筛选。他们以AD依赖的神经元死亡作为指标,利用包含针对19,114个基因的4个gRNAs及1000 个非靶向对照的Brunello人类CRISPR敲除文库,对诱导分化的皮质神经元进行筛选。确定了几类关键基因:在两种基因型中均为必需的基因,与常见细胞存活或增殖相关的基因,以及仅在APPswe/swe 神经元中显著缺失且与AD和亨廷顿病相关的基因。这些发现为深入研究神经元衰老机制提供了重要的基因靶点。
大规模全基因组 CRISPR 筛选
后续作者对筛选出的基因进行了二次验证。他们重点关注了DNAJB11、CEP170B、FAM76B、PPP1CB、VPS36和UBA3等基因,发现这些基因在APPswe/swe神经元中的缺失会显著降低细胞活力,且与APP加工过程无关。分析发现,UBA3基因尤为重要,其在衰老大脑中表达下调,且作为neddylation 途径中 E1 连接酶的亚基,与神经元衰老和AD神经退行性变紧密相连。这一发现为后续研究neddylation通路在疾病中的作用指明了方向。
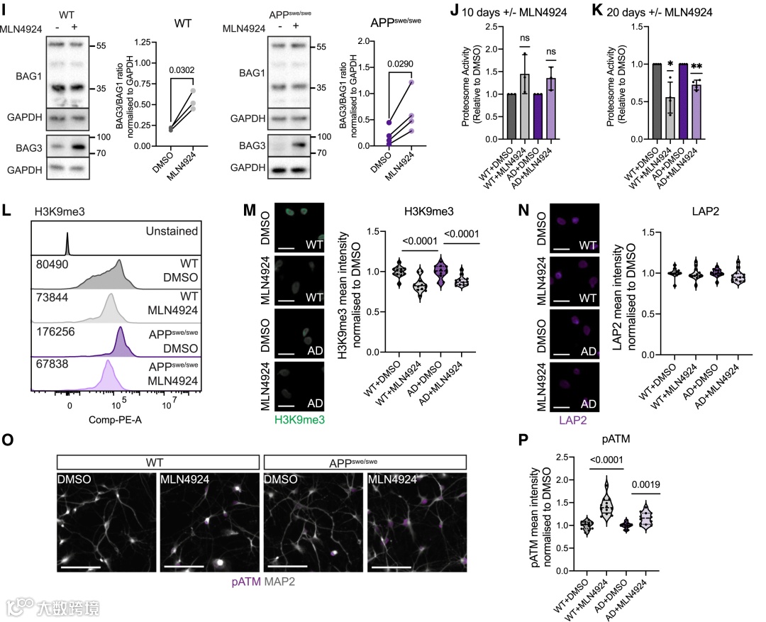
深入研究neddylation通路的功能时,研究人员发现抑制neddylation对神经元具有显著影响。无论是在野生型还是AD皮质神经元中,抑制该通路都会诱导多种衰老标志的出现。研究人员发现抑制neddylation会导致细胞核面积增加、圆度降低、p21 积累、LMNB1 丢失、蛋白质稳态失衡、异染色质减少以及DNA损伤增加等衰老相关表型。这些结果有力地证明了neddylation通路在维持神经元正常功能和抑制衰老方面的关键作用。
在神经元细胞中抑制neddylation诱导多种细胞衰老标志
在AD相关的Tau磷酸化研究中,研究团队发现抑制neddylation会以AD依赖的方式改变Tau磷酸化和聚集。在APPswe/swe神经元中,UBA3敲除或使用 neddylation 抑制剂 MLN4924处理后,pTau (S235)阳性包涵体显著增加,且Tau在不可溶性部分的比例明显升高,表明抑制neddylation会促进Tau聚集和病理变化,进一步加剧AD病情。这一发现为理解AD发病过程中Tau蛋白异常的分子机制提供了新的视角。
抑制neddylation促进Tau聚集
为探究neddylation通路在其他神经退行性疾病模型中的作用,研究团队将目光投向了帕金森病(PD)。他们构建了携带LRRK2G2019S/G2019S突变的多巴胺能神经元模型,发现抑制 neddylation同样会显著降低神经元活力。这一结果表明,neddylation通路与遗传风险因素在多种神经退行性疾病中可能存在共同的作用机制,为开发针对这些疾病的通用治疗策略提供了理论依据。
构建了携带 LRRK2G2019S/G2019S 突变的多巴胺能神经元模型
这项研究成果在神经科学和医学领域具有重要的意义和价值。它首次明确了 neddylation通路作为神经元衰老和神经退行性变的关键调节因子,为进一步深入研究衰老与疾病的关系提供了全新的分子靶点和理论框架。同时,研究为体外构建更精准的AD和PD等疾病模型提供了新的方法和思路,有助于更好地模拟疾病的发生发展过程,加速药物研发进程。
对于治疗策略的探索,neddylation通路的发现为开发新型治疗药物提供了极具潜力的方向,有望通过调节该通路来延缓甚至阻止神经退行性疾病的进展,为全球数百万患者带来新的希望。
如果大家对这篇文章还有疑问或者想要深入交流探讨,欢迎报名预约1.16号晚上19:00直播,由源井生物应用科学家张友韦博士给大家带来这篇顶刊文章思路解析与启示,最后还有问题答疑环节以及惊喜彩蛋等你来抽!

扫码报名预约
👇即可获得CRISPR文库无门槛券👇

参考文献链接:https://doi.org/10.1016/j.stem.2024.06.001
点击阅读原文,查看活动详情

