在肿瘤治疗领域,精准靶向治疗是关键,可以针对癌细胞特有分子,减少对正常细胞的伤害。为了实现这一目标,需要深入了解肿瘤细胞的代谢途径和相关基因的功能。今天,小源给大家介绍一个强大的工具——人代谢基因敲除文库,该文库靶向人类基因组中约3000个代谢酶、小分子转运蛋白和代谢相关转录因子,可以为相关研究提供了强有力的支持。接下来,我们通过一个案例来具体了解人代谢基因敲除文库在肿瘤研究中的价值和功能。
研究背景
Aurora激酶A(AURKA)是一种重要的有丝分裂激酶,其抑制剂如MLN8237在多种肿瘤类型中显示出一定的抗肿瘤作用。然而,如何提高这些抑制剂的疗效和选择性仍然是挑战。此外,KEAP1-NRF2信号通路在肿瘤代谢中扮演着核心角色,特别是在KEAP1突变或缺陷的非小细胞肺癌(NSCLC)中,这些肿瘤对传统治疗表现出高度的耐药性。因此,探索AURKA抑制剂的新适应症或与其他药物联合应用成为提高其疗效的方向,该研究旨在寻找对AURKA抑制剂敏感的特定肿瘤亚型或代谢特征,为临床治疗提供新策略。
KEAP1 是 AURKA 抑制的显著负向选择基因
在这项研究中,为了识别AURKA抑制剂的代谢适应症,研究者在肺癌和乳腺癌细胞中运用CRISPR/Cas9技术进行了代谢文库筛选。
文库类型:人代谢基因敲除文库
转导细胞:MDA-MB-231、H1975
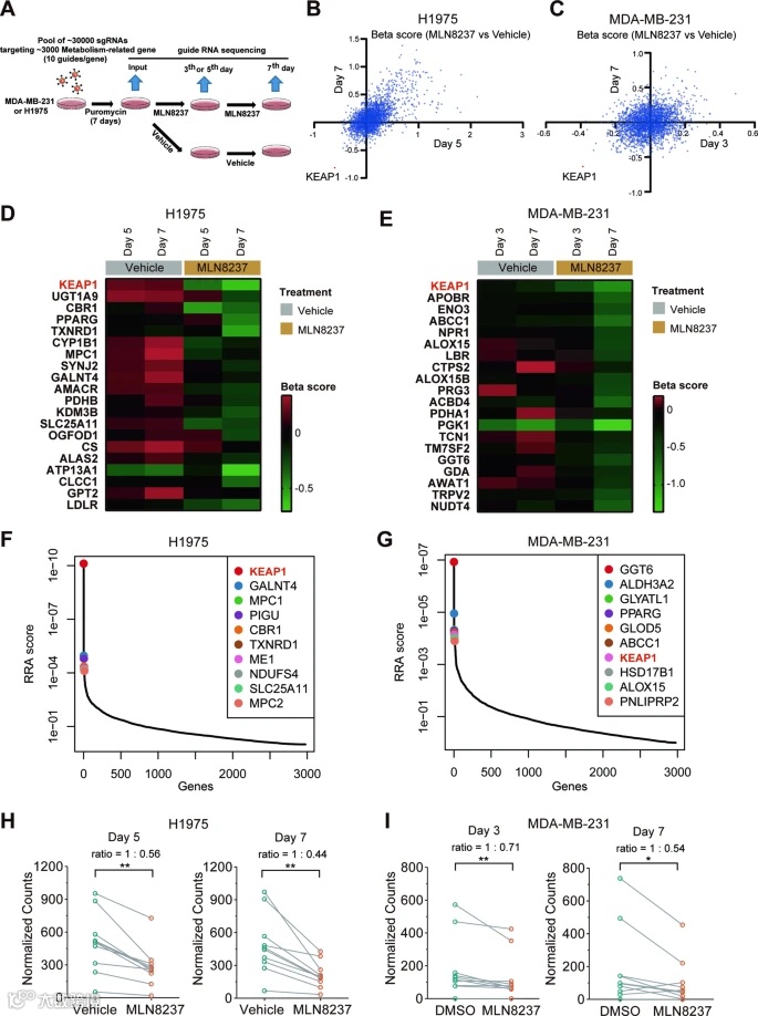
筛选方法:将MDA-MB-231和H1975文库细胞分别分为DMSO载体和不同浓度的MLN8237处理组,并在给药后3天和7天收集细胞,确保每组收集的细胞数超过2×10^7以实现300X覆盖率。提取基因组DNA,扩增sgRNA构建测序文库,然后使用Illumina HiSeq2000平台进行测序。最后,使用MAGeCK-MLE软件包分析测序数据。
入库搜索更多CRISPR文库质粒
研究者发现KEAP1基因在AURKA抑制剂MLN8237作用下呈现显著的负向选择。通过分析GDSC数据库,他们确认了KEAP1突变的NSCLC细胞对MLN8237更敏感。
图1 KEAP1 是 AURKA 抑制的显著负向选择基因
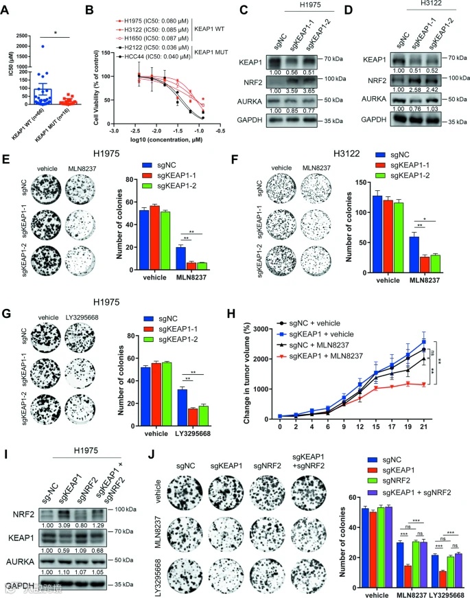
KEAP1 缺陷通过 NRF2 激活使 NSCLC 细胞对AURKA 抑制敏感
进一步的CCK8实验和克隆形成实验也支持了这一发现,显示KEAP1的缺失增加了细胞对AURKA抑制剂的敏感性。在裸鼠模型中,KEAP1敲低的NSCLC细胞同样表现出对MLN8237的敏感性增加。此外,研究还发现NRF2通路的激活在KEAP1敲低引起的增敏效应中起到关键作用,因为NRF2的敲低能够减轻这种增敏效果。该研究结果揭示了KEAP1是AURKA抑制剂MLN8237敏感性的一个关键代谢相关基因,为未来的治疗策略提供了新的靶点。
图2 KEAP1 缺陷通过 NRF2 激活使 NSCLC 细胞对 AURKA 抑制敏感。
结论
以往的研究已经发现了一些与肿瘤对AURKA抑制剂敏感性相关的特定基因突变,比如RB1基因的缺陷以及SMARCA4或ARID1A基因的缺失。但由于不同肿瘤的突变模式存在差异,因此,为了全面探索AURKA抑制剂的应用范围,需要在多种肿瘤类型中使用CRISPR/Cas9技术进行广泛的筛选。这项研究不仅扩展了我们对肿瘤对AURKA抑制剂敏感性的认识,也强调了未来研究中对不同肿瘤类型进行深入探索的重要性。
小源有话要说
人代谢基因敲除文库在上述研究中大显身手,助力挖掘耐药细胞代谢机制以及发现克服耐药性的全新代谢靶点,为联合治疗开辟新路径。
源井可提供人代谢基因敲除文库质粒、病毒,还有35种质粒低至¥999
400种Cell Pool低至¥8888
详情欢迎咨询小源~
联系电话:18054268871,微信同号
参考文献:
Deng, B., Liu, F., Chen, N. et al. AURKA emerges as a vulnerable target for KEAP1-deficient non-small cell lung cancer by activation of asparagine synthesis. Cell Death Dis 15, 233 (2024). https://doi.org/10.1038/s41419-024-06577-x


点击阅读原文,了解文库活动详情

