背景
RAS激酶抑制因子连接增强蛋白2(Connector Enhancer of Kinase Suppressor of Ras 2, CNKSR2)是一种具有多个蛋白结合结构域的支架蛋白,在神经细胞的突触后致密组分(Postsynaptic Density, PSD)及细胞质中均有分布,其基因变异与智力障碍等神经发育性疾病相关,但致病机制尚不清楚。研究发现CNKSR2蛋白可协助PSD蛋白复合物的组织和膜相关定位,影响突触后信号传导和树突棘形态发生;然而,对于细胞质中CNKSR2蛋白的功能还有待阐明。
摘要
近期,青岛大学李菁团队在Neural Regeneration Research上发表了题为“CNKSR2 interactome analysis reveals its association with the centrosome/microtubule system”的研究论文。该研究采用源井生物构建的CNKSR2敲低慢病毒感染N2A细胞,通过考察低表达CNKSR2的N2A细胞的形态、增殖、迁移能力及相关基因的表达,揭示了CNKSR2蛋白对中心体功能的影响,为探讨CNKSR2相关致病机制提供了重要实验证据。
图1 图解摘要
图文导读
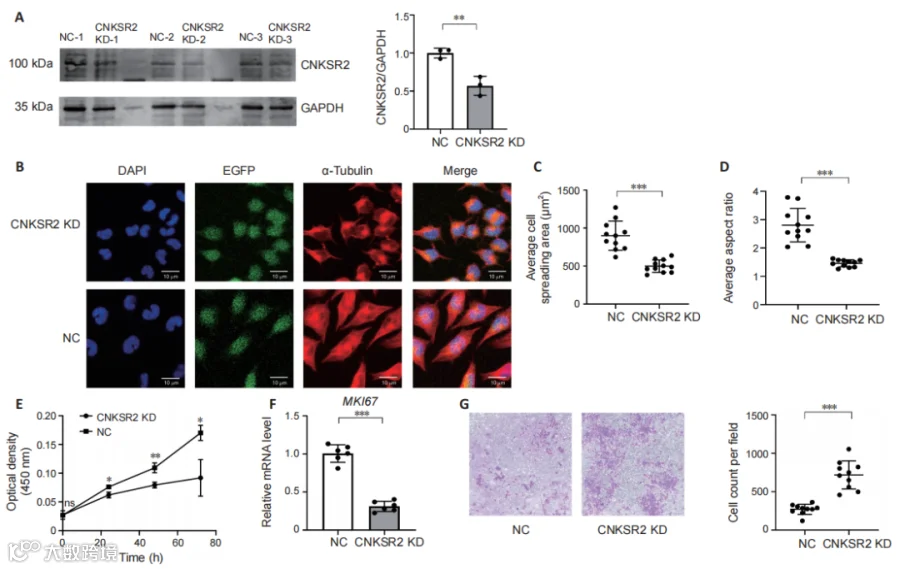
作者通过对CNKSR2相互作用蛋白的鉴定和分析,发现这些蛋白显著富集于中心体蛋白质组中,并通过免疫荧光实验验证了CNKSR2与中心体蛋白CEP63的共定位。在小鼠脑神经瘤细胞系N2A细胞中下调CNKSR2的表达,可影响一系列中心体相关基因的表达,并对细胞形态、增殖及迁移能力等中心体相关功能造成影响。
图2 CNKSR2基因敲低会干扰中心体相关功能
将CNKSR2互作组与神经发育性疾病相关基因进行比对发现,CNKSR2互作蛋白显著富集于智力障碍和自闭症谱系障碍相关基因中。
图3 在包含与神经发育性疾病相关的新生变异的基因中,CNKSR2相互作用组的富集分析。
结论
该研究揭示了CNKSR2与中心体之间的联系,提出Cnksr2变异可能通过破坏中心体结构完整性,从而引起神经细胞功能失调的科学假说,丰富了对于CNKSR2的认识,为神经发育性疾病致病机制的探索提供了新的视角。
源井可提供4500+KO细胞产品
涵盖12大领域
300多个特价基因上新,¥4980!
保证蛋白水平敲除,不成功不收费!
联系电话:18054268871,微信同号
参考文献:
Yin, Lin et al. “CNKSR2 interactome analysis indicates its association with the centrosome/microtubule system.” Neural regeneration research vol. 20,8 (2025): 2420-2432. doi:10.4103/NRR.NRR-D-23-01725


点击阅读原文,查看活动详情

