近日 ,江南大学陈永泉教授课题组王荣博士[1]在Advanced Science杂志(IF=15.1)在线发表了题为“Identification of PRDX5 as A Target for The Treatment of Castration-Resistant Prostate Cancer”的研究论文。该研究采用源井生物构建的CRISPR-Cas敲除PRDX5基因的22Rv1细胞和慢病毒过表达PRDX5基因的LNCaP细胞,发现了PRDX5通过调控氧化还原影响去势抵抗性前列腺癌(CRPC)进展的新机制,并挖掘了其靶向新型小分子药物聚普瑞锌(Polaprezinc,POL)在细胞、动物、以及临床对CRPC的治疗效果。对前列腺癌临床耐药提供了新型靶标,为CRPC患者提供了联合阿比特龙治疗的新型药物的可能性,以延长CRPC患者生命周期。
“
前言
前列腺癌(prostate cancer, Pca)是一种影响全球14.1%男性的主要疾病。Charles Huggins在1941年的开创性发现奠定了雄激素剥夺疗法(androgen deprivation therapy, ADT)的重要作用,该疗法可以控制晚期前列腺癌的发展。尽管在前期有很好的响应,基本上使用ADT疗法的所有病人都会在接受治疗的1~3年内发展为去势抵抗性前列腺癌(castration-resistant prostate cancer, CRPC)。细胞的耐药持久性(drug-tolerant persister, DTP)状态在10年前被报道。然而,目前还不明确是否存在AR抑制剂相关的耐前列腺去势持久性细胞。
“
研究方法及结果
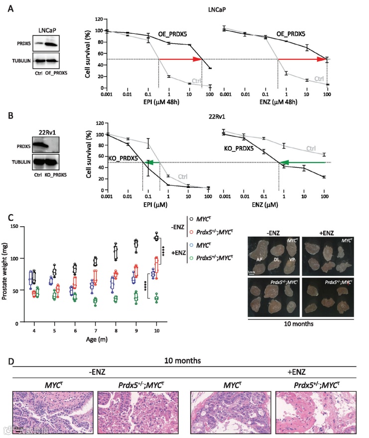
为解决临床CRPC患者的缺乏治疗问题提供研究基础,作者在前列腺DTP细胞中通过蛋白组学手段挖掘出硫氧还蛋白氧化还原通路对耐药细胞的重要影响,接着找到其中的关键靶标PRDX5。为了证实PRDX5在CRPC中的作用,作者在内源性PRDX5水平相对较低的LNCaP中过表达PRDX5,用不同浓度的EPI/ENZ处理细胞发现过表达PRDX5显著增加了细胞对EPI和ENZ的抗性。接着,通过CRISPR-Cas9技术从内源性PRDX5水平相对较高且对ENZ耐药的22Rv1中删除了PRDX5。敲除PRDX5使细胞对EPI和ENZ敏感。这些体外数据表明,PRDX5在PCa细胞对AR抑制剂的抗性中起关键作用。
为了证实PRDX5在体内的作用,作者获得了PRDX5全身性敲除小鼠。Prdx5的缺失降低了纯合小鼠的存活率。此外,无法获得Prdx5纯合子/MYC转基因小鼠。因此,作者确定了Prdx5部分缺失对MYC转基因小鼠前列腺的影响。注意到,与MYCT相比,Prdx5+/−;MYCT小鼠在组织重量和组织病理学方面明显延缓了前列腺上皮内瘤变(PIN)/肿瘤进展。此外,Prdx5+/−;MYCT小鼠ENZ耐药出现较慢,且显著抑制前列腺肿瘤的生长。数据表明,PRDX5在CRPC的发展中至关重要。值得注意的是,单独敲除Prdx5基因不影响前列腺重量或前列腺组织病理学。
图1.PRDX5在AR抑制剂耐药和CRPC发展中的关键作用
接着,在细胞及动物水平验证药效后,作者投入了2年时间在临床患者水平评估了PRDX5小分子抑制剂聚普瑞锌对CRPC的有效性。作者在江南大学附属医院招募了12例CRPC患者,这些患者年龄在71-82岁之间,初始诊断时PSA和Gleason评分较高,既往多次接受各种药物治疗,诊断为CRPC。
患者1-8给予阿比特龙/泼尼松加POL(75mg b.i.d)治疗6个月,患者9-12接受其他治疗。每月监测患者的PSA水平并进行患者治疗前后的图像ECT扫描。从所有患者的PSA瀑布图中,我们发现患者1、7和8在ABI+POL治疗期间PSA显著降低,患者2、3、4和5在某些点PSA降低,但在治疗6个月后PSA水平更高,患者6在治疗过程中PSA进展。接受其他治疗的患者9、10、11和12均出现PSA进展。ABI+POL组PSA平均变化百分比为31.31%(95% CI [- 41.45%, 104.07%]; IQR[207.93]), 而另一组为120.69% (95% CI [56.17%, 149.21%]; IQR[70.13])。
作者根据前列腺癌临床试验第三工作组(PCWG3)标准进行了ECT成像分析发现,接受ABI+POL治疗的患者4、6、7和8均为非进展性疾病(Non-PD),患者3持续进展(PD)。接受其他治疗的患者9和12出现疾病进展(PD)。ABI+POL组未发生与CRPC相关的死亡,而接受其他治疗的4例患者中有2例死于CRPC。这些结果表明,抑制PRDX5可以减缓PSA进展(8/8例),稳定转移性CRPC(4/5例)。其他治疗没有稳定PSA(0/4例)或减缓mCRPC进展(0/2例)。
图2.PRDX5抑制剂聚普瑞锌对CRPC患者肿瘤的稳定作用
“
总结
在本项研究中,作者证明了AR阻断的耐药DTP细胞在过氧化物酶5(Peroxiredoxin 5, PRDX5)通路介导的CRPC的进展中发挥着重要功能。在体外实验中,PRDX5会提高癌细胞对AR抑制剂的抗性;并在体内实验中验证了其促进CRPC的进展。通过抑制PRDX5会进一步抑制DTP细胞的增殖,控制动物模型中CRPC的发展,并且稳定临床病人体内PSA指标的发展和转移灶的进展。因此,本研究为CRPC的治疗提供了一种新型机制和有潜力的治疗靶标。
Activity Recommendations
相关推荐
1
KO细胞
100%保证蛋白敲除
3500+产品,低至¥6880
2
过表达稳转株
1+1拼单,低至¥6980
3
CRISPR文库
现货文库病毒低至7折,全基因组文库Cell Pool细胞覆盖度高达99%
参考文献
[1] Wang, R., Mi, Y., Ni, J., Wang, Y., Ding, L., Ran, X., Sun, Q., Tan, S.Y., Koeffler, H.P., Feng, N., and Chen, Y.Q. (2023). Identification of PRDX5 as A Target for The Treatment of Castration-Resistant Prostate Cancer. Adv Sci (Weinh), e2304939. 10.1002/advs.202304939.
关注收获更多基因编辑干货和福利



