上一期,小源和大家介绍了一种使用CRISPR文库技术筛选出病毒限制因子的思路,但是这个筛选思路存在一定的局限性。今天,小源给大家介绍另一种CRISPR文库筛选病毒限制因子思路,一起来看看吧。
研究背景
HIV-1是艾滋病大流行的病原体,40多年来对世界公共卫生造成了严峻挑战。病毒限制因子不仅能抑制HIV-1的感染,而且对其他病毒病原体也有广泛作用,并且经常在炎症和癌症中发挥功能,因此寻找新的病毒限制因子对研究者们具有极大吸引力。基于CRISPR文库筛选技术,研究者们发现了大量的病毒感染、复制相关基因,为病毒与宿主的相互作用提供了一些见解。然而这些筛选主要是通过富集病毒感染后对病毒更加敏感或者产生抗性的细胞中的sgRNA来寻找差异基因;筛选出的基因更偏向于与细胞存活、增殖相关,而非病毒感染。
为了解决这个问题,研究者将CRISPR / Cas9文库技术与具有选择能力且可复制的HIV-1病毒相结合,通过检测多轮病毒连续感染细胞,其培养上清液中释放出的病毒中所携带的sgRNA丰度,能更直接地筛选出与病毒感染、复制相关的基因。
摘要
先天性抗病毒因子是有效抵御病毒病原体的关键。目前发现抗病毒因子的方法通常侧重于病毒复制的初始阶段,而且多数仅限于单轮感染。Prelli bozzo等人针对潜在与HIV病毒感染、逆转录、复制等生物学过程相关的511个基因设计了CRISPR敲除文库,并将这些sgRNA整合到具有复制能力的HIV病毒中,称之为“叛徒病毒”文库。使用HIV病毒感染CEM-M7细胞并于不同时间收集细胞上清后,通过NGS测序检测上清病毒中的sgRNA丰度。研究发现,随着感染时间的延长,细胞培养基上清的病毒中,针对 GRN、CIITA、EHMT2、CEACAM3、CC2D1B 和 RHOA 的 sgRNA 富集程度达50倍以上。
CRISPR文库发现病毒限制因子
|
文库类型 |
定制CRISPR敲除文库 |
|
转导细胞 |
CEM-M7细胞 |
|
病毒 |
HIV-1(NL4-3和CH077) |
|
筛选思路 |
收集不同时间点病毒上清,正向筛选 |
筛选方法:将靶向不同基因的sgRNA序列整合至HIV-1病毒基因组中,使用病毒感染稳定表达Cas9蛋白的CEM-M7稳转株后,病毒中携带的sgRNA对目的细胞中的基因进行编辑,从而影响病毒的感染、增殖或释放效率。对转染病毒的细胞进行持续培养,并每隔五天收集病毒上清液,共收集4次;在此期间,具有扩增优势的病毒会在上清液中富集。在扩增出上清液病毒中所携带的sgRNA信息后,通过高通量测序技术获取病毒中所携带的不同sgRNA读数信息。利用生物信息学分析工具,识别富集的sgRNA序列,从而确定候选的抗病毒因子/基因。
图1 “叛徒病毒”文库筛选流程和结果
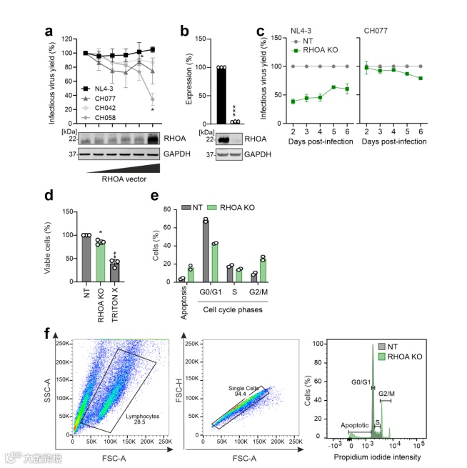
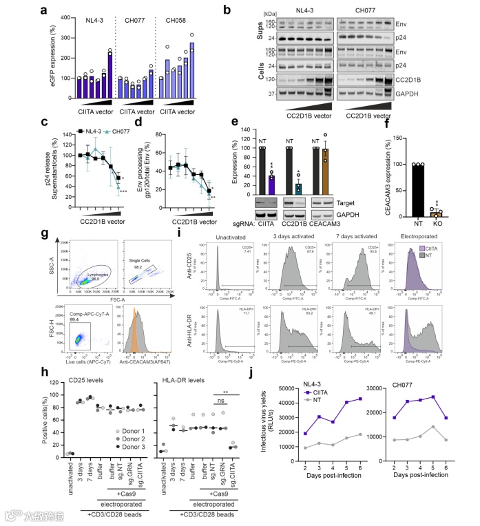
基于上述实验,研究者们发现使用NL4-3病毒构建的“叛徒病毒”文库中,GRN、CIITA、EHMT2、CEACAM3、CC2D1B 和 HMOX1这几个基因在病毒上清中的比例随着时间的延长而增加。说明这些基因即为潜在的抗病毒因子,当这些基因被敲除后,HIV-1病毒的增殖能力增加。随后,研究者们分别对这些基因展开实验,以阐明这些抗病毒因子分别是从哪个环节抑制病毒。
GRN、CIITA和CEACAM3基因在CEM-M7细胞中抑制病毒复制
通过CRISPR/Cas9系统介导GRN、CIITA和CEACAM3基因在CEM-M7中的敲除后,研究各基因作用于病毒复制的哪些环节,他们发现GRN基因能直接抑制病毒的复制,而CIITA和CC2D1B基因通过抑制病毒的转录和释放从而达到抑制病毒复制的目的。
图2 GRN基因敲除使病毒复制增加
图3 CIITA和CC2D1B基因抑制病毒的转录和释放
使用CH077“叛徒病毒”文库筛选病毒限制因子
研究最初选用NL4-3病毒株是由于这株病毒在绝大多数的研究中都有应用,然而这株病毒能够在T细胞中进行高效复制,这可能会使得抑制病毒复制的病毒限制因子无法通过NL4-3构建的“叛徒病毒”文库筛选出来。因此研究者们又换用了CH077病毒株用于构建“叛徒病毒”文库进行筛选,结果表明,经CH077“叛徒病毒”文库筛选出的基因中CEACAM3、CC2D1B、EHMT2和HMOX1基因与NL4-3“叛徒病毒”文库筛选结果重叠,而RHOA基因仅在CH077“叛徒病毒”文库筛选中被富集。研究者们进一步通过基因敲除单独对RHOA基因进行了验证。
图4 “叛徒病毒”CH077文库筛选结果
图5 RHOA基因敲除影响病毒复制并且抑制细胞周期
结论
区别于常规的CRISPR文库筛选——通过富集筛选结束剩余的细胞中的sgRNA信息获取靶基因;该研究构建好携带有sgRNA信息的“叛徒病毒”文库后,通过收取细胞上清液中释放出的病毒颗粒,结合NGS测序的方法识别目的基因。经这种方法,研究者们发现了多个病毒限制因子,这些病毒限制因子不仅作用于病毒的复制,还作用于转录、感染、释放等多环节,说明该技术应用于病毒限制因子筛选的有效性。
源井生物可提供
35种文库现货
现在CRISPR文库质粒低至999元
300种Cell Pool低至8888元
想筛就筛!
我们还可提供定制
CRISPR文库的一站式服务,
多种交付方式满足不同科研需求。
联系电话:18054268871,微信同号
参考文献
Prelli Bozzo, C., Laliberté, A., De Luna, A. et al. Replication competent HIV-guided CRISPR screen identifies antiviral factors including targets of the accessory protein Nef. Nat Commun 15, 3813 (2024).
关注我们get更多基因编辑细胞干货和福利!



