自1996年4月人类基因突变数据库(HGMD)首次公开600个基因~约10000个基因突变开始,其逐年持续扩充新的突变信息。截至本文撰写之日(2024年7月24日),已收录了291339种各不相同的基因突变,而这些突变均被认为与人类遗传疾病紧密相关。其中,Missense/nonsense(错义突变)的占比最为突出,高达58%,属于最常见的致病类型。
研究点突变与疾病的关系、筛选治疗点突变疾病的药物或开发针对点突变疾病的新疗法,通常需要先构建点突变模型。本文以体外细胞实验来介绍常用的3种点突变研究方法,难度从入门到进阶再到高阶,快拿起小本本和小源一起来学习。
入门篇
过表达突变转录本
方法描述
在野生型(未经过任何基因编辑的)细胞中,通过瞬转或稳转的方法引入包含突变基因的表达载体,使突变基因在细胞内表达。通常用于初步筛选,筛选出来的突变还需进一步进行实验验证。
过表达突变转录本示意图
向下滑动查看全部内容
应用案例
向下滑动查看案例
进阶篇
KO+过表达突变转录本
方法描述
首先通过CRISPR/Cas9等基因编辑技术将内源基因敲除,然后在敲除背景下引入突变型基因进行过表达。这种方式能够与野生型转录本过表达同步开展,相当于做了rescue实验来验证基因功能。该方法适用于一次研究多个点突变但预算有限的情况或者多个突变位点距离较远、需多次点突变的情况,可作为备选的替代方案。需要注意的是,该方法需防止过表达的转录本被gRNA回切。通常可将gRNA设计在不同的内含子上以敲除整个外显子,或者使用RNP方式进行内源基因KO来避免这一问题。
KO+过表达突变转录本示意图
向下滑动查看全部内容
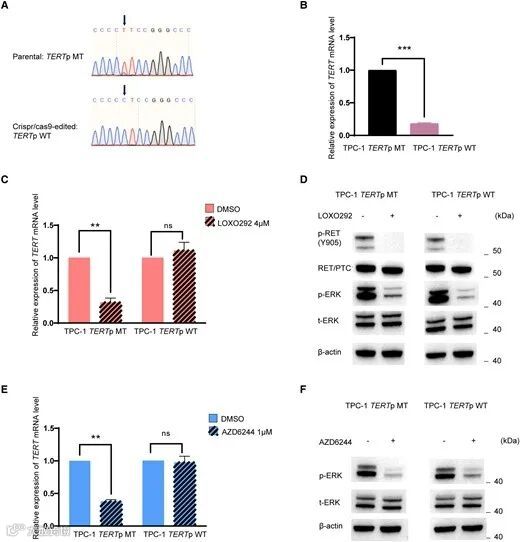
应用案例
向下滑动查看完整案例
高阶篇
内源基因定点突变
方法描述
使用CRISPR/Cas9等基因编辑技术,将gRNA、Cas9蛋白以及携带点突变和同源序列的Donor一起导入细胞内,通过同源重组的修复方式引入特定位点突变,但不改变基因的其他部分。这种方式最接近生理状态,是疾病模型构建的最佳选择。
内源基因定点突变示意图
向下滑动查看全部内容
应用案例
向下滑动查看完整案例
综上,内源基因的定点突变是点突变研究的首选方法。然而,如果考虑到成本限制或直接进行多点突变的难度较大,可以选择替代方案:KO+过表达突变转录本,但是需要注意避免gRNA回切问题。在项目早期阶段,如果想要快速筛选多个突变位点,初步了解点突变功能表型,可以在野生型细胞中瞬时过表达这些突变基因,以观察其初步效果。
如果你有点突变需求,欢迎添加小源微信进行交流哦
联系电话:18054268871,微信同号
点突变细胞DIY,省心“构”
RNP法和质粒法任选,仅4980元
CRISPR文库,想筛就筛Plus—
CRISPR-iScreen™技术
CRISPR文库质粒低至999元
300+种Cell Pool低至8888元
KO细胞库重磅升级,产品数量超4500
300+特价基因4980元,涵盖10大领域
EZ-OE™过表达稳转株 10年稳定表达!
55种特价细胞稳转株,低至4980元
无忧培养,轻松KO!
野生型细胞+专用完全培养基低至980元
更有全场满减来等你,满1w减2000
参考文献:
[1] Horsch, M., et al. "Overexpressed vs mutated Kras in murine fibroblasts: a molecular phenotyping study." British journal of cancer 100.4 (2009): 656-662.
[2] Chen, Lei, et al. "Deep whole-genome analysis of 494 hepatocellular carcinomas." Nature 627.8004 (2024): 586-593.
[3] Zhang, Wei, et al. "Coexisting RET/PTC and TERT Promoter Mutation Predict Poor Prognosis but Effective RET and MEK Targets in Thyroid Cancer." The Journal of Clinical Endocrinology & Metabolism (2024): dgae327.
关注我们get更多基因编辑细胞干货和福利!



